Technology and AI Based Insurance Solutions

Technology and AI Based Insurance Solutions
Author’s Bio
Jesse photo
Jesse Anglen
Co-Founder & CEO
Linkedin Icon

We're deeply committed to leveraging blockchain, AI, and Web3 technologies to drive revolutionary changes in key sectors. Our mission is to enhance industries that impact every aspect of life, staying at the forefront of technological advancements to transform our world into a better place.

email icon
Looking for Expert
Thank you! Your submission has been received!
Oops! Something went wrong while submitting the form.

Looking For Expert

Table Of Contents

    Tags

    AI Innovation

    Artificial Intelligence

    Category

    Artificial Intelligence

    Revolutionizing Insurance: Cutting-Edge Technology and AI Solutions

    1. The Digital Transformation of Insurance

    The insurance industry is undergoing a significant digital transformation, driven by advancements in technology and changing consumer expectations. This transformation is reshaping how insurance products are developed, marketed, and delivered. Key aspects of this transformation include:

    • Increased use of digital platforms for policy management and claims processing.
    • Enhanced customer experience through user-friendly mobile applications.
    • Adoption of data analytics for better risk assessment and pricing strategies.
    • Shift towards personalized insurance products tailored to individual needs.
    • Greater transparency in policy terms and conditions, improving customer trust.

    The digital transformation in the insurance industry is evident as companies like Geico and MetLife embrace these changes. At Rapid Innovation, we understand the intricacies of this transformation and are equipped to guide our clients through it. By leveraging our expertise in AI and blockchain technology, we help insurance companies streamline their operations, enhance customer engagement, and ultimately achieve greater ROI.

    1.1. Evolution of InsurTech

    InsurTech, a blend of insurance and technology, has emerged as a key player in the digital transformation of the insurance sector. This evolution has been marked by several trends and innovations, including:

    • Startups and established companies leveraging technology to streamline operations.
    • Use of artificial intelligence (AI) for underwriting and claims processing, reducing time and costs.
    • Implementation of blockchain technology for secure and transparent transactions.
    • Growth of peer-to-peer insurance models, allowing customers to share risk.
    • Expansion of on-demand insurance products, catering to the gig economy and changing lifestyles.

    The digitalisation in the insurance industry is paving the way for innovative solutions. By partnering with Rapid Innovation, clients can expect to harness these trends effectively. Our tailored solutions not only enhance operational efficiency but also position our clients to capitalize on emerging market opportunities, such as life insurance digital transformation and digital innovation in insurance.

    The InsurTech landscape continues to evolve, with new players entering the market and traditional insurers adapting to stay competitive. This dynamic environment is fostering innovation and improving the overall efficiency of the insurance industry. With our guidance, clients can navigate this landscape with confidence, ensuring they remain at the forefront of industry advancements while maximizing their return on investment. The insurance industry digital transformation is not just a trend; it is a necessity for survival in today's market.

    Refer to the image below for a visual representation of the digital transformation in the insurance industry.

    insurance_transformation

    1.2. Key Drivers for Technological Adoption in Insurance

    The insurance industry is undergoing a significant transformation driven by technological advancements, particularly in insurance technology adoption. Several key factors are propelling this shift:

    • Customer Expectations: Consumers demand faster, more personalized services, and digital platforms are becoming the norm for purchasing and managing insurance.
    • Operational Efficiency: Automation and technology streamline processes, reducing costs. Insurers can handle claims and underwriting more quickly and accurately.
    • Data Utilization: The ability to collect and analyze vast amounts of data enhances decision-making. Insurers leverage big data to understand customer behavior and risk profiles.
    • Regulatory Compliance: Technology helps insurers comply with complex regulations more efficiently. Automated reporting and monitoring systems reduce the risk of non-compliance.
    • Competitive Pressure: Insurers face competition from insurtech startups that leverage technology. Traditional insurers must innovate to retain market share.
    • Emerging Technologies: Innovations like blockchain, IoT, and AI are reshaping the insurance landscape, offering new ways to assess risk and improve customer engagement. For more insights on AI in insurance, check out this guide to AI in insurance use cases, examples, and statistics.
    • Pandemic Influence: The COVID-19 pandemic accelerated digital transformation across industries, including insurance. Remote services and digital interactions became essential for business continuity.

    2. Artificial Intelligence in Insurance: Game-Changing Applications

    Artificial Intelligence (AI) is revolutionizing the insurance sector by introducing innovative applications that enhance efficiency and customer experience. Key applications include:

    • Claims Processing: AI automates claims handling, reducing processing time. Machine learning algorithms analyze claims data to identify fraud patterns.
    • Customer Service: Chatbots and virtual assistants provide 24/7 support, answering queries and guiding customers. AI-driven personalization tailors recommendations based on individual customer profiles.
    • Fraud Detection: AI systems analyze historical data to flag suspicious activities. Predictive analytics help insurers identify potential fraud before it occurs.
    • Marketing and Sales: AI analyzes customer data to optimize marketing strategies. Targeted campaigns increase conversion rates and customer engagement.
    • Risk Management: AI models assess risk more accurately by analyzing diverse data sources. Insurers can offer more competitive pricing based on precise risk evaluations.
    • Product Development: AI helps insurers identify gaps in the market and develop new products. Data-driven insights lead to innovative insurance solutions tailored to customer needs.

    2.1. AI-Powered Underwriting and Risk Assessment

    AI is transforming underwriting and risk assessment processes in insurance, making them more efficient and accurate. Key aspects include:

    • Data Analysis: AI algorithms process large datasets quickly, identifying patterns and correlations. Insurers can evaluate risk factors more comprehensively than traditional methods.
    • Predictive Modeling: Machine learning models predict future claims based on historical data, allowing insurers to adjust premiums and coverage options based on predicted risk.
    • Real-Time Risk Assessment: AI enables real-time analysis of risk factors, allowing for dynamic underwriting. Insurers can respond to changing conditions and customer needs promptly.
    • Enhanced Decision-Making: AI provides underwriters with data-driven insights, improving decision quality. Automated systems reduce human error and bias in the underwriting process.
    • Cost Reduction: Streamlined underwriting processes lower operational costs. Faster assessments lead to quicker policy issuance, enhancing customer satisfaction.
    • Customization: AI allows for personalized underwriting based on individual customer profiles. Tailored policies meet specific needs, increasing customer retention.
    • Integration with Other Technologies: AI works alongside IoT devices to gather real-time data for risk assessment, enhancing the accuracy of underwriting decisions.

    By leveraging AI in underwriting and risk assessment, insurers can improve efficiency, reduce costs, and provide better services to their customers.

    At Rapid Innovation, we specialize in harnessing these technological advancements, including insurance technology adoption, to help our clients achieve their goals efficiently and effectively. Our expertise in AI and blockchain development enables us to deliver tailored solutions that enhance operational efficiency, improve customer engagement, and drive greater ROI. By partnering with us, clients can expect streamlined processes, enhanced data utilization, and innovative product development that positions them ahead of the competition. Let us help you navigate the evolving landscape of insurance technology and unlock new opportunities for growth. For more on the future of personalized risk evaluation in insurance with AI agents, visit this article and to explore visionary solutions, check out Visionary Shield.

    Refer to the image for a visual representation of the key drivers for technological adoption in the insurance industry.

    key<em>drivers</em>technological_adoption

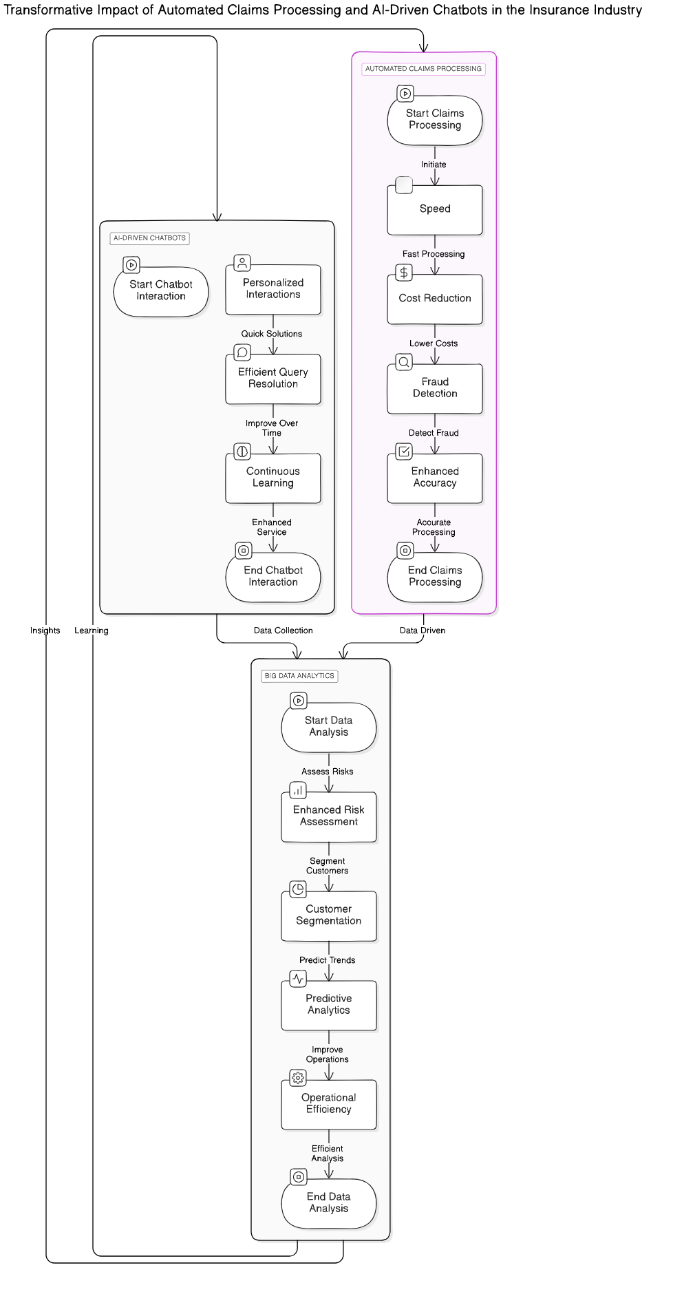
    2.2. Automated Claims Processing and Fraud Detection

    Automated claims processing is revolutionizing the insurance industry by streamlining operations and enhancing efficiency. This technology leverages artificial intelligence (AI) and machine learning to handle claims more quickly and accurately, including automated claims processing insurance and insurance claim process automation.

    • Speed and Efficiency: Automated systems can process claims in real-time, significantly reducing the time taken from submission to resolution. This leads to faster payouts for policyholders, improving customer satisfaction. Claims automation and automated claims management contribute to this efficiency.
    • Cost Reduction: Automation minimizes the need for manual intervention, reducing labor costs associated with claims processing. Insurers can allocate resources more effectively, focusing on complex claims that require human oversight, such as those involved in healthcare claims automation.
    • Fraud Detection: AI algorithms analyze patterns in claims data to identify anomalies that may indicate fraudulent activity. Machine learning models can continuously improve by learning from new data, enhancing their ability to detect fraud over time. Automated claims processing and artificial intelligence claims processing play a crucial role in this area. For more insights on the impact of AI in insurance, check out this article.
    • Enhanced Accuracy: Automated systems reduce human error, leading to more accurate claims assessments. This accuracy helps in maintaining the integrity of the insurance process and reduces the likelihood of disputes, particularly in the claims automation process.
    • Data-Driven Decisions: Insurers can leverage data analytics to gain insights into claims trends and fraud patterns. This information can inform policy adjustments and risk management strategies, further supported by automation in claims processing.

    2.3. Personalized Customer Experience and Chatbots

    The insurance industry is increasingly focusing on personalized customer experiences, and chatbots play a crucial role in this transformation. By utilizing AI-driven chatbots, insurers can provide tailored services to their clients.

    • 24/7 Availability: Chatbots are available around the clock, allowing customers to access information and assistance at any time. This constant availability enhances customer satisfaction and engagement.
    • Personalized Interactions: Chatbots can analyze customer data to offer personalized recommendations and solutions. They can address specific customer needs based on their history and preferences.
    • Efficient Query Resolution: Chatbots can handle a wide range of inquiries, from policy information to claims status, reducing wait times for customers. This efficiency allows human agents to focus on more complex issues that require personal attention.
    • Cost-Effective Customer Service: Implementing chatbots can significantly reduce customer service costs for insurers. They can handle a high volume of inquiries simultaneously, minimizing the need for large customer service teams.
    • Continuous Learning: AI chatbots can learn from interactions, improving their responses and capabilities over time. This adaptability ensures that the customer experience remains relevant and effective.

    3. Big Data Analytics: Unlocking Insights for Insurers

    Big data analytics is a game-changer for the insurance industry, enabling insurers to harness vast amounts of data to drive decision-making and improve operational efficiency.

    • Enhanced Risk Assessment: Insurers can analyze historical data to better understand risk factors associated with different policies. This leads to more accurate pricing and underwriting decisions.
    • Customer Segmentation: Big data allows insurers to segment their customer base more effectively. By understanding different customer profiles, insurers can tailor products and marketing strategies to meet specific needs.
    • Predictive Analytics: Insurers can use predictive models to forecast future claims and losses. This foresight helps in better financial planning and resource allocation.
    • Improved Fraud Detection: Big data analytics can identify patterns and trends that may indicate fraudulent behavior. By analyzing large datasets, insurers can develop more sophisticated fraud detection mechanisms, enhancing their automated claims processing capabilities.
    • Operational Efficiency: Data analytics can streamline internal processes, identifying bottlenecks and areas for improvement. This leads to cost savings and enhanced service delivery.
    • Customer Insights: Analyzing customer data provides insights into preferences and behaviors. Insurers can use this information to enhance customer engagement and loyalty.

    At Rapid Innovation, we specialize in implementing these advanced technologies, including automated claims processing and insurance claim automation, to help our clients achieve greater ROI. By partnering with us, you can expect improved operational efficiency, reduced costs, and enhanced customer satisfaction, ultimately driving your business success in the competitive insurance landscape.

    Refer to the image for a visual representation of automated claims processing and fraud detection in the insurance industry:

    automated<em>claims</em>processing

    3.1. Predictive Modeling for Risk Management

    Predictive modeling is a statistical technique that uses historical data to forecast future outcomes. In risk management, it plays a crucial role in identifying potential risks and mitigating them before they escalate.

    • Utilizes algorithms and statistical methods to analyze data patterns.  
    • Helps organizations anticipate risks related to finance, operations, and compliance.  
    • Commonly used in industries like finance, insurance, and healthcare.  
    • Enhances decision-making by providing insights into risk probabilities and impacts.  
    • Can improve resource allocation by identifying high-risk areas that need attention.  
    • Examples include credit scoring models that predict the likelihood of default and fraud detection systems that flag unusual transactions.  

    At Rapid Innovation, we leverage predictive modeling for risk management to empower our clients to make informed decisions, ultimately leading to greater ROI. By identifying potential risks early, organizations can allocate resources more effectively and avoid costly pitfalls. For more information on how we can assist with predictive maintenance development, check out our AI for Predictive Maintenance Development service. Additionally, you can learn more about how artificial intelligence is reshaping price optimization and explore predictive analytics in finance for anticipating market trends to enhance your risk management strategies. For insights on marketing applications, check out our post on AI agents for marketing applications, including use cases, capabilities, best practices, and benefits.

    3.2. Customer Segmentation and Targeted Marketing

    Customer segmentation involves dividing a customer base into distinct groups based on shared characteristics. This approach allows businesses to tailor their marketing strategies effectively.

    • Segments can be based on demographics, behavior, preferences, or purchasing history.  
    • Enables personalized marketing campaigns that resonate with specific customer groups.  
    • Increases customer engagement and loyalty by addressing individual needs.  
    • Helps optimize marketing budgets by focusing on high-potential segments.  
    • Data analytics tools can identify trends and patterns within customer data.  
    • Examples include targeted email campaigns and personalized product recommendations.  

    By partnering with Rapid Innovation, clients can expect to enhance their marketing effectiveness through precise customer segmentation. This leads to improved customer engagement and ultimately drives higher sales and ROI.

    3.3. Real-time Data Analysis for Dynamic Pricing

    Real-time data analysis involves continuously monitoring and analyzing data as it becomes available. This approach is particularly beneficial for dynamic pricing strategies.

    • Allows businesses to adjust prices based on current market conditions, demand, and competition.  
    • Enhances responsiveness to customer behavior and market trends.  
    • Can lead to increased revenue by optimizing pricing strategies in real-time.  
    • Utilizes algorithms that analyze various factors, including inventory levels and competitor pricing.  
    • Commonly used in industries like e-commerce, travel, and hospitality.  
    • Examples include airline ticket pricing that fluctuates based on demand and hotel rates that change with occupancy levels.  

    At Rapid Innovation, we implement real-time data analysis to help our clients maximize their revenue potential. By adjusting pricing strategies dynamically, businesses can respond to market changes swiftly, ensuring they remain competitive and profitable.

    In summary, partnering with Rapid Innovation means gaining access to cutting-edge AI and blockchain solutions that drive efficiency, enhance decision-making, and ultimately lead to greater ROI for your organization.

    4. Internet of Things (IoT) in Insurance

    The Internet of Things (IoT) is revolutionizing the insurance industry by enabling real-time data collection and analysis. This technology empowers insurers to better assess risks, personalize policies, and enhance customer experiences. The integration of IoT in insurance is leading to more efficient operations and improved claims processing, ultimately driving greater ROI for our clients. The benefits of IoT in insurance are becoming increasingly evident, with various use cases emerging across the sector.

    4.1. Connected Devices and Telematics for Auto Insurance

    Connected devices and telematics are transforming auto insurance by providing insurers with detailed insights into driving behavior. Telematics devices collect data on various aspects of driving, including speed, acceleration, braking patterns, location, and time of day.

    Benefits of telematics in auto insurance:

    • Personalized premiums based on actual driving habits rather than demographic factors, allowing insurers to attract a broader customer base.
    • Encouragement of safer driving through feedback and rewards for good behavior, which can lead to lower accident rates and reduced claims.
    • Enhanced risk assessment, enabling insurers to identify high-risk drivers more accurately, thus optimizing underwriting processes.

    Examples of telematics programs:

    • Usage-based insurance (UBI) models that adjust premiums based on driving data, providing a competitive edge in the market.
    • Programs that offer discounts for low mileage or safe driving habits, fostering customer loyalty and retention.

    Challenges faced:

    • Privacy concerns regarding data collection and usage, which necessitate transparent communication with customers.
    • The need for robust cybersecurity measures to protect sensitive information, ensuring trust and compliance with regulations.

    4.2. Smart Home Technology for Property Insurance

    Smart home technology is increasingly being integrated into property insurance, providing homeowners and insurers with valuable data to mitigate risks. Key components of smart home technology include smart smoke detectors, smart security systems, smart thermostats, and water leak detectors.

    Advantages of smart home technology in property insurance:

    • Real-time monitoring of home conditions, allowing for immediate alerts in case of emergencies, which can significantly reduce response times and damages.
    • Reduced risk of damage from fire, theft, or water leaks, leading to fewer claims and lower operational costs for insurers.
    • Potential for lower premiums as insurers recognize the reduced risk associated with smart home features, making policies more attractive to customers.

    Examples of smart home insurance initiatives:

    • Discounts for policyholders who install smart devices, incentivizing technology adoption and enhancing customer satisfaction.
    • Programs that provide smart devices as part of the insurance policy, creating additional value for customers and differentiating offerings in a competitive market.

    Challenges and considerations:

    • The initial cost of smart home devices may deter some homeowners, requiring strategic partnerships to offer affordable solutions.
    • Concerns about data privacy and the security of connected devices, which must be addressed through comprehensive policies and customer education.

    By leveraging IoT data for insurance, companies can enhance their offerings and improve customer engagement. The rise of insurtech IoT solutions is also paving the way for innovative approaches in the industry. By partnering with Rapid Innovation, clients can leverage our expertise in AI and blockchain to implement IoT solutions that enhance their insurance offerings, including AI for insurance claims processing. Our tailored development and consulting services ensure that you achieve your goals efficiently and effectively, leading to greater ROI and a competitive advantage in the market. Additionally, exploring the benefits of developing neo-smart contracts for insurance providers and integrating smart contracts and IoT for automating devices and data exchange can streamline operations and improve efficiency.

    4.3. Wearables and Health Insurance Innovation

    Wearable technology has transformed the landscape of health insurance by providing real-time health data and encouraging healthier lifestyles.

    • Health Monitoring: Devices like fitness trackers and smartwatches monitor vital signs, physical activity, and sleep patterns. This data can be shared with insurers to tailor policies and premiums based on individual health metrics.
    • Incentives for Healthy Behavior: Insurers are increasingly offering discounts or rewards for policyholders who meet specific health goals, such as regular exercise or weight loss. This not only promotes healthier living but also reduces long-term healthcare costs.
    • Chronic Disease Management: Wearables can help manage chronic conditions by tracking symptoms and medication adherence. Insurers can use this data to provide personalized support and interventions, improving patient outcomes.
    • Data-Driven Insights: The data collected from wearables can help insurers identify trends and risks within their customer base, allowing for better risk assessment and policy pricing.
    • Enhanced Customer Engagement: Wearables foster a more interactive relationship between insurers and policyholders, encouraging regular communication and engagement through health challenges and programs. For more insights on how wearables are reshaping the insurance landscape, check out our article on the rise of AI-enhanced wearables and extended reality (XR) in 2024.

    5. Blockchain Technology: Enhancing Trust and Efficiency

    Blockchain technology is revolutionizing the insurance industry by providing a secure, transparent, and efficient way to manage data and transactions.

    • Data Security: Blockchain's decentralized nature ensures that sensitive health information is securely stored and less vulnerable to breaches. This builds trust between insurers and policyholders.
    • Transparency: All transactions on a blockchain are recorded in a public ledger, making it easy to track claims and policy changes. This transparency reduces fraud and enhances accountability.
    • Streamlined Processes: Blockchain can automate and streamline various insurance processes, such as claims processing and underwriting, reducing administrative costs and time delays.
    • Interoperability: Blockchain facilitates seamless data sharing between different stakeholders in the healthcare ecosystem, including providers, insurers, and patients, improving collaboration and efficiency.
    • Regulatory Compliance: The immutable nature of blockchain records helps insurers maintain compliance with regulations by providing a clear audit trail of all transactions. For a deeper understanding of how blockchain is reshaping the healthcare industry, explore our article on blockchain's potential in the healthcare sector.

    5.1. Smart Contracts for Automated Policy Management

    Smart contracts are self-executing contracts with the terms of the agreement directly written into code, enabling automated policy management in insurance.

    • Automation of Claims Processing: Smart contracts can automatically trigger claims payments when predefined conditions are met, reducing the need for manual intervention and speeding up the claims process.
    • Reduced Administrative Costs: By automating routine tasks, smart contracts minimize administrative overhead, allowing insurers to allocate resources more efficiently.
    • Enhanced Accuracy: Smart contracts eliminate human error by executing transactions based on coded rules, ensuring that claims are processed accurately and fairly.
    • Customizable Policies: Insurers can create tailored policies that automatically adjust based on real-time data inputs, such as health metrics from wearables, providing a more personalized experience for policyholders.
    • Improved Customer Experience: The speed and efficiency of smart contracts enhance the overall customer experience, as policyholders receive timely responses and payments without unnecessary delays.

    At Rapid Innovation, we leverage these advancements in wearable technology and health insurance to help our clients achieve greater ROI. By integrating these solutions, we enable insurers to enhance their operational efficiency, reduce costs, and improve customer satisfaction. Partnering with us means you can expect innovative strategies that drive growth, foster engagement, and ultimately lead to a healthier bottom line. For more information on how decentralized finance (DeFi) is impacting insurance, read our comprehensive guide on DeFi in insurance.

    5.2. Secure Data Sharing and Improved Transparency

    • Secure data sharing is essential in today's digital landscape, especially in industries like finance and healthcare. Enhanced transparency builds trust among stakeholders, including customers, partners, and regulatory bodies.
    • Key benefits of secure data sharing include:  
      • Protection of sensitive information through encryption and access controls.
      • Real-time data access for authorized users, improving decision-making processes.
      • Compliance with regulations such as GDPR and HIPAA, which mandate strict data handling practices.
      • Technologies like blockchain can facilitate secure data sharing by providing a tamper-proof ledger of transactions. Additionally, blockchain technology is transforming industries and beyond and can help unify industries for data integrity in 2024.
    • Improved transparency can lead to:  
      • Better customer experiences through clear communication of data usage.
      • Increased accountability among organizations, reducing the risk of fraud.
      • Enhanced collaboration between different entities, leading to innovative solutions.
    • Organizations can implement secure data sharing practices by:  
      • Establishing clear data governance policies.
      • Utilizing secure APIs for data exchange.
      • Regularly auditing data access and sharing practices.
      • Using secure file transfer methods to ensure that sensitive information is shared safely.
      • Exploring file share sites that prioritize security for file sharing.

    5.3. Streamlining Reinsurance Processes

    • Reinsurance is a critical component of risk management for insurance companies, allowing them to mitigate potential losses. Streamlining reinsurance processes can lead to:  
      • Reduced operational costs through automation and improved workflows.
      • Faster turnaround times for claims processing and policy issuance.
      • Enhanced data accuracy, minimizing errors in reporting and analysis.
    • Key strategies for streamlining reinsurance include:  
      • Implementing digital platforms for real-time data sharing between insurers and reinsurers.
      • Utilizing standardized contracts and documentation to simplify negotiations.
      • Adopting advanced analytics to assess risk more effectively and price reinsurance products accurately.
      • Ensuring that large file share capabilities are in place to handle extensive documentation efficiently.
    • The use of technology, such as artificial intelligence and machine learning, can further enhance reinsurance processes by:  
      • Predicting loss trends and identifying potential risks.
      • Automating routine tasks, allowing human resources to focus on more complex issues.
      • Facilitating better communication and collaboration among stakeholders.
    • Overall, streamlining reinsurance processes can lead to a more resilient insurance market, benefiting both insurers and policyholders.

    6. Machine Learning and Predictive Analytics

    • Machine learning (ML) and predictive analytics are transforming various industries by enabling data-driven decision-making. These technologies allow organizations to analyze vast amounts of data to identify patterns and make forecasts.
    • Key applications of machine learning and predictive analytics include:  
      • Fraud detection in financial services by identifying unusual transaction patterns.
      • Customer segmentation in marketing to tailor campaigns based on behavior and preferences.
      • Predictive maintenance in manufacturing to anticipate equipment failures before they occur.
    • Benefits of implementing machine learning and predictive analytics:  
      • Improved accuracy in predictions, leading to better business outcomes.
      • Enhanced operational efficiency by automating data analysis processes.
      • Greater agility in responding to market changes and customer needs.
    • Organizations can leverage machine learning and predictive analytics by:  
      • Investing in data infrastructure to collect and store relevant data.
      • Training staff on data analysis techniques and tools.
      • Collaborating with data scientists to develop and refine predictive models.
    • As these technologies continue to evolve, their potential to drive innovation and improve decision-making will only increase, making them essential for competitive advantage.

    At Rapid Innovation, we specialize in harnessing these advanced technologies to help our clients achieve their goals efficiently and effectively. By partnering with us, organizations can expect enhanced ROI through improved operational efficiencies, reduced costs, and better decision-making capabilities. Our expertise in AI and blockchain ensures that we provide tailored solutions that meet the unique needs of each client, ultimately driving growth and innovation in their respective industries. Additionally, we offer secure file sharing solutions to facilitate the safe transfer of sensitive information, ensuring that our clients can share large files free of risk.

    6.1. Enhancing Risk Modeling and Actuarial Processes

    • Risk modeling is crucial for insurers to assess potential losses and set appropriate premiums. At Rapid Innovation, we specialize in developing tailored risk modeling solutions, including model risk management software, that empower insurers to make informed decisions.
    • Advanced analytics and machine learning techniques can improve the accuracy of risk assessments. Our team utilizes cutting-edge technologies to enhance predictive capabilities, ensuring that our clients stay ahead of the curve.
    • Incorporating big data allows for a more comprehensive view of risk factors, including:  
      • Historical claims data
      • Social media sentiment
      • Economic indicators
    • Actuaries can leverage predictive analytics to identify trends and patterns that traditional methods may overlook. By partnering with us, insurers can access sophisticated tools, such as cloud-based custom risk models, that refine their risk assessment processes.
    • Enhanced risk modeling can lead to:  
      • More precise pricing strategies
      • Improved reserve management
      • Better regulatory compliance
    • Insurers can also utilize scenario analysis to understand the impact of extreme events on their portfolios. Our expertise in scenario modeling equips clients with the insights needed to navigate uncertainties effectively.
    • Collaboration between data scientists and actuaries can foster innovative approaches to risk assessment. We facilitate this collaboration, ensuring that our clients benefit from a multidisciplinary approach to risk management, including model risk management services.

    6.2. Improving Customer Lifetime Value Predictions

    • Customer Lifetime Value (CLV) is a critical metric for insurers to understand the long-term profitability of their clients. Our solutions help insurers accurately calculate and maximize CLV.
    • Predictive analytics can help insurers identify high-value customers and tailor their offerings accordingly. We implement advanced analytics frameworks that enable our clients to focus on their most profitable segments.
    • Key factors influencing CLV include:  
      • Customer demographics
      • Policy types and coverage levels
      • Claims history and frequency
    • By analyzing customer behavior, insurers can:  
      • Develop targeted marketing strategies
      • Enhance customer retention efforts
      • Personalize product offerings to meet individual needs
    • Machine learning algorithms can segment customers based on their predicted lifetime value, allowing for:  
      • More effective resource allocation
      • Improved customer service initiatives
    • Regularly updating CLV models ensures that insurers remain responsive to changing market conditions and customer preferences. Our ongoing support and analytics capabilities keep our clients agile in a dynamic marketplace.

    6.3. Optimizing Investment Strategies for Insurers

    • Insurers must manage large investment portfolios to ensure they can meet future claims and obligations. Rapid Innovation provides comprehensive investment analytics solutions that enhance portfolio management, including risk modeling in the cloud.
    • Data analytics can enhance investment decision-making by providing insights into market trends and asset performance. Our data-driven approach helps clients make informed investment choices.
    • Key strategies for optimizing investments include:  
      • Diversification across asset classes to mitigate risk
      • Utilizing quantitative models to identify undervalued securities
      • Monitoring macroeconomic indicators to adjust investment strategies proactively
    • Insurers can also benefit from stress testing their portfolios to evaluate performance under various economic scenarios. We offer robust stress testing frameworks that prepare our clients for potential market fluctuations.
    • Incorporating ESG (Environmental, Social, and Governance) factors into investment strategies can attract socially conscious investors and improve long-term returns. Our expertise in ESG integration helps clients align their investments with their values.
    • Collaboration with financial analysts and investment managers can lead to more informed decision-making and better alignment with the insurer's risk appetite. We facilitate these collaborations, ensuring that our clients achieve optimal investment outcomes.

    By partnering with Rapid Innovation, clients can expect enhanced efficiency, improved decision-making, and greater ROI through our tailored solutions in AI and blockchain development. Our commitment to innovation and excellence positions us as a trusted advisor in the insurance sector, utilizing a risk model platform that supports our clients' needs.

    7. Cloud Computing and SaaS Solutions for Insurance

    Cloud computing and Software as a Service (SaaS) solutions are transforming the insurance industry by providing innovative tools and platforms that enhance operational efficiency, customer service, and data management. These technologies enable insurance companies to adapt to changing market demands and improve their overall service delivery, particularly in areas like cloud computing for insurance and cloud adoption in the insurance industry.

    7.1. Scalability and Cost-Efficiency in Insurance Operations

    • Scalability is a key advantage of cloud computing, allowing insurance companies to adjust their resources based on demand. Insurers can easily scale up or down their IT infrastructure without significant capital investment. This flexibility supports seasonal fluctuations in business, such as during natural disasters or economic downturns.
    • Cost-efficiency is achieved through:  
      • Reduced need for physical infrastructure and maintenance.
      • Pay-as-you-go pricing models that allow companies to only pay for the resources they use.
      • Lower operational costs associated with software updates and maintenance, as these are managed by the service provider.
    • Cloud solutions enable faster deployment of new applications and services, enhancing time-to-market for new insurance products. Insurers can leverage advanced analytics and machine learning capabilities offered by cloud platforms to improve underwriting and risk assessment processes. The ability to integrate with other cloud-based services enhances collaboration and data sharing across departments and with external partners, making cloud computing for insurance companies a vital component of their strategy.

    7.2. Enhanced Data Security and Compliance

    • Data security is a top priority for insurance companies, given the sensitive nature of the information they handle. Cloud providers invest heavily in security measures, including:  
      • Advanced encryption techniques to protect data at rest and in transit.
      • Regular security audits and compliance certifications to ensure adherence to industry standards.
      • Multi-factor authentication and identity management solutions to safeguard access to sensitive information.
    • Compliance with regulations such as GDPR, HIPAA, and PCI DSS is facilitated by cloud solutions that offer built-in compliance features. Insurance companies can benefit from:  
      • Automated compliance reporting tools that simplify the process of meeting regulatory requirements.
      • Data backup and disaster recovery solutions that ensure business continuity in case of data breaches or system failures.
      • Cloud environments provide a centralized platform for managing data privacy and security policies, making it easier to implement and monitor compliance measures.
    • The ability to quickly respond to security threats and vulnerabilities is enhanced through real-time monitoring and threat detection capabilities offered by cloud services. This is particularly important as more insurance companies are using cloud computing to enhance their security posture.

    By partnering with Rapid Innovation, insurance companies can leverage these cloud computing and SaaS solutions to achieve greater ROI. Our expertise in AI and blockchain development ensures that clients not only benefit from enhanced operational efficiency but also gain a competitive edge in the market. With our tailored solutions, clients can expect improved customer satisfaction, reduced operational costs, and a robust framework for data security and compliance. Let us help you navigate the complexities of the insurance landscape and drive your business forward effectively and efficiently, especially in the context of cloud computing in the insurance sector.

    7.3. Facilitating Remote Work and Digital Collaboration

    Remote work has become increasingly prevalent, especially in the wake of global events that necessitated a shift in how businesses operate. Facilitating remote work and digital collaboration involves several key components:

    • Technology Infrastructure: Reliable internet connectivity is essential for remote work. Cloud-based tools (e.g., Google Workspace, Microsoft 365) enable real-time collaboration, while virtual private networks (VPNs) ensure secure access to company resources.
    • Communication Tools: Platforms like Slack, Zoom, and Microsoft Teams facilitate seamless communication. Video conferencing tools help maintain face-to-face interactions, fostering team cohesion, and instant messaging allows for quick exchanges and reduces email overload.
    • Project Management Software: Tools such as Trello, Asana, and Monday.com help teams track progress and manage tasks, providing visibility into project timelines and responsibilities. Additionally, remote workforce management software can enhance oversight of team activities.
    • Cultural Adaptation: Organizations must cultivate a remote work culture that promotes trust and accountability. Regular check-ins and virtual team-building activities can enhance team morale. Collaboration tools for remote teams are essential in this regard.
    • Training and Support: Providing training on digital tools ensures all employees can effectively use them. Ongoing technical support is crucial for resolving issues quickly. Software to manage remote employees can also aid in this process.
    • Flexibility and Work-Life Balance: Encouraging flexible work hours can improve productivity and employee satisfaction. Companies should promote a healthy work-life balance to prevent burnout. Work from home productivity tools can assist employees in managing their time effectively.

    At Rapid Innovation, we understand the challenges businesses face in adapting to remote work and the need for efficient operations. Our expertise in AI and Blockchain development allows us to provide tailored solutions that enhance productivity, streamline processes, and ultimately drive greater ROI for our clients. By partnering with us, you can expect improved operational efficiency, reduced costs, and a more agile workforce ready to meet the demands of today's dynamic business environment. If you're looking to enhance your team with skilled professionals, consider our offshore engineers to support your development needs. For insights on working with remote teams, check out our article on the dos and don'ts of working with a remote blockchain developer team. Additionally, explore AI in customer support: use cases, solutions, development, and implementation.

    8.2. Improving Accuracy and Reducing Human Error

    At Rapid Innovation, we understand that accuracy is paramount in today's fast-paced business environment. Our automation tools can significantly reduce human error in data entry and processing, allowing your organization to operate with greater efficiency.

    • By implementing software solutions, we help companies minimize mistakes that often occur during manual handling. This not only saves time but also enhances the quality of your data.
    • Automated systems developed by our team can perform calculations and data analysis with high precision, ensuring accuracy in policy underwriting and claims processing. This leads to more reliable outcomes and improved customer trust.
    • Regular updates and maintenance of automated systems can further enhance their reliability and accuracy. Our ongoing support ensures that your systems are always operating at peak performance.
    • Utilizing machine learning algorithms, we can help identify patterns and anomalies, leading to better decision-making. This proactive approach allows businesses to stay ahead of potential issues.
    • Training employees to work alongside automated systems is another area where we excel. Our training programs improve overall efficiency and reduce the likelihood of errors, empowering your workforce to leverage technology effectively.
    • According to a study, organizations that adopt automation, including business process automation tools and business automation software, can reduce operational errors by up to 50% (source: McKinsey). Partnering with Rapid Innovation means you can expect a significant return on investment through enhanced accuracy and reduced costs, including our AI customer service agent.

    8.3. Enhancing Customer Service through Automation

    In the competitive landscape of customer service, Rapid Innovation offers solutions that can transform your customer interactions.

    • Automation can streamline customer interactions, providing quicker responses to inquiries. This efficiency not only improves customer satisfaction but also enhances your brand's reputation.
    • Chatbots and virtual assistants developed by our team can handle routine questions, freeing up human agents for more complex issues. This allows your team to focus on high-value tasks, ultimately improving service quality.
    • Automated systems can provide 24/7 support, ensuring that your customers receive assistance whenever they need it. This round-the-clock availability significantly boosts customer engagement.
    • Personalized communication can be achieved through automated systems that analyze customer data and preferences. This tailored approach fosters stronger relationships with your clients.
    • Automated claims processing can lead to faster resolutions, enhancing the overall customer experience. Our solutions ensure that your customers feel valued and understood.
    • Feedback loops can be established through automated surveys, allowing companies to gather insights and improve services. This continuous improvement cycle is vital for staying competitive.
    • A report indicates that 80% of businesses plan to use chatbots for customer service by 2025 (source: Gartner). By partnering with Rapid Innovation, you can stay ahead of this trend and enhance your customer service capabilities, including marketing automation for small businesses.

    9. Cybersecurity in the Digital Insurance Landscape

    As the digital transformation in the insurance industry accelerates, the risk of cyber threats has never been greater. Rapid Innovation is committed to helping insurers prioritize cybersecurity to protect sensitive customer data and maintain trust.

    • Implementing robust security measures, such as encryption and multi-factor authentication, is essential. Our expertise ensures that your systems are fortified against potential breaches.
    • Regular security audits and vulnerability assessments can help identify and mitigate potential risks. We provide comprehensive assessments to keep your organization secure.
    • Employee training on cybersecurity best practices can reduce the likelihood of breaches caused by human error. Our training programs equip your team with the knowledge they need to protect your organization.
    • Collaboration with cybersecurity firms can enhance an insurer's ability to respond to threats effectively. We facilitate partnerships that strengthen your security posture.
    • The cost of cybercrime is projected to reach $10.5 trillion annually by 2025, highlighting the urgency for robust cybersecurity measures (source: Cybersecurity Ventures). By choosing Rapid Innovation, you are investing in a secure future for your business.

    Partnering with us means you can expect not only enhanced operational efficiency through enterprise process automation and business workflow software but also a significant return on investment through improved accuracy, customer satisfaction, and robust cybersecurity measures. Let us help you achieve your goals efficiently and effectively.

    9.1. Protecting Sensitive Customer Data

    Customer data is a critical asset for insurers, containing personal, financial, and health information. Protecting this data is essential to maintain customer trust and comply with regulations. Key strategies for data protection include:

    • Encryption: Ensures that data is unreadable to unauthorized users.
    • Access Controls: Limits data access to authorized personnel only.
    • Regular Audits: Conducting audits to identify vulnerabilities and ensure compliance with data protection laws.
    • Employee Training: Educating staff on data protection best practices and recognizing phishing attempts.

    Regulatory frameworks such as GDPR and HIPAA impose strict guidelines on data handling, necessitating robust protection measures. Breaches can lead to significant financial penalties and reputational damage, making data protection a priority for insurers. By partnering with Rapid Innovation, clients can leverage our expertise in implementing these strategies effectively, ensuring compliance and enhancing customer trust, ultimately leading to greater ROI. For comprehensive solutions, consider our enterprise cybersecurity solutions.

    9.2. Mitigating Cyber Risks for Insurers

    Cyber risks pose a significant threat to the insurance industry, impacting operations and customer trust. Insurers face various cyber threats, including:

    • Ransomware Attacks: Malicious software that locks data until a ransom is paid.
    • Data Breaches: Unauthorized access to sensitive information.
    • Phishing Scams: Deceptive attempts to obtain sensitive information through fraudulent emails.

    Strategies to mitigate these risks include:

    • Cybersecurity Frameworks: Implementing frameworks like NIST or ISO 27001 to establish security protocols.
    • Incident Response Plans: Developing and regularly updating plans to respond to cyber incidents effectively.
    • Regular Security Assessments: Conducting vulnerability assessments and penetration testing to identify weaknesses.
    • Collaboration with Cybersecurity Experts: Partnering with cybersecurity firms for advanced threat detection and response.

    Insurers should also consider cyber risk insurance, including cyber liability coverage, to protect against potential losses from cyber incidents. Rapid Innovation can assist in developing tailored cybersecurity strategies that not only protect sensitive data but also enhance operational efficiency, leading to improved ROI.

    9.3. Developing Cyber Insurance Products

    The demand for cyber insurance products, including cyber liability policy options, is growing as businesses increasingly recognize their vulnerability to cyber threats. Cyber insurance products can cover various risks, including:

    • Data Breach Costs: Expenses related to notifying affected customers and providing credit monitoring services.
    • Business Interruption: Loss of income due to a cyber incident disrupting operations.
    • Legal Fees: Costs associated with defending against lawsuits resulting from data breaches.

    Key considerations for developing cyber insurance products include:

    • Risk Assessment: Evaluating the specific cyber risks faced by potential clients to tailor coverage, including cyber coverage for small business needs.
    • Policy Clarity: Ensuring that policy terms are clear regarding what is covered and what is excluded, particularly in cyber liability coverage explained.
    • Education and Support: Providing clients with resources to improve their cybersecurity posture, which can reduce claims.

    Insurers should stay updated on emerging cyber threats and adjust their products accordingly to remain competitive in the market. By collaborating with Rapid Innovation, clients can develop comprehensive cyber insurance products that not only meet market demands but also drive profitability and customer satisfaction, ultimately enhancing their ROI. This includes understanding the importance of third party cyber coverage and obtaining accurate cyber liability quotes.

    10. The Future of Insurance Technology

    The insurance industry is undergoing a significant transformation driven by technology. As digital solutions become more integrated into insurance processes, the future of insurance technology looks promising, with various insurance technology trends shaping the landscape.

    10.1. Emerging Trends and Innovations

    • Artificial Intelligence (AI) and Machine Learning (ML): AI and ML are being used to analyze vast amounts of data, improving risk assessment and underwriting processes. Additionally, chatbots and virtual assistants enhance customer service by providing instant responses to inquiries. For more insights on AI in customer service, check out this article.
    • Blockchain Technology: Blockchain offers secure and transparent transactions, reducing fraud and improving trust between parties. Smart contracts automate claims processing, ensuring faster payouts and reducing administrative costs.
    • Internet of Things (IoT): IoT devices collect real-time data, allowing insurers to offer personalized policies based on individual behavior. Usage-based insurance models are emerging, particularly in auto insurance, where premiums are based on driving habits.
    • Big Data Analytics: Insurers are leveraging big data to gain insights into customer behavior and preferences, leading to more tailored products. Predictive analytics help in identifying potential risks and preventing losses before they occur.
    • Digital Platforms and Insurtech Startups: The rise of insurtech startups is driving innovation, offering new solutions that challenge traditional insurance models. Digital platforms streamline the purchasing process, making it easier for consumers to compare and buy insurance. This aligns with the latest trends in insurance technology, including the potential of business AI engineering.
    • Cybersecurity Solutions: As the industry becomes more digital, the need for robust cybersecurity measures is critical to protect sensitive data. Insurers are investing in advanced security technologies to safeguard against cyber threats.

    10.2. Overcoming Implementation Challenges

    • Resistance to Change: Many insurance companies face internal resistance when adopting new technologies. Change management strategies are essential to foster a culture that embraces innovation.
    • Integration with Legacy Systems: Many insurers operate on outdated systems that are not compatible with new technologies. A phased approach to integration can help mitigate risks and ensure a smoother transition.
    • Data Privacy and Compliance: The collection and use of customer data raise concerns about privacy and regulatory compliance. Insurers must implement strict data governance policies to protect customer information and adhere to regulations.
    • Skills Gap: There is a shortage of skilled professionals in the insurance technology sector. Investing in training and development programs can help bridge the skills gap and prepare the workforce for future demands.
    • Cost of Implementation: The initial investment in technology can be significant, posing a challenge for some insurers. A clear ROI analysis can help justify the costs and demonstrate the long-term benefits of technology adoption.
    • Customer Adoption: Ensuring that customers are comfortable with new technologies is crucial for successful implementation. Providing education and support can help customers adapt to digital solutions and enhance their experience, especially in light of emerging technologies in the insurance industry, such as integrating AI-driven digital twins with IoT for next-generation smart manufacturing.

    At Rapid Innovation, we understand these emerging trends and challenges, including insurance tech trends and digital trends in insurance, and we are here to guide you through the complexities of adopting cutting-edge technologies in the insurance sector. By partnering with us, you can expect enhanced operational efficiency, improved customer satisfaction, and ultimately, a greater return on investment. Our expertise in AI, blockchain, and data analytics positions us to deliver tailored solutions that align with your business goals, ensuring you stay ahead in this rapidly evolving landscape, including the insurance technology trends 2022 and 2023.

    10.3. Preparing for the Next Wave of InsurTech Disruption

    The insurance industry is undergoing significant transformation due to InsurTech innovations. As technology continues to evolve, companies must prepare for the next wave of disruption. Here are key insurtech strategies to consider:

    • Embrace Digital Transformation
      Invest in technology that enhances customer experience. Implement data analytics to better understand customer needs and preferences. Utilize artificial intelligence (AI) for underwriting and claims processing. At Rapid Innovation, we specialize in developing tailored AI solutions that streamline these processes, resulting in faster turnaround times and improved customer satisfaction.
    • Foster a Culture of Innovation
      Encourage employees to think creatively and propose new ideas. Create cross-functional teams to explore new technologies and business models. Allocate resources for research and development to stay ahead of trends. Our consulting services can help you establish an innovation framework that empowers your team to drive meaningful change.
    • Collaborate with Startups
      Partner with InsurTech startups to leverage their innovative solutions. Participate in accelerator programs to gain insights into emerging technologies. Establish joint ventures to co-develop new products and services. We can facilitate these partnerships, connecting you with the right startups to enhance your offerings and market reach.
    • Focus on Customer-Centric Solutions
      Develop personalized insurance products that cater to individual needs. Use customer feedback to refine offerings and improve service delivery. Implement omnichannel strategies to provide seamless customer interactions. Our expertise in customer experience design ensures that your solutions resonate with your target audience, leading to higher retention rates.
    • Enhance Cybersecurity Measures
      Invest in robust cybersecurity frameworks to protect sensitive data. Conduct regular security audits and vulnerability assessments. Educate employees on best practices for data protection. Rapid Innovation offers comprehensive cybersecurity solutions that safeguard your operations and build trust with your customers.
    • Leverage Big Data and Analytics
      Utilize big data to gain insights into market trends and customer behavior. Implement predictive analytics to anticipate customer needs and risks. Use data-driven decision-making to optimize operations and reduce costs. Our data analytics services empower you to make informed decisions that drive profitability and efficiency.
    • Adapt to Regulatory Changes
      Stay informed about regulatory developments affecting the insurance industry. Engage with regulators to understand compliance requirements. Develop flexible business models that can quickly adapt to regulatory changes. We provide regulatory consulting to help you navigate the complexities of compliance, ensuring your business remains agile.
    • Invest in Talent Development
      Upskill employees in digital technologies and data analytics. Foster a learning environment that encourages continuous improvement. Attract talent with expertise in technology and innovation. Our training programs are designed to equip your workforce with the skills needed to thrive in a digital landscape.
    • Monitor Industry Trends
      Keep an eye on emerging technologies such as blockchain and IoT. Analyze competitors and their strategies to identify potential threats. Attend industry conferences and seminars to stay updated on trends. We offer market intelligence services that keep you informed about the latest developments, enabling you to stay ahead of the competition.
    • Prepare for Market Disruption
      Develop contingency plans for potential market disruptions. Assess the impact of economic changes on the insurance landscape. Be ready to pivot business strategies in response to new challenges. Our strategic advisory services help you create robust plans that ensure resilience in the face of uncertainty.

    By implementing these insurtech strategies, insurance companies can position themselves to thrive in the face of InsurTech disruption and capitalize on new opportunities. Partnering with Rapid Innovation not only enhances your operational efficiency but also drives greater ROI, ensuring your business is well-equipped for the future.

    Contact Us

    Concerned about future-proofing your business, or want to get ahead of the competition? Reach out to us for plentiful insights on digital innovation and developing low-risk solutions.

    Thank you! Your submission has been received!
    Oops! Something went wrong while submitting the form.
    form image

    Get updates about blockchain, technologies and our company

    Thank you! Your submission has been received!
    Oops! Something went wrong while submitting the form.

    We will process the personal data you provide in accordance with our Privacy policy. You can unsubscribe or change your preferences at any time by clicking the link in any email.

    Our Latest Blogs

    AI Agents in Manufacturing 2024 Ultimate Guide Boost Efficiency and Innovation

    AI agent for manufacturing: Applications, Use cases & Benefits

    link arrow

    Artificial Intelligence

    Manufacturing

    IoT

    Blockchain

    Mantle Blockchain Smart Contract Development Guide

    Smart Contract Development on Mantle Blockchain

    link arrow

    Blockchain

    FinTech

    Gaming & Entertainment

    Supply Chain & Logistics

    Show More