DeFi Revolution: The Complete Guide to Decentralized Finance

DeFi Revolution: The Complete Guide to Decentralized Finance
Author’s Bio
Jesse photo
Jesse Anglen
Co-Founder & CEO
Linkedin Icon

We're deeply committed to leveraging blockchain, AI, and Web3 technologies to drive revolutionary changes in key sectors. Our mission is to enhance industries that impact every aspect of life, staying at the forefront of technological advancements to transform our world into a better place.

email icon
Looking for Expert
Thank you! Your submission has been received!
Oops! Something went wrong while submitting the form.

Looking For Expert

Table Of Contents

    Tags

    Blockchain Technology

    Blockchain Consulting

    Crypto

    dApps

    DEX

    Blockchain Innovation

    AI & Blockchain Innovation

    Category

    Blockchain

    FinTech

    1. Introduction to Decentralized Finance

    Decentralized Finance, commonly referred to as DeFi, represents a transformative shift in the financial landscape. It leverages blockchain technology to create an open-source, permissionless financial ecosystem that operates without traditional intermediaries like banks or brokers. This innovation aims to develop solutions to democratize access to financial services, making them available to anyone with an internet connection.

    • DeFi encompasses a wide range of financial services, including lending, borrowing, trading, and insurance.
    • It operates on public blockchains, primarily Ethereum, which allows for transparency and security.
    • The DeFi ecosystem is characterized by smart contracts, which automate transactions and enforce agreements without the need for intermediaries.

    1.1. What is DeFi?

    DeFi refers to a collection of financial applications built on blockchain technology that aim to recreate and improve upon traditional financial systems. It is often associated with terms like "decentralized finance," "defi crypto," and "defi meaning."

    Key features of DeFi include:

    • Decentralization: No central authority controls the network, reducing the risk of censorship and fraud.
    • Interoperability: DeFi applications can interact with one another, allowing users to move assets seamlessly across platforms.
    • Transparency: All transactions are recorded on the blockchain, providing a public ledger that anyone can audit.
    • Accessibility: Users can access financial services without the need for a bank account or credit history.

    Common DeFi applications include:

    • Decentralized exchanges (DEXs): Platforms for trading cryptocurrencies without intermediaries.
    • Lending platforms: Allow users to lend or borrow assets directly from one another.
    • Stablecoins: Cryptocurrencies pegged to traditional currencies to reduce volatility.

    1.2. The Evolution from Traditional Finance to DeFi

    The transition from traditional finance to DeFi has been driven by several factors, reflecting the limitations of conventional financial systems.

    Limitations of Traditional Finance:

    • Centralization: Traditional finance relies on banks and financial institutions, which can lead to inefficiencies and lack of access for many individuals.
    • High Fees: Transaction costs can be significant, especially for cross-border payments.
    • Slow Transactions: Traditional banking systems can take days to process transactions, particularly international ones.

    Catalysts for Change:

    • Blockchain Technology: The advent of blockchain has enabled the creation of decentralized networks that can operate without intermediaries.
    • Cryptocurrency Adoption: The rise of cryptocurrencies has sparked interest in alternative financial systems that are not tied to traditional currencies.
    • User Demand: There is a growing desire for financial services that are more inclusive, transparent, and efficient.

    Key Milestones in DeFi Evolution:

    • 2017: The launch of Ethereum paved the way for smart contracts, enabling the development of DeFi applications.
    • 2018-2019: The emergence of decentralized exchanges and lending platforms marked the beginning of the DeFi boom.
    • 2020: The DeFi market exploded, with total value locked (TVL) in DeFi protocols reaching billions of dollars, showcasing the rapid growth and adoption of these services.

    Future Outlook:

    • DeFi continues to evolve, with innovations such as layer-2 solutions and cross-chain interoperability enhancing scalability and user experience.
    • Regulatory scrutiny is increasing, which may shape the future landscape of DeFi, balancing innovation with consumer protection.

    The evolution from traditional finance to DeFi represents a significant shift in how financial services are delivered and accessed, with the potential to reshape the global financial system. At Rapid Innovation, we are committed to guiding our clients through this transformative journey, helping them leverage DeFi solutions to achieve greater ROI and operational efficiency. Additionally, we provide information on decentralized finance companies and defi trading platforms to enhance our clients' understanding of the market.

    1.3. Key Principles of DeFi (Openness, Transparency, Interoperability)

    Openness

    • DeFi platforms are built on open-source protocols, allowing anyone to access, use, and contribute to the code.
    • This openness fosters innovation as developers can build on existing projects and create new decentralized finance solutions.
    • Users can participate without needing permission from a central authority, promoting inclusivity.

    Transparency

    • All transactions on DeFi platforms are recorded on public blockchains, making them visible and verifiable by anyone.
    • This transparency helps build trust among users, as they can independently audit the smart contracts and protocols.
    • Users can track their assets and transactions in real-time, reducing the risk of fraud and manipulation.

    Interoperability

    • DeFi applications are designed to work together seamlessly, allowing users to move assets across different platforms without friction.
    • This interoperability enables the creation of complex financial products and services, enhancing user experience.
    • It encourages collaboration among projects, leading to a more robust and diverse DeFi ecosystem.

    1.4. DeFi vs. CeFi (Centralized Finance)

    Definition and comparison of Defi and Cefi

    • DeFi refers to decentralized financial systems that operate without intermediaries, using blockchain technology.
    • CeFi, or centralized finance, relies on traditional financial institutions and intermediaries to facilitate transactions.

    Control

    • In DeFi, users maintain control of their assets through private keys, reducing reliance on third parties.
    • CeFi users typically entrust their assets to centralized entities, which can impose restrictions and fees.

    Accessibility

    • DeFi platforms are accessible to anyone with an internet connection, promoting financial inclusion.
    • CeFi often requires users to meet specific criteria, such as credit scores or identification, limiting access.

    Security

    • DeFi systems are vulnerable to smart contract bugs and exploits, but they offer users more control over their funds.
    • CeFi platforms can be targets for hacks and fraud, as they hold large amounts of user assets in centralized locations.

    Regulation

    • DeFi operates in a largely unregulated environment, which can lead to risks but also fosters innovation.
    • CeFi is subject to regulatory oversight, which can provide consumer protection but may stifle innovation.

    2. Blockchain Foundations for DeFi

    Smart Contracts

    • Smart contracts are self-executing contracts with the terms of the agreement directly written into code.
    • They automate processes, reducing the need for intermediaries and increasing efficiency in transactions.

    Decentralized Networks

    • DeFi operates on decentralized networks, ensuring that no single entity has control over the entire system.
    • This decentralization enhances security and resilience against attacks or failures.

    Tokenization

    • Assets can be tokenized on the blockchain, allowing for fractional ownership and easier transferability.
    • Tokenization enables the creation of new financial instruments and liquidity in previously illiquid markets.

    Consensus Mechanisms

    • Blockchain networks use consensus mechanisms (like Proof of Work or Proof of Stake) to validate transactions and maintain security.
    • These mechanisms ensure that all participants agree on the state of the blockchain, preventing fraud and double-spending.

    Decentralized Identity

    • DeFi leverages decentralized identity solutions to enhance user privacy and security.
    • Users can control their identity and share only the necessary information for transactions, reducing the risk of data breaches.
    Blockchain Foundations for DeFi

    At Rapid Innovation, we understand the complexities of the DeFi landscape and are committed to helping our clients navigate this transformative space. By leveraging our expertise in AI and blockchain technology, we empower businesses to harness the principles of DeFi effectively.

    Our tailored solutions not only enhance operational efficiency but also drive greater ROI. For instance, by implementing smart contracts, we automate processes that traditionally require intermediaries, significantly reducing costs and time. Additionally, our focus on interoperability ensures that your decentralized finance solutions can seamlessly integrate with existing systems, maximizing your investment potential.

    When you partner with Rapid Innovation, you can expect:

    1. Increased Efficiency: Our solutions streamline operations, allowing you to focus on core business activities.
    2. Enhanced Security: We prioritize security in our development processes, safeguarding your assets against potential threats.
    3. Scalability: Our blockchain solutions are designed to grow with your business, ensuring long-term success.
    4. Expert Guidance: Our team of experts provides ongoing support and insights, helping you stay ahead in the rapidly evolving DeFi landscape.

    Let us help you unlock the full potential of decentralized finance solutions and achieve your business goals with confidence.

    2.1. Understanding Blockchain Technology

    Blockchain technology is a decentralized digital ledger that records transactions across multiple computers. This ensures that the recorded transactions cannot be altered retroactively without the consensus of the network. Key features include:

    • Decentralization: Unlike traditional databases, blockchain operates on a peer-to-peer network, reducing the risk of a single point of failure.
    • Transparency: All transactions are visible to participants, promoting trust and accountability.
    • Immutability: Once a transaction is recorded, it cannot be changed or deleted, ensuring data integrity.
    • Security: Cryptographic techniques secure the data, making it resistant to hacking and fraud.

    Blockchain has various applications beyond cryptocurrencies, including supply chain management, healthcare, and voting systems. Its potential to disrupt industries is significant, as it enables new business models and enhances operational efficiency. At Rapid Innovation, we leverage blockchain technology to help our clients streamline operations, reduce costs, and improve transparency, ultimately leading to greater ROI. Understanding blockchain technology is crucial for those looking to define blockchain and explore its various forms, such as blockchain tech and blockchain explained.

    2.2. Smart Contracts and Their Role in DeFi

    Smart contracts are self-executing contracts with the terms of the agreement directly written into code. They run on blockchain networks, primarily Ethereum, and automate processes without the need for intermediaries. Key aspects include:

    • Automation: Smart contracts automatically execute actions when predefined conditions are met, reducing the need for manual intervention.
    • Trust: They operate on a transparent blockchain, ensuring that all parties can verify the contract's execution without relying on a third party.
    • Cost Efficiency: By eliminating intermediaries, smart contracts can significantly lower transaction costs.
    • Programmability: Developers can create complex financial instruments and applications, enabling innovative solutions in decentralized finance (DeFi).

    In DeFi, smart contracts facilitate various financial services, such as lending, borrowing, and trading, allowing users to engage in financial activities without traditional banks. By partnering with Rapid Innovation, clients can harness the power of smart contracts to enhance their financial operations, leading to increased efficiency and profitability. The integration of artificial intelligence crypto can further enhance these smart contracts, making them more adaptive and efficient.

    2.3. Ethereum and ERC Standards

    Ethereum is a decentralized platform that enables developers to build and deploy smart contracts and to build decentralized applications (dApps). It introduced the concept of programmable money and has become the foundation for many DeFi projects. Key points include:

    • Ethereum Virtual Machine (EVM): The EVM allows developers to execute smart contracts in a secure environment, ensuring compatibility across the network.
    • ERC Standards: Ethereum Request for Comments (ERC) standards define how tokens and smart contracts should operate on the Ethereum network. Notable standards include:
    • ERC-20: A standard for fungible tokens, allowing for the creation of tokens that can be exchanged on the Ethereum network.
    • ERC-721: A standard for non-fungible tokens (NFTs), enabling the creation of unique digital assets.
    • ERC-1155: A multi-token standard that allows for the creation of both fungible and non-fungible tokens within a single contract.

    These standards have facilitated the growth of a vibrant ecosystem of tokens and applications, driving innovation in the blockchain space. At Rapid Innovation, we guide our clients through the complexities of Ethereum and its ERC standards, ensuring they can effectively leverage these technologies to achieve their business objectives and maximize their return on investment. For those interested in the development side, becoming a block chain developer can open up numerous opportunities in this evolving field, including working with block chain wallets and understanding the intricacies of bitcoins blockchain.

    2.4. Other DeFi-friendly Blockchains (Binance Smart Chain, Solana, Polkadot)

    Few of the Top Defi Platform in the market are as follows:

    Binance Smart Chain (BSC)

    • Launched in September 2020, BSC is designed to run parallel to Binance Chain.
    • Offers smart contract functionality and compatibility with the Ethereum Virtual Machine (EVM).
    • Features lower transaction fees and faster block times compared to Ethereum.
    • Hosts a variety of DeFi projects, including PancakeSwap and Venus, as well as other defi chains.
    • Attracts users due to its robust ecosystem and the backing of Binance, one of the largest cryptocurrency exchanges.

    Solana

    • Known for its high throughput and low transaction costs, Solana can handle thousands of transactions per second.
    • Utilizes a unique consensus mechanism called Proof of History (PoH) to enhance scalability.
    • Supports a growing number of DeFi applications, such as Serum and Raydium, contributing to the defi blockchains landscape.
    • Attracts developers looking for speed and efficiency in building decentralized applications (dApps).
    • Gained significant attention for its ability to support complex DeFi protocols with minimal latency.

    Polkadot

    • A multi-chain framework that allows different blockchains to interoperate, including cross chain defi solutions.
    • Features a unique architecture with parachains, which can be customized for specific use cases.
    • Promotes scalability and flexibility, making it suitable for various DeFi applications.
    • Projects like Acala and Moonbeam are leveraging Polkadot’s capabilities to create DeFi solutions, including decentralized finance applications.
    • Focuses on governance and security, allowing for upgrades without hard forks.

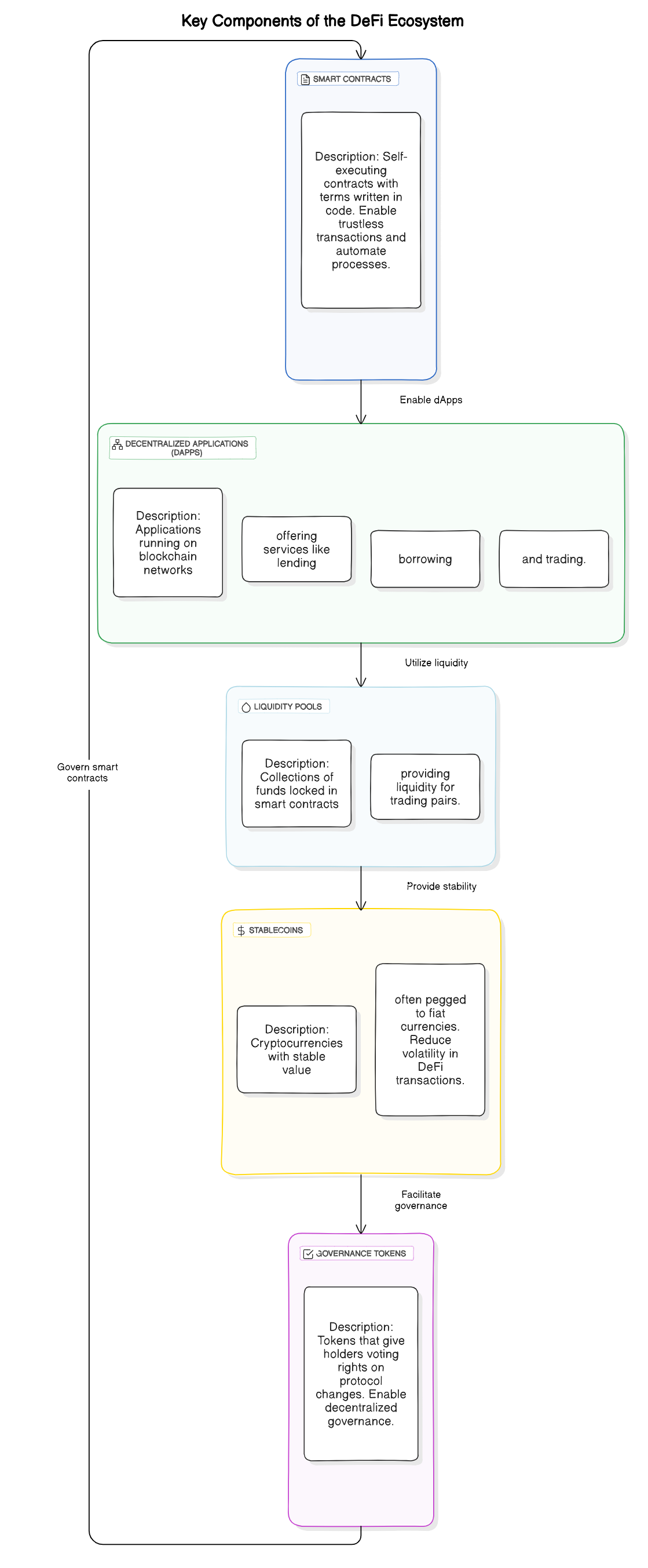
    3. Key Components of the DeFi Ecosystem

    Key Components of the DeFi Ecosystem
    Key Components of the DeFi Ecosystem

    Smart Contracts

    • Self-executing contracts with the terms of the agreement directly written into code.
    • Enable trustless transactions and automate processes without intermediaries.
    • Form the backbone of DeFi applications, ensuring transparency and security.

    Decentralized Applications (dApps)

    • Applications that run on a blockchain network rather than a centralized server.
    • Offer various services, including lending, borrowing, and trading.
    • Examples include Uniswap, Aave, and Compound, as well as best defi apps 2022.

    Liquidity Pools

    • Collections of funds locked in a smart contract that provide liquidity for trading pairs.
    • Users can contribute to liquidity pools and earn fees in return.
    • Essential for the functioning of decentralized exchanges and other DeFi platforms.

    Stablecoins

    • Cryptocurrencies designed to maintain a stable value, often pegged to fiat currencies.
    • Facilitate transactions and reduce volatility in the DeFi space.
    • Examples include USDC, DAI, and Tether (USDT).

    Governance Tokens

    • Tokens that give holders voting rights on protocol changes and decisions.
    • Enable decentralized governance, allowing the community to influence the direction of projects.
    • Examples include COMP (Compound) and MKR (MakerDAO).

    3.1. Decentralized Exchanges (DEXs)

    Definition

    • Platforms that allow users to trade cryptocurrencies directly with one another without intermediaries.
    • Operate on smart contracts, ensuring that trades are executed automatically and securely.

    Key Features

    • Non-custodial: Users retain control of their funds, reducing the risk of hacks associated with centralized exchanges.
    • Privacy: Typically require minimal personal information, enhancing user privacy.
    • Global Access: Anyone with an internet connection can access DEXs, promoting financial inclusion.

    Popular DEXs

    • Uniswap: One of the first and most popular DEXs, known for its automated market-making (AMM) model.
    • SushiSwap: A fork of Uniswap that offers additional features like yield farming and staking.
    • PancakeSwap: A leading DEX on Binance Smart Chain, known for its low fees and fast transactions, contributing to the blockchain & defi ecosystem.

    Advantages

    • Lower Fees: Generally, DEXs have lower trading fees compared to centralized exchanges.
    • No KYC Requirements: Users can trade without undergoing extensive identity verification processes.
    • Access to New Tokens: DEXs often list new tokens before they appear on centralized exchanges, including those related to decentralized finance crypto.

    Challenges

    • Liquidity Issues: Some DEXs may struggle with liquidity, leading to slippage during trades.
    • User Experience: The interface can be less user-friendly compared to centralized exchanges.
    • Smart Contract Risks: Vulnerabilities in smart contracts can lead to exploits and loss of funds.

    At Rapid Innovation, we understand the complexities of the DeFi consulting and are committed to helping our clients navigate these challenges. By leveraging our expertise in secure blockchain development, we can assist you in developing robust DeFi solutions that maximize your return on investment (ROI). Our tailored consulting services ensure that you can efficiently implement strategies that align with your business goals, ultimately leading to greater profitability and success in the rapidly evolving DeFi ecosystem, including insights on project guardian jp morgan and based finance defi. Partnering with us means you can expect enhanced operational efficiency, reduced costs, and access to innovative solutions that keep you ahead of the competition.

    3.2. Automated Market Makers (AMMs)

    Automated Market Makers (AMMs) are a crucial component of decentralized finance (DeFi) that facilitate trading without the need for traditional order books. They use algorithms to price assets and allow users to trade directly from their wallets.

    How AMMs Work:

    • AMMs utilize liquidity pools, which are collections of funds locked in smart contracts.
    • Users can provide liquidity by depositing tokens into these pools, earning fees from trades that occur within the pool.
    • Prices are determined by a mathematical formula, often the constant product formula (x * y = k), where x and y are the quantities of two tokens in the pool.

    Benefits of AMMs:

    • Decentralization: No central authority controls the trading process.
    • Accessibility: Anyone can participate by providing liquidity or trading.
    • Reduced Slippage: AMMs can offer better prices for large trades compared to traditional exchanges.
    • Popular AMMs:
    • Uniswap
    • SushiSwap
    • Balancer

    3.3. Lending and Borrowing Platforms

    Lending and borrowing platforms in DeFi allow users to lend their cryptocurrency assets to others in exchange for interest or to borrow assets by providing collateral. These platforms operate without intermediaries, relying on smart contracts to facilitate transactions.

    How Lending and Borrowing Work:

    • Users deposit their assets into a lending pool, which can be borrowed by others.
    • Borrowers must provide collateral, often exceeding the value of the loan, to mitigate risk.
    • Interest rates are typically determined by supply and demand dynamics within the platform.

    Benefits of Lending and Borrowing Platforms:

    • Earning Passive Income: Lenders can earn interest on their idle assets.
    • Access to Capital: Borrowers can access funds without traditional credit checks.
    • Flexibility: Users can choose from various assets and terms.

    Popular Lending and Borrowing Platforms:

    • Aave
    • Compound
    • MakerDAO
    • best defi lending platforms
    • defi lending and borrowing platforms
    • decentralized lending platforms

    3.4. Yield Farming and Liquidity Mining

    Yield farming and liquidity mining are strategies used by DeFi participants to maximize returns on their investments. Both involve providing liquidity to DeFi protocols but differ in their mechanisms and incentives.

    Yield Farming:

    • Involves staking or lending crypto assets in exchange for rewards, often in the form of additional tokens.
    • Users can move their assets between different platforms to chase the highest yields.
    • Risks include impermanent loss and smart contract vulnerabilities.

    Liquidity Mining:

    • A specific type of yield farming where users provide liquidity to a protocol and receive governance tokens as rewards.
    • These tokens often grant holders voting rights on protocol changes and future developments.
    • It incentivizes users to contribute to the liquidity of a platform.

    Benefits of Yield Farming and Liquidity Mining:

    • High Returns: Potential for significant profits compared to traditional savings accounts.
    • Community Engagement: Users can participate in governance and decision-making.
    • Diversification: Users can spread their investments across multiple platforms and assets.

    Popular Platforms for Yield Farming and Liquidity Mining:

    At Rapid Innovation, we understand the complexities of these DeFi mechanisms and can guide you in leveraging them to achieve your financial goals. By partnering with us, you can expect tailored solutions that enhance your investment strategies, optimize your returns, and ensure a seamless integration of blockchain technology into your operations. Our expertise in AI and blockchain development will empower you to navigate the DeFi landscape effectively, maximizing your ROI while minimizing risks. Let us help you unlock the full potential of decentralized finance platforms, including the best decentralized finance platforms and new defi platforms.

    3.5. Stablecoins and Synthetic Assets

    Stablecoins are cryptocurrencies designed to maintain a stable value by pegging them to a reserve of assets, typically fiat currencies like the US dollar. They serve as a bridge between traditional finance and the crypto world, providing a stable medium of exchange and a store of value.

    • Types of Stablecoins:  
      • Fiat-collateralized: Backed by reserves of fiat currency (e.g., USDT, USDC).
      • Crypto-collateralized: Backed by other cryptocurrencies, often over-collateralized to absorb volatility (e.g., DAI).
      • Algorithmic: Use algorithms to control supply and demand, adjusting the coin's supply to maintain its peg (e.g., AMPL).

    Synthetic assets, on the other hand, are financial instruments that mimic the value of real-world assets. They are created using smart contracts on blockchain platforms, allowing users to gain exposure to various assets without owning them directly.

    • Key Features of Synthetic Assets:  
      • Representation of real-world assets: Can represent stocks, commodities, or currencies.
      • Decentralized trading: Allows users to trade synthetic assets on decentralized platforms.
      • Risk management: Can be used for hedging against price fluctuations in the underlying assets.

    Both stablecoins and synthetic assets play crucial roles in the DeFi ecosystem, enabling users to trade, lend, and borrow with reduced volatility and increased flexibility.

    4. Decentralized Exchanges (DEXs)

    Decentralized exchanges (DEXs) are platforms that facilitate peer-to-peer trading of cryptocurrencies without the need for a central authority. They operate on blockchain technology, allowing users to retain control of their funds and trade directly from their wallets.

    • Advantages of DEXs:  
      • Enhanced security: Users maintain control of their private keys, reducing the risk of hacks.
      • Privacy: DEXs often require minimal personal information, preserving user anonymity.
      • Lower fees: Typically, DEXs have lower trading fees compared to centralized exchanges.
    • Popular DEXs:  
      • Uniswap: An automated market maker (AMM) that allows users to trade ERC-20 tokens.
      • SushiSwap: A community-driven AMM that offers additional features like yield farming.
      • PancakeSwap: A DEX built on the Binance Smart Chain, known for its low fees and fast transactions.

    Despite their advantages, DEXs also face challenges, such as lower liquidity compared to centralized exchanges and potential smart contract vulnerabilities.

    4.1. Order Book DEXs vs. AMM-based DEXs

    Order book DEXs and AMM-based DEXs are two primary types of decentralized exchanges, each with distinct mechanisms for facilitating trades.

    Order Book DEXs:

    • Functionality:  
      • Operate similarly to traditional exchanges, matching buy and sell orders from users.
      • Users place orders at specific prices, and trades occur when matching orders are found.
    • Advantages:  
      • Price discovery: Users can see the order book, allowing for better price transparency.
      • Flexibility: Traders can set limit orders, stop-loss orders, and other advanced trading strategies.
    • Disadvantages:  
      • Lower liquidity: May struggle to match orders, especially for less popular trading pairs.
      • Complexity: Can be more challenging for novice traders to navigate.

    AMM-based DEXs:

    • Functionality:  
      • Use liquidity pools instead of order books, allowing users to trade against a pool of assets.
      • Prices are determined by a mathematical formula based on the ratio of assets in the pool.
    • Advantages:  
      • Instant trades: Users can execute trades at any time without waiting for matching orders.
      • Higher liquidity: Liquidity providers contribute to pools, ensuring that trades can be executed quickly.
    • Disadvantages:  
      • Impermanent loss: Liquidity providers may face losses if the price of assets in the pool diverges significantly.
      • Less price transparency: Users may not have clear visibility into the price at which trades are executed.

    Both order book DEXs and AMM-based DEXs have their unique strengths and weaknesses, catering to different types of traders and trading strategies.

    At Rapid Innovation, we understand the complexities of stablecoins and synthetic assets, as well as the financial instruments and platforms associated with them. Our expertise in AI and blockchain development allows us to provide tailored solutions that enhance your trading strategies, optimize your asset management, and ultimately drive greater ROI. By partnering with us, you can expect improved operational efficiency, reduced costs, and access to cutting-edge technology that positions you ahead of the competition. Let us help you navigate the evolving landscape of Decentralized Exchange Development and achieve your business goals effectively.

    4.2. Popular DEXs (Uniswap, SushiSwap, PancakeSwap)

    Decentralized exchanges (DEXs) have gained immense popularity due to their ability to facilitate peer-to-peer trading without intermediaries. Here are three of the most popular DEXs:

    • Uniswap:  
      • Launched in 2018, Uniswap is one of the first and most widely used decentralized exchanges on the Ethereum blockchain.
      • It operates on an automated market maker (AMM) model, allowing users to trade ERC-20 tokens directly from their wallets.
      • Uniswap uses liquidity pools, where users can provide liquidity in exchange for a share of the trading fees.
      • The platform has undergone several upgrades, with Uniswap V3 introducing concentrated liquidity and multiple fee tiers.
    • SushiSwap:  
      • Originally a fork of Uniswap, SushiSwap launched in 2020 and quickly gained traction.
      • It offers additional features like yield farming, staking, and governance through its native token, SUSHI.
      • SushiSwap aims to create a community-driven platform, allowing users to participate in decision-making processes.
      • The platform has expanded beyond Ethereum, integrating with multiple blockchains.
    • PancakeSwap:  
      • Launched in 2020 on the Binance Smart Chain (BSC), PancakeSwap is known for its low transaction fees and fast processing times.
      • Similar to Uniswap, it uses an AMM model and offers liquidity pools for users to earn rewards.
      • PancakeSwap has gained popularity due to its user-friendly interface and additional features like lottery, NFT trading, and yield farming.
      • It has become one of the leading decentralized exchanges on BSC, attracting a large user base.

    4.3. DEX Aggregators

    DEX aggregators are platforms that aggregate liquidity from multiple decentralized exchanges to provide users with the best possible trading rates. They play a crucial role in enhancing the trading experience by:

    • Finding the Best Prices:  
      • DEX aggregators analyze various decentralized exchanges to find the best price for a specific token pair.
      • They can split orders across multiple exchanges to minimize slippage and maximize returns.
    • Improving Liquidity:  
      • By pooling liquidity from different DEXs, aggregators ensure that users have access to a larger pool of assets.
      • This helps in reducing the impact of large trades on market prices.
    • User-Friendly Experience:  
      • Aggregators often provide a single interface for users to trade across multiple DEXs, simplifying the trading process.
      • They typically offer advanced features like limit orders and price alerts.
    • Popular DEX Aggregators:  
      • 1inch: Known for its efficient routing algorithms and low fees.
      • Matcha: Offers a user-friendly interface and integrates with various decentralized exchanges.
      • Paraswap: Focuses on optimizing trades and providing users with the best rates.

    4.4. Cross-chain DEXs and Atomic Swaps

    Cross-chain DEXs and atomic swaps are innovative solutions that address the limitations of trading assets across different blockchains. They enable users to trade tokens from different networks seamlessly.

    • Cross-chain DEXs:  
      • These platforms allow users to trade assets from different blockchains without the need for centralized exchanges.
      • They utilize technologies like wrapped tokens and bridges to facilitate cross-chain transactions.
      • Examples include Thorchain and AnySwap, which enable users to swap assets across various blockchains.
    • Atomic Swaps:  
      • Atomic swaps are smart contracts that enable the exchange of one cryptocurrency for another without the need for a trusted third party.
      • They ensure that the trade is executed only if both parties fulfill their obligations, providing a secure trading environment.
      • Atomic swaps can be conducted on-chain or off-chain, depending on the implementation.
    • Benefits of Cross-chain DEXs and Atomic Swaps:  
      • Increased liquidity: Users can access a broader range of assets across different blockchains.
      • Enhanced security: By eliminating intermediaries, users retain control over their funds during the trading process.
      • Greater flexibility: Users can trade assets without being limited to a single blockchain ecosystem.

    At Rapid Innovation, we understand the complexities of the Dex blockchain development and the importance of leveraging these technologies to achieve your business goals. Our expertise in AI and blockchain development allows us to provide tailored solutions that enhance your trading strategies, optimize your operations, and ultimately drive greater ROI. By partnering with us, you can expect improved efficiency, reduced costs, and a competitive edge in the rapidly evolving digital economy. Let us help you navigate this dynamic environment and unlock the full potential of decentralized finance, including decentralized crypto exchange options and the best decentralized exchanges available today.

    5. Lending and Borrowing in DeFi

    Decentralized Finance (DeFi) has revolutionized the traditional lending and borrowing landscape by removing intermediaries and enabling peer-to-peer transactions. This system allows users to lend their assets to others in exchange for interest or to borrow assets by providing collateral.

    5.1. How DeFi Lending Works?

    DeFi lending operates on blockchain technology, primarily using smart contracts to facilitate transactions. Here’s how it works:

    • Smart Contracts: Automated contracts that execute transactions when predefined conditions are met. They eliminate the need for intermediaries, ensuring a seamless and efficient process.
    • Collateralization: Borrowers must provide collateral, usually in the form of cryptocurrency, that exceeds the value of the loan. This protects lenders from defaults, thereby enhancing trust in the system.
    • Interest Rates: Interest rates are determined algorithmically based on supply and demand dynamics within the lending platform. Rates can be variable or fixed, allowing users to choose options that best suit their financial strategies.
    • Liquidity Pools: Lenders deposit their assets into liquidity pools, which are then used to fund loans. This allows for greater flexibility and availability of funds, ensuring that users can access capital when needed.
    • Tokenization: Users receive tokens representing their deposits, which can be used within the DeFi ecosystem for various purposes, including trading or staking. This feature enhances liquidity and provides additional avenues for investment.
    • Risk Assessment: Platforms assess the risk of lending based on the collateral provided and the borrower’s creditworthiness, often using on-chain data. This data-driven approach minimizes risk and maximizes returns for lenders.

    5.2. Major Lending Protocols (Aave, Compound, MakerDAO)

    Several prominent DAO protocols dominate the DeFi lending space, each with unique features and functionalities:

    • Aave:  
      • A decentralized lending platform that allows users to lend and borrow a variety of cryptocurrencies.
      • Offers features like flash loans, which enable users to borrow assets without collateral for a very short period, providing unique trading opportunities.
      • Users can choose between stable and variable interest rates based on their preferences, allowing for tailored financial strategies.
    • Compound:  
      • A protocol that allows users to earn interest on their crypto assets by lending them out.
      • Interest rates are algorithmically adjusted based on the supply and demand for each asset, ensuring competitive returns for lenders.
      • Users can borrow against their crypto holdings by providing collateral, with the ability to withdraw their assets at any time, enhancing liquidity.
    • MakerDAO:  
      • A decentralized lending platform that allows users to create a stablecoin (DAI) by locking up collateral in a smart contract.
      • Users can borrow DAI against their crypto assets, maintaining a collateralization ratio to ensure the loan is secure, thus minimizing risk.
      • MakerDAO utilizes a governance token (MKR) that allows holders to vote on changes to the protocol, including risk parameters and collateral types, fostering community engagement and transparency.

    These protocols exemplify the innovative approaches DeFi has taken to enhance lending and borrowing, including defi lending, defi loans, and defi lending platforms, providing users with more control and flexibility over their financial assets. By partnering with us as blockchain implementation partner, clients can leverage our expertise in AI and blockchain development to navigate the DeFi landscape effectively, ensuring they achieve greater ROI through tailored solutions that meet their specific needs. Our commitment to delivering efficient and effective strategies will empower your organization to capitalize on the transformative potential of DeFi, including best defi lending platform options and defi lending and borrowing platforms.

    5.3. Collateralized Debt Positions (CDPs)

    Collateralized Debt Positions (CDPs) are a mechanism used in decentralized finance (DeFi) to allow users to borrow assets by locking up collateral. This process is essential for maintaining the stability of various DeFi protocols.

    • Definition: A CDP is a smart contract that holds collateral and allows users to borrow against it.
    • How it works:  
      • Users deposit collateral (e.g., ETH, BTC) into a smart contract.
      • In return, they can borrow a certain amount of a stablecoin (e.g., DAI) based on the value of the collateral.
      • The loan-to-value (LTV) ratio determines how much can be borrowed; typically, it is set below 100% to mitigate risk.
      • Liquidation: If the value of the collateral falls below a certain threshold, the CDP may be liquidated to repay the debt.
    • Use cases:  
      • Users can leverage their assets without selling them.
      • It provides liquidity in the market while maintaining the value of the collateral.
      • Users can implement decentralized finance strategies to optimize their borrowing and lending activities.
    • Risks:  
      • Price volatility can lead to liquidation.
      • Smart contract vulnerabilities can expose users to risks.

    5.4. Flash Loans and Their Applications

    Flash loans are a unique financial instrument in the DeFi space that allows users to borrow assets without collateral, provided the loan is repaid within the same transaction block.

    • Definition: A flash loan is a type of uncollateralized loan that must be borrowed and repaid in a single transaction.
    • How it works:  
      • Users initiate a loan through a smart contract.
      • The loan amount is used for various purposes, such as arbitrage or refinancing.
      • The transaction must be completed before the block ends; otherwise, it is reverted.
    • Applications:  
      • Arbitrage: Traders can exploit price differences across exchanges without needing upfront capital.
      • Collateral swapping: Users can change the collateral backing their loans without needing to sell assets.
      • Liquidation: Users can take advantage of under-collateralized positions by repaying the debt and seizing the collateral.
      • Users can also utilize decentralized finance strategies to maximize the effectiveness of their flash loans.
    • Risks:  
      • Complexity: Requires a good understanding of smart contracts and DeFi protocols.
      • Market volatility can affect the success of the transaction.
      • Potential for exploitation if not properly secured.

    6. Yield Farming and Liquidity Mining

    Yield farming and liquidity mining are strategies used by investors to earn rewards on their cryptocurrency holdings by providing liquidity to DeFi protocols.

    • Yield Farming:  
      • Definition: The practice of staking or lending crypto assets to earn interest or rewards.
      • How it works:
        • Users provide liquidity to a protocol (e.g., decentralized exchanges).
        • In return, they earn tokens or interest based on the amount and duration of their investment.
      • Strategies:
        • Users can move assets between different platforms to maximize returns.
        • Some platforms offer higher yields for specific tokens or liquidity pools.
        • Implementing decentralized finance strategies can enhance yield farming outcomes.
    • Liquidity Mining:  
      • Definition: A subset of yield farming where users earn tokens for providing liquidity to a protocol.
      • How it works:
        • Users deposit assets into liquidity pools.
        • They receive governance tokens or other rewards based on their contribution.
    • Benefits:  
      • Encourages users to participate in the ecosystem.
      • Provides liquidity to trading pairs, enhancing market efficiency.
    • Risks:  
      • Impermanent loss: The potential loss incurred when providing liquidity to volatile assets.
      • Smart contract risks: Vulnerabilities in the code can lead to loss of funds.
      • Market fluctuations can affect the value of rewards earned.

    At Rapid Innovation, we understand the complexities of these DeFi yield farming mechanisms and can guide you through the process of leveraging them to achieve your financial goals. By partnering with us, you can expect enhanced efficiency, reduced risks, and greater returns on your investments. Our expertise in AI and blockchain technology ensures that you are equipped with the best tools and strategies to navigate the evolving landscape of decentralized finance. Let us help you unlock the full potential of your assets and achieve greater ROI.

    6.1. Understanding Yield Farming Strategies

    Yield farming is a method used in decentralized finance (DeFi) to earn rewards on cryptocurrency holdings. It involves lending or staking your crypto assets in exchange for interest or additional tokens. Here are some key strategies:

    • Liquidity Provisioning: Users provide liquidity to decentralized exchanges (DEXs) by depositing pairs of tokens into liquidity pools. In return, they earn a share of the trading fees and sometimes additional tokens as incentives.
    • Staking: This involves locking up your tokens in a network to support its operations, such as validating transactions. In return, stakers earn rewards, often in the form of the network's native token.
    • Lending: Users can lend their crypto assets on platforms like Aave or Compound. Borrowers pay interest, which is distributed to lenders as rewards.
    • Yield Aggregators: These platforms automatically move users' funds between different yield farming opportunities to maximize returns. Examples include Yearn Finance and Harvest Finance.
    • Risk Assessment: Different strategies come with varying levels of risk. It's essential to evaluate the smart contracts, the platform's reputation, and the volatility of the assets involved. This includes understanding advanced yield farming strategies and the best yield farming strategies for different market conditions.

    6.2. Risks and Rewards of Yield Farming

    Yield farming can be lucrative, but it also carries significant risks. Understanding both sides is crucial for making informed decisions.

    • High Returns: Yield farming can offer returns that significantly exceed traditional financial products. Some platforms advertise annual percentage yields (APYs) in the triple digits, especially with the best yield farming strategy 2021 and best yield farming strategy 2022.
    • Market Volatility: The value of the tokens you earn can fluctuate dramatically. A high yield today may not translate to high returns if the token's value drops.
    • Smart Contract Risks: Yield farming relies on smart contracts, which can be vulnerable to bugs or exploits. If a contract is compromised, users may lose their funds.
    • Liquidity Risks: If you provide liquidity to a pool, you may face challenges withdrawing your funds, especially during market downturns when demand for liquidity is high. This is particularly relevant for those employing crypto farming strategies.
    • Regulatory Risks: The evolving regulatory landscape for cryptocurrencies can impact yield farming platforms, potentially leading to changes in operations or even shutdowns.

    6.3. Impermanent Loss Explained

    Impermanent loss is a phenomenon that occurs when providing liquidity to a DEX. It refers to the temporary loss of funds that liquidity providers may experience compared to simply holding their assets.

    • How It Happens: When you deposit tokens into a liquidity pool, the value of those tokens can change. If one token in the pair appreciates significantly while the other does not, the liquidity provider may end up with less value than if they had just held the tokens.
    • Example: Suppose you provide liquidity with ETH and a stablecoin like USDC. If ETH's price doubles while you are providing liquidity, you will have less ETH when you withdraw than if you had just held onto it. This is a critical consideration for those using stablecoin yield farming strategies.
    • Mitigation Strategies:  
      • Choose stable pairs to minimize volatility.
      • Use impermanent loss calculators to assess potential risks before providing liquidity.
      • Diversify across multiple pools to spread risk, which is a common approach in best crypto yield farming strategy discussions.
    • Not Permanent: The term "impermanent" indicates that the loss is not necessarily permanent. If the prices of the tokens return to their original state, the loss can diminish or disappear.
    • Understanding the Trade-off: While impermanent loss is a risk, liquidity providers can still earn trading fees and rewards, which may offset the loss over time. This is a key aspect of yield farming arbitrage strategies.

    At Rapid Innovation, we understand the complexities of yield farming and can guide you through the intricacies of these strategies, including pseudo delta neutral yield farming and defi yield farming strategies. By leveraging our expertise in blockchain development, we help clients optimize their yield farming efforts, ensuring they achieve greater ROI while effectively managing risks. Partnering with us means you can expect tailored solutions, comprehensive risk assessments, and ongoing support to navigate the evolving landscape of decentralized finance. Let us help you unlock the full potential of your crypto investments, whether you are exploring yield farming strategies reddit or seeking the best yield farming strategy reddit.

    6.4. Popular Yield Farming Protocols

    Yield farming has gained significant traction in the decentralized finance (DeFi) space, allowing users to earn rewards by providing liquidity to various protocols. Here are some of the most popular yield farming protocols:

    • Uniswap:  
      • A decentralized exchange (DEX) that allows users to swap various cryptocurrencies.
      • Users can provide liquidity to trading pairs and earn a portion of the transaction fees.
    • Aave:  
      • A lending protocol where users can lend and borrow cryptocurrencies.
      • Yield farmers can earn interest on their deposits and also receive AAVE tokens as rewards.
    • Compound:  
      • Another lending platform that allows users to earn interest on their crypto assets.
      • Users can supply assets to the protocol and earn COMP tokens, which can be used for governance.
    • Yearn.finance:  
      • A yield aggregator that automatically moves users' funds between different DeFi protocols to maximize returns.
      • Users can deposit their assets and let the protocol optimize yield farming strategies.
    • SushiSwap:  
      • A community-driven DEX that originated as a fork of Uniswap.
      • Offers additional features like staking and governance, allowing users to earn SUSHI tokens.
    • PancakeSwap:  
      • A DEX built on the Binance Smart Chain (BSC) that offers lower fees compared to Ethereum-based platforms.
      • Users can provide liquidity and earn CAKE tokens, which can be staked for additional rewards.
    • Alpaca Leveraged Yield Farming:  
      • A protocol that allows users to leverage their yield farming positions, increasing potential returns.
      • Users can borrow funds to enhance their yield farming strategies.
    • Anchor Protocol Yield Farming:  
      • A savings protocol that offers stable yields on deposits, making it attractive for yield farmers.
      • Users can earn rewards by providing liquidity to the platform.
    • Fantom Leveraged Yield Farming:  
      • A yield farming strategy on the Fantom network that allows users to maximize their returns through leverage.
      • Users can participate in various liquidity pools to earn higher yields.
    • Mirror Protocol Yield Farming:  
      • A synthetic asset protocol that allows users to create and trade mirrored assets.
      • Yield farmers can earn rewards by providing liquidity to these synthetic assets.
    • Venus Yield Farming:  
      • A money market protocol on the Binance Smart Chain that allows users to lend and borrow assets.
      • Users can earn rewards by supplying liquidity to the platform.
    • Best Yield Farming Protocols:  
      • A term that encompasses various protocols that offer competitive yields for liquidity providers.
      • Users can explore different options to find the most profitable yield farming opportunities.
    • Highest DeFi Stablecoin Yields:  
      • Refers to the top-performing stablecoin yield farming opportunities in the DeFi space.
      • Users can earn attractive returns by providing liquidity with stablecoins.
    • Leveraged Yield Farming BSC:  
      • A strategy that involves using leverage to enhance yield farming returns on the Binance Smart Chain.
      • Users can maximize their profits by borrowing funds to invest in liquidity pools.

    7. Stablecoins in DeFi

    Stablecoins play a crucial role in the DeFi ecosystem by providing a stable medium of exchange and a store of value. They are designed to maintain a stable value, typically pegged to a fiat currency like the US dollar. Here are some key aspects of stablecoins in DeFi:

    • Liquidity:  
      • Stablecoins provide liquidity to DeFi platforms, enabling users to trade and lend without the volatility associated with cryptocurrencies.
    • Risk Management:  
      • They help users manage risk by allowing them to exit volatile positions and hold a stable asset.
    • Ecosystem Integration:  
      • Many DeFi protocols integrate stablecoins for lending, borrowing, and yield farming, making them essential for the overall functionality of the ecosystem.
    • Cross-Platform Use:  
      • Stablecoins can be used across various DeFi platforms, enhancing interoperability and user experience.

    7.1. Types of Stablecoins (Fiat-backed, Crypto-backed, Algorithmic)

    Stablecoins can be categorized into three main types based on their underlying mechanisms:

    • Fiat-backed Stablecoins:  
      • These stablecoins are pegged to a fiat currency and are backed by reserves held in a bank or financial institution.
      • Examples include:
        • Tether (USDT)
        • USD Coin (USDC)
      • They are typically audited to ensure that the reserves match the number of stablecoins in circulation.
    • Crypto-backed Stablecoins:  
      • These stablecoins are backed by other cryptocurrencies, often over-collateralized to account for price volatility.
      • Examples include:
        • DAI, which is backed by Ethereum and other assets through the MakerDAO protocol.
        • sUSD, which is backed by a basket of cryptocurrencies.
      • They use smart contracts to manage collateral and maintain the peg.
    • Algorithmic Stablecoins:  
      • These stablecoins use algorithms and smart contracts to control the supply and demand, aiming to maintain a stable value without being backed by collateral.
      • Examples include:
        • Terra (LUNA) before its collapse, which used a dual-token system to maintain its peg.
        • Ampleforth (AMPL), which adjusts supply based on demand.
      • They can be more volatile and carry higher risks compared to fiat or crypto-backed stablecoins.

    At Rapid Innovation, we understand the complexities of yield farming and stablecoins in the DeFi landscape. Our expertise in AI and blockchain development allows us to provide tailored solutions that help clients navigate these opportunities effectively. By partnering with us, clients can expect enhanced operational efficiency, improved risk management, and ultimately, greater ROI. Let us help you leverage the power of DeFi to achieve your financial goals.

    7.2. Major Stablecoins (USDT, USDC, DAI)

    Stablecoins are cryptocurrencies designed to maintain a stable value by pegging them to a reserve of assets, typically fiat currencies like the US dollar. The three major stablecoins are USDT (Tether), USDC (USD Coin), and DAI.

    • USDT (Tether):  
      • Launched in 2014, USDT is the first and most widely used stablecoin.
      • Pegged to the US dollar, it aims to maintain a 1:1 value ratio.
      • Tether claims that each USDT is backed by a corresponding US dollar held in reserve, although this has been a subject of scrutiny.
    • USDC (USD Coin):  
      • Launched in 2018 by Circle and Coinbase, USDC is also pegged to the US dollar.
      • It is known for its transparency, with regular audits confirming that each USDC is backed by a dollar in reserve.
      • USDC is widely used in various DeFi applications and is considered a more regulated alternative to USDT.
    • DAI:  
      • DAI is a decentralized stablecoin created by MakerDAO, launched in 2017.
      • Unlike USDT and USDC, DAI is not directly backed by fiat currency but is collateralized by other cryptocurrencies, primarily Ethereum.
      • DAI aims to maintain its peg to the US dollar through an automated system of smart contracts that manage collateral and stability fees.

    7.3. The Role of Stablecoins in DeFi

    Stablecoins play a crucial role in the decentralized finance (DeFi) ecosystem, providing a bridge between traditional finance and the crypto world.

    • Liquidity Provision:  
      • Stablecoins are often used in liquidity pools, allowing users to earn interest or rewards by providing liquidity to decentralized exchanges (DEXs). This is particularly relevant for projects like defillama stablecoins.
    • Lending and Borrowing:  
      • Users can lend stablecoins to earn interest or borrow against them to access liquidity without selling their crypto assets. This is a common practice in stablecoins in defi.
    • Trading and Hedging:  
      • Traders use stablecoins to hedge against market volatility, allowing them to quickly move in and out of positions without converting back to fiat. This is essential for strategies involving best stablecoin defi.
    • Cross-Platform Transactions:  
      • Stablecoins facilitate seamless transactions across various DeFi platforms, enabling users to interact with multiple services without needing to convert to fiat. This is crucial for defi and stablecoins.
    • Yield Farming:  
      • Many DeFi protocols offer yield farming opportunities where users can stake stablecoins to earn rewards, often in the form of additional tokens. This includes options like defi stablecoin staking.

    7.4. Risks and Controversies Surrounding Stablecoins

    Despite their benefits, stablecoins are not without risks and controversies that can impact their stability and trustworthiness.

    • Regulatory Scrutiny:  
      • Governments and regulatory bodies are increasingly scrutinizing stablecoins, particularly regarding their reserves and compliance with financial regulations. This is especially true for projects like acala network news.
    • Transparency Issues:  
      • Some stablecoins, like USDT, have faced criticism for a lack of transparency regarding their reserves, leading to concerns about their ability to maintain their peg. This has been a point of contention in discussions about acala exploit.
    • Market Manipulation:  
      • The potential for market manipulation exists, especially if a stablecoin is not adequately backed or if its issuer has significant control over its supply.
    • Smart Contract Risks:  
      • Decentralized stablecoins like DAI rely on smart contracts, which can be vulnerable to bugs or exploits, potentially leading to loss of funds. This is a concern for users involved in beanstalk defi.
    • Peg Stability:  
      • Maintaining the peg to fiat currency can be challenging, especially during periods of high volatility in the crypto market, leading to potential de-pegging events. This is a risk that users should consider when exploring best defi for stablecoin options.

    At Rapid Innovation, we understand the complexities and opportunities presented by stablecoins and the broader DeFi landscape. Our expertise in AI and blockchain development allows us to provide tailored solutions that help clients navigate these challenges effectively. By partnering with us, you can expect enhanced operational efficiency, improved risk management, and greater ROI through innovative strategies and technologies. Let us help you leverage the power of stablecoins and DeFi to achieve your business goals, including insights into acala network staking and the best defi stablecoin options available.

    8. Synthetic Assets and Derivatives

    At Rapid Innovation, we understand that synthetic assets trading involves financial instruments that mimic the value of real-world assets without requiring ownership of the underlying asset. By leveraging blockchain technology, we enable greater accessibility and efficiency in trading. Derivatives, on the other hand, are contracts whose value is derived from the performance of an underlying asset. Together, synthetic assets and derivatives offer innovative ways to invest and hedge risks in the financial markets, and we are here to guide you through this transformative landscape.

    Synthetic Assets and Derivatives

    8.1. Creating Synthetic Assets on the Blockchain

    Creating synthetic assets on the blockchain involves several key components, and our expertise can help you navigate each step:

    • Smart Contracts: We utilize self-executing contracts with the terms of the agreement directly written into code. This automation ensures transparency and reduces the need for intermediaries, streamlining your operations.
    • Collateralization: Our team assists in structuring synthetic assets that are backed by collateral, often in the form of cryptocurrencies. This collateral is securely locked in a smart contract, serving as a guarantee for the value of the synthetic asset.
    • Oracles: We integrate third-party services that provide real-time data from the outside world to the blockchain. This is crucial for determining the value of the underlying asset and ensuring that synthetic assets reflect accurate market prices.
    • Decentralized Finance (DeFi): The rise of DeFi platforms has facilitated the creation and trading of synthetic assets. We help you leverage these platforms to create, trade, and manage synthetic assets without relying on traditional financial institutions.
    • Liquidity Pools: To ensure that synthetic assets can be easily traded, we establish liquidity pools. These pools consist of funds provided by users, helping maintain the market for synthetic assets and ensuring that they can be bought or sold at any time.
    • Risk Management: Our expertise in risk management allows us to help you understand and mitigate risks associated with creating synthetic assets, including market volatility and counterparty risk. We implement mechanisms such as over-collateralization and liquidation protocols to safeguard your investments.

    8.2. Tokenized Stocks and Commodities

    Tokenized stocks and commodities represent a significant advancement in the way traditional assets are traded and owned. Here are some key aspects where we can add value:

    • Fractional Ownership: We enable tokenization that allows for fractional ownership of stocks and commodities, empowering investors to buy smaller portions of high-value assets. This democratizes access to investment opportunities.
    • 24/7 Trading: Unlike traditional stock markets, which operate during specific hours, we facilitate the trading of tokenized assets 24/7 on various blockchain platforms. This increases liquidity and allows for more flexible trading strategies.
    • Lower Fees: Our solutions often come with lower transaction fees compared to traditional trading methods, thanks to the reduced need for intermediaries and the efficiency of blockchain technology.
    • Global Accessibility: Tokenized stocks and commodities can be accessed by anyone with an internet connection, breaking down geographical barriers and allowing a broader range of investors to participate in the market.
    • Regulatory Compliance: As tokenized assets gain popularity, we ensure that your projects adhere to existing laws, including securities regulations and anti-money laundering (AML) requirements.
    • Integration with DeFi: We help you integrate tokenized assets into DeFi ecosystems, allowing users to leverage their holdings for lending, borrowing, and yield farming. This adds another layer of utility to tokenized stocks and commodities.
    • Market Volatility: While tokenized assets offer many benefits, they are also subject to market volatility. Our team provides insights and strategies to help you navigate the risks associated with trading these assets, including price fluctuations and liquidity issues.

    In conclusion, synthetic assets trading and derivatives are transforming the financial landscape by leveraging blockchain technology. At Rapid Innovation, we provide innovative solutions for creating, trading, and managing assets, making investment opportunities more accessible and efficient. Partnering with us means you can expect greater ROI, enhanced operational efficiency, and a competitive edge in the evolving financial markets. Let us help you achieve your goals effectively and efficiently.

    8.3. Options and Futures in DeFi

    Options and futures are financial derivatives that allow traders to speculate on the future price of assets without owning them outright. In the context of Decentralized Finance (DeFi), these decentralized finance options futures have gained traction due to their ability to provide hedging opportunities and leverage.

    • Options:  
      • A contract that gives the buyer the right, but not the obligation, to buy or sell an asset at a predetermined price before a specific date.
      • In DeFi, options can be created and traded on various platforms, allowing users to hedge against price volatility.
      • Platforms like Hegic and Opyn offer decentralized options trading, enabling users to create and exercise options without intermediaries.
    • Futures:  
      • A contract obligating the buyer to purchase, or the seller to sell, an asset at a predetermined future date and price.
      • DeFi futures allow users to speculate on price movements and can be used for hedging.
      • Protocols like dYdX and Perpetual Protocol provide decentralized futures trading, allowing users to trade with leverage.
    • Benefits of Options and Futures in DeFi:  
      • Decentralization: Eliminates the need for intermediaries, reducing costs and increasing accessibility.
      • Transparency: Smart contracts govern trades, ensuring that all transactions are recorded on the blockchain.
      • Flexibility: Users can create customized contracts tailored to their specific needs.

    8.4. Popular Synthetic Asset Platforms (Synthetix, Mirror Protocol)

    Synthetic assets are blockchain-based assets that represent other real-world assets, allowing users to gain exposure to various markets without holding the underlying asset. Two prominent platforms in this space are Synthetix and Mirror Protocol.

    • Synthetix:  
      • A decentralized platform that allows users to create and trade synthetic assets, known as Synths.
      • Synths can represent a variety of assets, including cryptocurrencies, fiat currencies, commodities, and indices.
      • Users can mint Synths by locking up collateral in the form of SNX tokens, which also serve as a governance token.
      • Synthetix employs a unique mechanism called "price feeds" to ensure accurate pricing of Synths.
    • Mirror Protocol:  
      • A synthetic asset platform built on the Terra blockchain that allows users to create and trade synthetic assets called Mirrored Assets (mAssets).
      • mAssets track the price of real-world assets, such as stocks and commodities, enabling users to trade them in a decentralized manner.
      • Mirror Protocol utilizes a collateralized debt position (CDP) model, where users lock up collateral to mint mAssets.
      • The platform also features a governance token, MIR, which allows holders to participate in decision-making processes.
    • Key Features of Synthetic Asset Platforms:  
      • Access to Diverse Markets: Users can trade a wide range of assets without needing to own them.
      • Decentralization: Eliminates reliance on traditional financial institutions, promoting financial inclusion.
      • Liquidity: Synthetic assets can provide liquidity to markets that may be illiquid in their traditional forms.

    9. Decentralized Insurance in DeFi

    Decentralized insurance is an emerging sector within DeFi that aims to provide coverage against various risks associated with blockchain and cryptocurrency investments. This innovative approach leverages smart contracts to automate insurance processes, making them more efficient and accessible.

    • How Decentralized Insurance Works:  
      • Users can purchase insurance policies through decentralized platforms, covering risks such as smart contract failures, hacks, or market volatility.
      • Premiums are paid in cryptocurrency, and claims are processed automatically through smart contracts.
    • The use of decentralized oracles helps ensure that claims are validated based on real-world data.
    • Popular Decentralized Insurance Platforms:  
      • Nexus Mutual: A decentralized insurance platform that allows users to pool funds and provide coverage for smart contract failures. Members can also participate in governance and decision-making.
      • Cover Protocol: Offers coverage for various DeFi protocols, allowing users to insure their assets against specific risks. Claims are settled based on community voting.
      • InsurAce: Provides insurance for DeFi projects and users, covering risks like smart contract bugs and exchange hacks. It also features a staking mechanism for users to earn rewards.
    • Benefits of Decentralized Insurance:  
      • Transparency: All transactions and policies are recorded on the blockchain, ensuring accountability.
      • Accessibility: Users can access insurance products without the need for traditional intermediaries, making it easier for individuals in underserved markets.
      • Community Governance: Many platforms allow users to participate in governance, giving them a voice in the development and management of the insurance products.
    • Challenges:  
      • Regulatory Uncertainty: The decentralized nature of these platforms may face scrutiny from regulators.
      • Risk Assessment: Accurately assessing risks in the rapidly evolving DeFi space can be challenging.
      • Adoption: Widespread adoption of decentralized insurance is still in its early stages, and educating users about its benefits is crucial.

    At Rapid Innovation, we understand the complexities of DeFi in insurance and the potential it holds for enhancing your financial strategies. By partnering with us, you can leverage our expertise in AI and blockchain development to navigate these innovative financial instruments effectively. Our tailored solutions can help you achieve greater ROI by optimizing your trading strategies, enhancing risk management, and ensuring compliance with evolving regulations. Let us guide you in harnessing the power of DeFi to meet your financial goals efficiently and effectively.

    9.1. The Need for Insurance in DeFi?

    • DeFi (Decentralized Finance) has rapidly grown, attracting billions in investments.

    The decentralized nature of DeFi exposes users to various risks, including:

    • Smart contract vulnerabilities: Bugs or exploits can lead to significant losses.
    • Market volatility: Sudden price swings can affect collateralized loans and liquidity pools.
    • Regulatory risks: Changes in regulations can impact the viability of DeFi projects.
    • Traditional insurance models are not directly applicable to DeFi due to:
    • Lack of centralized entities to underwrite risks.
    • The need for rapid claims processing in a fast-paced environment.

    Insurance in DeFi provides:

    • Protection against losses from hacks or failures.
    • Increased confidence for users to participate in DeFi protocols.
    • A safety net that encourages more significant investments and innovation in the space.
    • The emergence of decentralized insurance solutions, such as decentralized insurance companies and decentralized insurance platforms, is addressing these needs.

    At Rapid Innovation, we understand the complexities of the DeFi landscape and the critical need for robust insurance solutions. By leveraging our expertise in AI and blockchain technology, we can help you navigate these risks effectively, ensuring that your investments are safeguarded and your operations are resilient.

    9.2. How Decentralized Insurance Works?

    Key components include:

    • Risk pooling: Users contribute to a shared pool, which is used to cover claims.
    • Premium payments: Participants pay premiums in cryptocurrency, which are often lower than traditional insurance.
    • Claims process: Users submit claims through a decentralized platform, where the community or a set of validators assess the validity.

    The process typically involves:

    • Users purchasing coverage for specific risks (e.g., smart contract failure).
    • If a covered event occurs, the affected user files a claim.
    • The claim is evaluated based on predefined criteria

    Benefits of decentralized insurance:

    • Transparency: All transactions and claims are recorded on the blockchain.
    • Lower costs: Reduced overhead compared to traditional insurance models.
    • Community-driven: Users have a say in governance and claims decisions.
    • The rise of crypto insurance in DeFi is also contributing to a more secure environment for users.

    By partnering with Rapid Innovation, you can implement decentralized insurance solutions that not only protect your assets but also enhance your operational efficiency. Our tailored consulting services will guide you through the integration of these innovative insurance models, maximizing your return on investment.

    9.3. Major DeFi Insurance Protocols (Nexus Mutual, Cover Protocol)?

    Nexus Mutual:

    • Launched in 2019, Nexus Mutual is one of the first decentralized insurance platforms.
    • It allows users to purchase coverage against smart contract failures and other risks.

    Key features:

    • Members can stake their tokens to underwrite risks and earn rewards.
    • A decentralized claims assessment process where members vote on claims.
    • Offers a unique model where users can become part of the insurance pool.

    Cover Protocol:

    • Cover Protocol provides coverage for DeFi projects against smart contract failures and exploits.
    • Users can buy coverage for specific protocols, ensuring protection against losses.

    Key features:

    • Users can create and sell coverage for various DeFi projects.
    • Claims are processed through a decentralized governance model.
    • The protocol emphasizes community involvement in risk assessment and claims approval.

    Other notable protocols include:

    • InsurAce: Offers coverage for various DeFi protocols and has a multi-chain approach.
    • Armor: Focuses on providing coverage for yield farming and liquidity provision risks.
    • These protocols, including decentralized insurance protocols, are essential in building trust and security in the DeFi ecosystem, encouraging wider adoption and participation.

    At Rapid Innovation, we are committed to helping you leverage these major DeFi insurance protocols effectively. Our team of experts will work closely with you to identify the best solutions tailored to your specific needs, ensuring that you can confidently engage in the DeFi space while maximizing your potential for growth and innovation.

    10. Asset Management and Robo-Advisors

    Asset management has evolved significantly with the advent of technology, particularly through the rise of robo-advisors. These platforms utilize algorithms and data analysis to provide investment advice and manage portfolios with minimal human intervention.

    • Robo-advisors offer low fees compared to traditional financial advisors.
    • They typically require lower minimum investments, making them accessible to a broader audience.
    • Many robo-advisors provide automated rebalancing and tax-loss harvesting.

    10.1. Decentralized Asset Management Platforms

    Decentralized asset management platforms leverage blockchain technology to create a more transparent and accessible investment environment. These platforms operate without a central authority, allowing users to manage their assets directly.

    • Transparency: All transactions are recorded on the blockchain, providing a clear audit trail.
    • Accessibility: Users can invest in a variety of assets without the need for intermediaries.
    • Smart Contracts: Automated contracts execute transactions based on predefined conditions, reducing the need for manual oversight.
    • Lower Fees: By eliminating intermediaries, decentralized platforms often have lower management fees.
    • Community Governance: Many platforms allow users to participate in decision-making processes, enhancing user engagement.

    Examples of decentralized asset management platforms include Yearn Finance and Enzyme Finance, which allow users to create and manage their investment strategies in a decentralized manner.

    10.2. Index Funds in DeFi

    Index funds have traditionally been a popular investment vehicle due to their diversification and low costs. In the decentralized finance (DeFi) space, index funds are being reimagined to provide similar benefits while leveraging blockchain technology.

    • Diversification: DeFi index funds allow investors to gain exposure to a basket of cryptocurrencies or tokens, reducing risk.
    • Lower Costs: Many DeFi index funds have lower fees compared to traditional index funds, as they operate without intermediaries.
    • Automated Rebalancing: Smart contracts can automatically adjust the fund's composition based on market conditions or predefined rules.
    • Liquidity: DeFi index funds often provide liquidity through decentralized exchanges, allowing investors to buy and sell easily.
    • Access to New Assets: Investors can gain exposure to emerging tokens and projects that may not be available in traditional markets.

    Platforms like Index Coop and PieDAO are examples of DeFi index funds that allow users to invest in diversified portfolios of cryptocurrencies.

    At Rapid Innovation, we understand the complexities of asset management in today's digital landscape. Our expertise in AI and blockchain technology enables us to develop tailored solutions that enhance your investment strategies. By partnering with us, you can expect:

    • Increased Efficiency: Our automated systems streamline asset management processes, allowing you to focus on strategic decision-making.
    • Cost Savings: We help you reduce operational costs through innovative solutions that minimize the need for intermediaries.
    • Enhanced Transparency: Our blockchain-based solutions provide a clear audit trail, ensuring accountability and trust in your investment activities.
    • Access to Cutting-Edge Technology: Leverage our expertise to stay ahead of market trends and capitalize on emerging opportunities.

    Let us help you achieve greater ROI and navigate the evolving landscape of asset management with confidence. Whether you are looking for the best robo advisor or exploring options like betterment robo advisors and wealthfront, we have the insights you need. Our team can guide you through the top rated robo advisors, including charles schwab robo advisors and fidelity robo advisor, ensuring you make informed decisions. If you're interested in robo advisor investment or want to invest with a robo advisor, we can provide comprehensive reviews, including schwab robo advisor reviews and roboadvisor review, to help you choose the right platform for your needs.

    10.3. Automated Portfolio Management

    Automated portfolio management refers to the use of technology and algorithms to manage investment portfolios without human intervention. This approach leverages data analysis and machine learning to optimize asset allocation and maximize returns.

    Benefits of automated portfolio management:

    • Efficiency: Algorithms can process vast amounts of data quickly, making real-time adjustments to portfolios.
    • Cost-effectiveness: Reduces the need for human financial advisors, lowering management fees.
    • Consistency: Automated systems follow predefined strategies without emotional biases that can affect human decision-making.

    Key features:

    • Rebalancing: Automatically adjusts the portfolio to maintain desired asset allocation.
    • Risk Management: Uses algorithms to assess and mitigate risks based on market conditions.
    • Performance Tracking: Continuously monitors portfolio performance against benchmarks.

    Popular tools and platforms:

    • Robo-advisors like Betterment and Wealthfront offer automated investment services.
    • Algorithmic trading platforms that allow users to set specific parameters for buying and selling assets.
    • Automated investment management solutions, such as automated portfolio managers, provide tailored strategies for individual investors.
    • 3commas portfolio management tools help users automate their trading strategies effectively.

    Challenges:

    • Market Volatility: Automated systems may struggle during extreme market conditions.
    • Over-reliance on Algorithms: Investors may become complacent, relying solely on technology without understanding the underlying strategies.

    At Rapid Innovation, we understand the complexities of automated portfolio management and how it can significantly enhance your investment strategy. By leveraging our expertise in AI and blockchain technology, we can help you implement automated solutions that not only streamline your investment processes but also drive greater ROI. Our tailored approach ensures that your automated investment portfolio management is managed efficiently, allowing you to focus on your core business objectives.

    11. Governance and DAOs in DeFi

    Governance in decentralized finance (DeFi) refers to the systems and processes that allow stakeholders to make decisions about the development and management of DeFi protocols. Decentralized Autonomous Organizations (DAOs) are a key component of this governance structure.

    Characteristics of DAOs:

    • Decentralization: Power is distributed among members rather than centralized in a single authority.
    • Transparency: All transactions and decisions are recorded on the blockchain, ensuring accountability.
    • Community-driven: Members participate in decision-making processes, influencing the direction of the project.

    Importance of governance in DeFi:

    • Protocol Upgrades: Governance mechanisms allow users to vote on changes to the protocol, ensuring it evolves with community needs.
    • Resource Allocation: DAOs can decide how to allocate funds for development, marketing, and other initiatives.
    • Conflict Resolution: Governance structures provide a framework for resolving disputes within the community.

    Examples of DAOs in DeFi:

    • MakerDAO governs the DAI stablecoin, allowing MKR token holders to vote on key decisions.
    • Compound Governance enables COMP token holders to influence protocol changes and upgrades.

    11.1. Governance Tokens and Voting Mechanisms

    Governance tokens are digital assets that grant holders the right to participate in the governance of a DeFi protocol. These tokens are essential for enabling decentralized decision-making.

    Features of governance tokens:

    • Voting Rights: Token holders can vote on proposals, such as protocol upgrades or changes in fee structures.
    • Staking: Some governance tokens can be staked to earn rewards, incentivizing participation in governance.
    • Liquidity: Governance tokens can often be traded on various exchanges, providing liquidity to holders.

    Voting mechanisms:

    • On-chain Voting: Proposals are submitted and voted on directly through the blockchain, ensuring transparency and security.
    • Quadratic Voting: A system that allows users to express the intensity of their preferences, giving more weight to votes from those who care more about an issue.
    • Delegated Voting: Token holders can delegate their voting power to trusted representatives, allowing for more informed decision-making.

    Challenges with governance tokens:

    • Centralization Risks: Large holders of governance tokens can disproportionately influence decisions, leading to centralization.
    • Voter Apathy: Low participation rates in governance votes can undermine the effectiveness of the system.
    • Complexity: The technical nature of governance proposals can deter average users from participating.

    At Rapid Innovation, we are committed to guiding you through the evolving landscape of DeFi governance and DAOs. Our expertise in blockchain technology enables us to help you navigate these complexities, ensuring that your organization can effectively participate in decentralized decision-making. By partnering with us, you can expect enhanced engagement, improved resource allocation, and a stronger voice in the governance of your chosen protocols. Together, we can unlock the full potential of your investments in the DeFi space.

    11.2. Major DeFi DAOs and Their Operations

    Decentralized Autonomous Organizations (DAOs) play a crucial role in the DeFi ecosystem, enabling community-driven governance and decision-making. Here are some of the major DeFi DAOs and their operations:

    • MakerDAO  
      • MakerDAO is responsible for the DAI stablecoin, which is pegged to the US dollar.
      • Governance is conducted through MKR token holders who vote on proposals affecting the protocol.
      • The DAO manages collateralized debt positions (CDPs) to maintain the stability of DAI.
    • Compound  
      • Compound is a lending protocol that allows users to earn interest on their crypto assets.
      • The governance of Compound is managed by COMP token holders who propose and vote on changes to the protocol.
      • Users can supply assets to liquidity pools and borrow against their collateral.
    • Aave  
      • Aave is another lending platform that offers unique features like flash loans.
      • AAVE token holders participate in governance, influencing protocol upgrades and risk parameters.
      • The DAO manages liquidity pools and interest rates based on supply and demand dynamics.
    • Yearn Finance  
      • Yearn Finance automates yield farming strategies to maximize returns for users.
      • Governance is conducted through YFI token holders who vote on protocol changes and new strategies.
      • The DAO focuses on optimizing yield across various DeFi platforms.
    • SushiSwap  
      • SushiSwap is a decentralized exchange (DEX) that originated as a fork of Uniswap.
      • SUSHI token holders govern the platform, deciding on new features and liquidity incentives.
      • The DAO also manages the development of new products and partnerships.

    These DAOs operate through smart contracts, ensuring transparency and security in their governance processes. They empower users to have a say in the direction of the protocols, fostering a sense of community and shared ownership.

    11.3. The Future of Decentralized Governance

    Decentralized governance is evolving rapidly, with several trends shaping its future:

    • Increased Participation  
      • More users are becoming aware of DAOs and their governance mechanisms.
      • As DeFi grows, participation in governance is expected to rise, leading to more diverse decision-making.
    • Enhanced Tools for Governance  
      • New platforms and tools are being developed to facilitate easier voting and proposal processes.
      • Innovations like quadratic voting and delegation of votes may emerge to improve fairness and representation.
    • Integration with Traditional Governance  
      • Some DAOs may explore hybrid models that combine decentralized governance with traditional corporate structures.
      • This could lead to partnerships between DAOs and established organizations, enhancing legitimacy.
    • Focus on Security and Compliance  
      • As DAOs gain prominence, there will be a greater emphasis on security measures to protect against hacks and exploits.
      • Compliance with regulations may also become a priority, leading to the development of frameworks that align with legal standards.
    • Interoperability with Other Protocols  
      • Future DAOs may focus on interoperability, allowing for seamless governance across different platforms.
      • This could enhance collaboration and resource sharing among various DeFi projects.

    The future of decentralized governance holds the potential for more inclusive and efficient decision-making processes, driven by technological advancements and community engagement.

    12. Interoperability and Cross-chain DeFi

    Interoperability in blockchain is a key factor in the growth of decentralized finance (DeFi), allowing different blockchain networks to communicate and interact with one another. Here are some important aspects of interoperability and cross-chain DeFi:

    • Definition of Interoperability  
      • Interoperability refers to the ability of different blockchain networks to exchange information and value seamlessly.
      • It enables users to access a wider range of DeFi services across multiple platforms.
    • Benefits of Cross-chain DeFi  
      • Increased liquidity: Users can access liquidity from various chains, enhancing trading opportunities.
      • Broader asset access: Users can utilize assets from different blockchains, expanding their investment options.
      • Enhanced user experience: Cross-chain solutions simplify the process of interacting with multiple DeFi protocols.
    • Key Technologies for Interoperability  
      • Atomic Swaps: Allow users to exchange assets across different blockchains without intermediaries.
      • Wrapped Tokens: Enable assets from one blockchain to be used on another, such as Wrapped Bitcoin (WBTC) on Ethereum.
      • Cross-chain Bridges: Facilitate the transfer of assets and data between different blockchain networks.
    • Challenges to Interoperability  
      • Security risks: Cross-chain interactions can introduce vulnerabilities, making protocols susceptible to attacks.
      • Complexity: The technical intricacies of building interoperable solutions can hinder widespread adoption.
      • Regulatory concerns: Different jurisdictions may have varying regulations, complicating cross-chain operations.
    • Future of Cross-chain DeFi  
      • Continued development of cross-chain protocols and bridges is expected to enhance interoperability.
      • As more projects focus on creating seamless connections between blockchains, the DeFi landscape will become more integrated.
      • The rise of layer-2 solutions may also contribute to improved scalability and interoperability.

    Interoperability and cross-chain DeFi are essential for the evolution of the DeFi ecosystem, enabling users to leverage the full potential of decentralized finance across multiple blockchain networks.

    At Rapid Innovation, we understand the complexities of these emerging technologies and are committed to helping our clients navigate the DeFi landscape. By partnering with us, you can expect tailored solutions that enhance your operational efficiency, drive greater ROI, and position your organization at the forefront of innovation in the blockchain and AI sectors. Our expertise in developing robust, secure, and scalable solutions ensures that you can capitalize on the opportunities presented by decentralized finance DAOs and cross-chain interoperability, ultimately achieving your business goals effectively and efficiently.

    12.1. The Need for Interoperability in DeFi?

    Interoperability in Decentralized Finance (DeFi) refers to the ability of different blockchain networks and protocols to communicate and interact with one another seamlessly. This is crucial for several reasons:

    • Fragmentation of Assets: DeFi is spread across multiple blockchains, leading to fragmentation. Users often find their assets locked in one ecosystem, limiting their ability to leverage opportunities across others.
    • Enhanced Liquidity: Interoperability allows for the pooling of liquidity across different platforms. This can lead to better pricing and reduced slippage for traders.
    • User Experience: A seamless experience across platforms can attract more users. If users can easily move assets and access services across chains, they are more likely to engage with DeFi.
    • Innovation and Collaboration: Interoperable systems encourage collaboration between projects, fostering innovation. Developers can build on existing protocols without being restricted to a single blockchain.
    • Risk Mitigation: By enabling users to diversify their assets across multiple chains, interoperability can help mitigate risks associated with any single blockchain's failure or vulnerabilities.

    12.2. Cross-chain Bridges and Protocols?

    Cross-chain bridges are essential tools that facilitate the transfer of assets and data between different blockchain networks. They play a pivotal role in enhancing interoperability in decentralized finance interoperability:

    • Asset Transfers: Bridges allow users to move tokens from one blockchain to another. For example, a user can transfer Ethereum (ETH) to the Binance Smart Chain (BSC) using a bridge.
    • Types of Bridges:  
      • Centralized Bridges: Operated by a single entity, these bridges are easier to use but may pose security risks.
      • Decentralized Bridges: These rely on smart contracts and are generally considered more secure, as they do not have a single point of failure.
    • Protocols: Various protocols have emerged to facilitate cross-chain interactions, such as:  
      • Polkadot: Uses a unique architecture that allows different blockchains to interoperate.
      • Cosmos: Employs the Inter-Blockchain Communication (IBC) protocol to enable communication between independent blockchains.
    • Challenges: Despite their benefits, cross-chain bridges face challenges such as:  
      • Security Risks: Vulnerabilities in smart contracts can lead to hacks.
      • Complexity: Users may find it difficult to navigate different interfaces and protocols.

    12.3. Multichain DeFi Ecosystems?

    Multichain DeFi ecosystems are platforms that operate across multiple blockchain networks, providing users with a wide range of services and opportunities:

    • Diverse Offerings: Users can access various DeFi services, such as lending, borrowing, and trading, across different chains from a single interface.
    • Increased Accessibility: Multichain ecosystems can attract users from different blockchain communities, broadening the user base and increasing participation.
    • Optimized Performance: By leveraging the strengths of different blockchains, multichain ecosystems can optimize transaction speeds and reduce costs.
    • Examples of Multichain Platforms:  
      • Avalanche: Supports multiple chains and allows users to create custom blockchains.
      • Polygon: Enhances Ethereum's scalability and offers interoperability with other chains.
    • Future Potential: As the DeFi space continues to evolve, multichain ecosystems are likely to play a significant role in shaping the future of finance by:  
      • Encouraging Innovation: Developers can create new financial products that leverage the unique features of various blockchains.
      • Fostering Competition: Increased competition among chains can lead to better services and lower fees for users.

    At Rapid Innovation, we understand the complexities and challenges of navigating the DeFi landscape. Our expertise in AI and blockchain development positions us to help clients harness the power of interoperability and multichain ecosystems. By partnering with us, clients can expect enhanced operational efficiency, reduced costs, and greater ROI through tailored solutions that meet their specific needs. Let us guide you in unlocking the full potential of your DeFi initiatives.

    13. DeFi Security and Risk Management

    Decentralized Finance (DeFi) has revolutionized the financial landscape, offering innovative solutions and opportunities. However, with these advancements come significant blockchain security risks and vulnerabilities that need to be addressed to protect users and their assets.

    13.1. Common DeFi Vulnerabilities and Exploits

    DeFi platforms are susceptible to various vulnerabilities that can lead to significant financial losses. Understanding these risks is crucial for users and developers alike.

    • Smart Contract Bugs:  
      • Flaws in the code can lead to unintended consequences, allowing attackers to exploit these weaknesses.
      • Example: The infamous DAO hack in 2016 exploited a vulnerability in the smart contract, resulting in a loss of $60 million.
    • Flash Loan Attacks:  
      • Attackers can borrow large amounts of cryptocurrency without collateral, manipulate market prices, and repay the loan within a single transaction.
      • This can lead to significant price manipulation and liquidity issues for the affected DeFi protocols.
    • Oracle Manipulation:  
      • Many DeFi platforms rely on oracles to fetch real-time data. If an oracle is compromised, it can provide false information, leading to incorrect pricing and potential losses.
      • Example: In 2020, an oracle manipulation attack on the bZx protocol resulted in a loss of $1 million.
    • Rug Pulls:  
      • Developers can create a project, attract investments, and then withdraw all funds, leaving investors with worthless tokens.
      • This type of scam has become increasingly common in the DeFi space.
    • Phishing Attacks:  
      • Users may fall victim to phishing schemes where attackers impersonate legitimate DeFi platforms to steal private keys or funds.
      • Awareness and education are essential to mitigate this risk.
    • Liquidity Pool Risks:  
      • Providing liquidity can expose users to impermanent loss, where the value of deposited assets fluctuates compared to holding them in a wallet.
      • Additionally, poorly audited liquidity pools can be exploited by malicious actors.

    13.2. Best Practices for DeFi Security

    To mitigate risks and enhance security in DeFi, users and developers should adopt best practices.

    • Conduct Thorough Audits:  
      • Regularly audit smart contracts through reputable third-party firms to identify and fix vulnerabilities.
      • Example: Projects like OpenZeppelin provide security audits and tools for developers.
    • Use Multi-Signature Wallets:  
      • Implement multi-signature wallets for managing funds, requiring multiple approvals for transactions to enhance security.
      • This reduces the risk of a single point of failure.
    • Implement Rate Limiting:  
      • Set limits on the number of transactions or the amount of funds that can be withdrawn in a given timeframe to prevent large-scale exploits.
    • Educate Users:  
      • Provide educational resources to users about common scams, phishing attacks, and safe practices for interacting with DeFi platforms.
      • Awareness can significantly reduce the risk of falling victim to attacks.
    • Utilize Decentralized Oracles:  
      • Use decentralized oracles to minimize the risk of manipulation and ensure accurate data feeds.
      • Projects like Chainlink offer decentralized oracle solutions that enhance security.
    • Diversify Investments:  
      • Avoid putting all funds into a single DeFi project. Diversifying across multiple platforms can reduce risk exposure.
    • Stay Updated:  
      • Keep abreast of the latest security developments, vulnerabilities, and best practices in the DeFi space.
      • Follow reputable sources and communities for updates on security issues.
    • Limit Exposure to New Projects:  
      • Exercise caution when investing in new or unproven DeFi projects. Conduct thorough research and consider the project's track record.
    • Use Hardware Wallets:  
      • Store assets in hardware wallets for added security against online threats. Hardware wallets keep private keys offline, reducing the risk of hacks.

    By understanding common vulnerabilities and implementing best practices, users and developers can significantly enhance the security of DeFi platforms and protect their assets from potential exploits.

    At Rapid Innovation, we specialize in providing comprehensive security solutions tailored to the unique challenges of the DeFi landscape. Our expert team conducts thorough audits, implements robust security measures, and educates clients on best practices for DeFi security to ensure their platforms are resilient against threats. Partnering with us not only enhances your security posture but also positions your project for greater ROI by instilling confidence in your users. Together, we can navigate the complexities of DeFi security and drive your success in this dynamic market. For more information, see our article on Understanding Centralized Cryptocurrency Exchanges: Services and Security Risks.

    13.3. Risk Assessment in DeFi Investments

    Risk assessment in Decentralized Finance (DeFi) is crucial for investors to navigate the complexities of this rapidly evolving sector. Understanding the various risks involved can help in making informed investment decisions.

    • Smart Contract Risks:  
      • Vulnerabilities in smart contracts can lead to exploits and loss of funds.
      • Historical incidents, such as the DAO hack, highlight the importance of robust coding practices.
    • Market Risks:  
      • DeFi markets can be highly volatile, with prices fluctuating dramatically.
      • Investors should be aware of liquidity risks, as low liquidity can exacerbate price swings.
    • Regulatory Risks:  
      • The regulatory environment for DeFi is still developing, which can lead to sudden changes in legality or compliance requirements.
      • Investors should stay informed about potential regulations that could impact their investments.
    • Operational Risks:  
      • Risks associated with the operational aspects of DeFi platforms, including outages or failures in the underlying technology.
      • Users should assess the reliability and track record of the platforms they use.
    • Counterparty Risks:  
      • In DeFi, counterparty risk arises from the potential failure of a platform or protocol to fulfill its obligations.
      • Understanding the reputation and history of the project can mitigate this risk.
    • User Risks:  
      • Human error, such as sending funds to the wrong address or falling for phishing scams, can lead to significant losses.
      • Educating oneself about security practices is essential for safeguarding investments.

    13.4. The Role of Audits in DeFi

    Audits play a critical role in enhancing the security and reliability of DeFi projects. They help identify vulnerabilities and ensure that smart contracts function as intended.

    • Identifying Vulnerabilities:  
      • Audits can uncover potential weaknesses in smart contracts before they are deployed.
      • Regular audits can help maintain the integrity of the code over time.
    • Building Trust:  
      • A project that undergoes a thorough audit can gain credibility in the eyes of investors.
      • Transparency in audit reports can foster trust within the community.
    • Compliance and Standards:  
      • Audits can help ensure that projects adhere to industry standards and best practices.
      • This can be particularly important as regulatory scrutiny increases.
    • Mitigating Risks:  
      • By identifying and addressing vulnerabilities, audits can significantly reduce the risk of hacks and exploits.
      • Projects that prioritize audits are often seen as more secure and reliable.
    • Continuous Improvement:  
      • Audits are not a one-time event; ongoing assessments can help projects adapt to new threats.
      • Regular updates and audits can enhance the overall security posture of a DeFi platform.

    14. Regulatory Landscape and Legal Considerations

    The regulatory landscape for DeFi is complex and varies significantly across jurisdictions. Understanding the legal considerations is essential for both investors and developers.

    • Evolving Regulations:  
      • Governments worldwide are beginning to establish frameworks for regulating DeFi.
      • Regulations can impact how projects operate, including compliance with anti-money laundering (AML) and know your customer (KYC) requirements.
    • Legal Status of Tokens:  
      • The classification of tokens (e.g., utility vs. security tokens) can affect their regulatory treatment.
      • Misclassification can lead to legal repercussions for projects and investors.
    • Tax Implications:  
      • DeFi transactions may have tax consequences that vary by jurisdiction.
      • Investors should be aware of their tax obligations related to capital gains and income from DeFi activities.
    • Consumer Protection:  
      • Regulatory bodies are increasingly focused on consumer protection in the DeFi space.
      • This includes ensuring that investors are informed about risks and that platforms operate transparently.
    • International Considerations:  
      • DeFi operates on a global scale, which complicates regulatory compliance.
      • Projects must navigate the legal requirements of multiple jurisdictions, which can be challenging.
    • Future Developments:  
      • As DeFi continues to grow, regulatory frameworks are likely to evolve.
      • Staying informed about changes in regulations is crucial for anyone involved in DeFi.

    At Rapid Innovation, we understand the intricacies of DeFi investments and the importance of thorough defi risk assessment and compliance. Our expertise in AI and Blockchain development allows us to provide tailored solutions that help clients navigate these challenges effectively. By partnering with us, clients can expect enhanced security, improved compliance, and ultimately, greater ROI on their investments. Our commitment to continuous improvement and innovation ensures that your projects remain resilient in a rapidly changing landscape.

    14.1. Current Regulatory Approaches to DeFi?

    • Regulatory bodies worldwide are increasingly focusing on decentralized finance (DeFi) due to its rapid growth and potential risks.

    Different countries have adopted varying approaches:

    • United States: The SEC and CFTC are examining DeFi platforms to determine if they fall under existing securities laws. They are particularly concerned about investor protection and market manipulation.
    • European Union: The EU is working on the Markets in Crypto-Assets (MiCA) regulation, which aims to create a comprehensive regulatory framework for crypto assets, including DeFi regulatory compliance.
    • Asia: Countries like Singapore and Japan are developing guidelines that encourage innovation while ensuring consumer protection and financial stability.

    Key regulatory concerns include:

    • Consumer protection: Ensuring users are informed about risks.
    • Market integrity: Preventing fraud and manipulation.
    • Tax compliance: Ensuring that DeFi transactions are reported and taxed appropriately.
    • Some regulators are adopting a "wait and see" approach, allowing the DeFi space to mature before implementing strict regulations.

    14.2. KYC/AML in the DeFi Space?

    • Know Your Customer (KYC) and Anti-Money Laundering (AML) regulations are critical in traditional finance and are increasingly being applied to DeFi.

    Challenges in implementing KYC/AML in DeFi include:

    • Anonymity: Many DeFi platforms operate on a pseudonymous basis, making it difficult to identify users.
    • Decentralization: The lack of a central authority complicates the enforcement of KYC/AML measures.
    • Some DeFi projects are exploring solutions:
    • On-chain identity verification: Using blockchain technology to create verifiable identities without compromising user privacy.
    • Partnerships with KYC providers: Collaborating with third-party services to implement KYC processes while maintaining decentralization.

    Regulatory expectations are evolving:

    • Regulators are pushing for DeFi platforms to adopt KYC/AML measures similar to those in traditional finance.
    • Non-compliance could lead to penalties or restrictions on operations.

    14.3. Legal Challenges and Future Regulatory Trends?

    • The legal landscape for DeFi is complex and evolving, with several challenges:
    • Jurisdictional issues: DeFi operates globally, making it difficult to determine which laws apply.
    • Smart contract liability: Questions arise about who is responsible if a smart contract fails or is exploited.
    • Consumer protection: Ensuring users are aware of risks and have avenues for recourse in case of losses.

    Future regulatory trends may include:

    • Increased clarity: Regulators are likely to provide clearer guidelines on how existing laws apply to DeFi regulatory compliance.
    • Global cooperation: International regulatory bodies may collaborate to create harmonized regulations for DeFi.
    • Focus on innovation: Some regulators may adopt a more supportive stance, encouraging innovation while ensuring safety and compliance.
    • The outcome of ongoing discussions and regulatory actions will shape the future of DeFi, balancing innovation with the need for consumer protection and market integrity.

    15. DeFi Analytics and Metrics

    Decentralized Finance (DeFi) has emerged as a transformative force in the financial sector, enabling users to engage in various financial activities without intermediaries. To navigate this complex landscape, DeFi analytics and metrics play a crucial role in assessing the performance and health of DeFi projects.

    15.1. Key Performance Indicators in DeFi?

    Key Performance Indicators (KPIs) are essential for evaluating the success and viability of DeFi projects. They provide insights into user engagement, financial health, and overall market trends. Some of the most important KPIs in DeFi include:

    • Total Value Locked (TVL): Represents the total amount of assets staked or locked in a DeFi protocol. It indicates the level of trust and usage of the platform.
    • User Growth: Measures the increase in active users over time. A growing user base often signifies a healthy ecosystem and increasing adoption.
    • Transaction Volume: The total value of transactions processed by a DeFi platform within a specific timeframe. High transaction volumes can indicate strong demand and liquidity.
    • Liquidity Pool Depth: Refers to the amount of liquidity available in a pool. Deeper liquidity pools can lead to better price stability and lower slippage for traders.
    • Yield Rates: The returns offered by various DeFi protocols for staking or lending assets. Competitive yield rates can attract more users and capital.
    • Protocol Revenue: The income generated by a DeFi project, often derived from transaction fees, lending interest, or other services. This metric helps assess the sustainability of the project.
    • Governance Participation: The level of user engagement in governance decisions, often measured by the percentage of token holders voting on proposals. High participation can indicate a strong community and commitment to the project.
    • Security Metrics: Includes the number of audits completed, vulnerabilities found, and incidents of hacks or exploits. Security is paramount in DeFi, and these metrics help gauge the safety of a protocol.

    15.2. Total Value Locked (TVL) and Its Significance?

    Total Value Locked (TVL) is a critical metric in the DeFi space, representing the total capital held within a DeFi protocol. It is calculated by summing the value of all assets locked in smart contracts, including cryptocurrencies, tokens, and other digital assets. The significance of TVL can be understood through the following points:

    • Indicator of Popularity: A higher TVL often indicates greater trust and popularity among users. It reflects the amount of capital that users are willing to commit to a platform.
    • Market Sentiment: TVL can serve as a barometer for market sentiment. A rising TVL may suggest bullish sentiment, while a declining TVL could indicate bearish trends or loss of confidence in a project.
    • Liquidity Assessment: TVL is a key measure of liquidity within a DeFi protocol. Higher TVL generally means more liquidity, which can lead to better trading conditions and lower slippage for users.
    • Comparative Analysis: TVL allows for easy comparison between different DeFi projects. Investors and users can assess which platforms are gaining traction and which may be losing relevance.
    • Ecosystem Growth: Tracking TVL over time can provide insights into the overall growth of the DeFi ecosystem. An increasing TVL across multiple projects can indicate a thriving market.
    • Risk Assessment: While a high TVL can be a positive sign, it is essential to consider the underlying risks. Projects with high TVL but poor security practices may still be vulnerable to exploits.
    • Impact on Token Value: For many DeFi projects, TVL can influence the value of their native tokens. A growing TVL can lead to increased demand for the token, potentially driving up its price.

    In conclusion, DeFi analytics and metrics, particularly KPIs and TVL, are vital for understanding the dynamics of the decentralized finance landscape. They provide essential insights for users, investors, and developers, helping them make informed decisions in a rapidly evolving market.

    At Rapid Innovation, we specialize in providing tailored DeFi analytics and metrics solutions that empower our clients to leverage these metrics effectively. By partnering with us, you can expect enhanced decision-making capabilities, improved project performance, and ultimately, greater ROI. Our expertise in AI and blockchain technology ensures that you stay ahead of the curve in the competitive DeFi space. Read more of top defi aggregators and let us help you navigate this transformative Defi landscape.

    15.3. DeFi Analytics Platforms and Tools

    DeFi analytics platforms and tools are essential for users and investors to navigate the complex decentralized finance landscape. These platforms provide insights, data, and analytics that help users make informed decisions.

    • Market Data Aggregation:  
      • Platforms aggregate data from various DeFi protocols, providing real-time information on prices, trading volumes, and liquidity.
      • Users can track the performance of different assets and protocols in one place.
    • Portfolio Management:  
      • Tools allow users to manage their DeFi investments by tracking their holdings across multiple platforms.
      • Users can analyze their portfolio performance, assess risks, and optimize their investment strategies.
    • Yield Farming and Staking Analytics:  
      • Analytics tools provide insights into yield farming opportunities, helping users identify the best protocols for maximizing returns.
      • Users can compare different staking options and their associated risks.
    • Risk Assessment:  
      • Platforms offer risk metrics and analytics to evaluate the safety of various DeFi projects.
      • Users can access information on smart contract audits, historical performance, and potential vulnerabilities.
    • On-chain Analytics:  
      • Tools analyze blockchain data to provide insights into user behavior, transaction patterns, and network activity.
      • Users can track the flow of funds and identify trends in the DeFi ecosystem.
    • Community Insights:  
      • Some platforms provide sentiment analysis and community engagement metrics, helping users gauge the popularity and trustworthiness of projects.
      • Users can access social media trends and discussions related to specific DeFi protocols.

    16. DeFi User Experience and Adoption

    The user experience (UX) in DeFi is crucial for driving adoption among a broader audience. A seamless and intuitive experience can significantly impact how users interact with DeFi protocols.

    • Complexity of Interfaces:  
      • Many DeFi platforms have complex interfaces that can be intimidating for new users.
      • Simplifying user interfaces can enhance accessibility and encourage more users to participate.
    • Educational Resources:  
      • Providing educational materials, tutorials, and guides can help users understand how to navigate DeFi platforms.
      • Resources can cover topics like yield farming, liquidity provision, and risk management.
    • Customer Support:  
      • Effective customer support channels can assist users in resolving issues and answering questions.
      • Live chat, forums, and community support can enhance user confidence in using DeFi services.
    • Mobile Accessibility:  
      • As mobile usage continues to rise, optimizing DeFi platforms for mobile devices is essential.
      • Mobile-friendly interfaces can attract users who prefer managing their finances on the go.
    • Security and Trust:  
      • Users need assurance that their funds are safe when using DeFi platforms.
      • Implementing robust security measures and transparent practices can build trust among users.
    • Interoperability:  
      • Seamless integration between different DeFi protocols can enhance user experience.
      • Users should be able to move assets easily across platforms without facing significant barriers.

    16.1. Wallets and Interfaces for DeFi

    Wallets and interfaces play a pivotal role in the DeFi ecosystem, serving as the primary means for users to interact with decentralized applications (dApps).

    • Types of Wallets:  
      • Hot Wallets: These are connected to the internet and are user-friendly, making them suitable for everyday transactions.
      • Cold Wallets: These are offline wallets that provide enhanced security for long-term storage of assets.
    • User-Friendly Interfaces:  
      • Wallets should have intuitive interfaces that simplify the process of sending, receiving, and managing assets.
      • Clear navigation and easy access to features can improve the overall user experience.
    • Integration with dApps:  
      • Wallets need to support seamless integration with various DeFi dApps, allowing users to interact with multiple protocols effortlessly.
      • One-click connections to dApps can streamline the user experience.
    • Security Features:  
      • Wallets should incorporate advanced security features, such as two-factor authentication and biometric access.
      • Users should be educated on best practices for securing their wallets.
    • Multi-Chain Support:  
      • As DeFi expands across different blockchains, wallets that support multiple chains can enhance user flexibility.
      • Users can manage assets across various ecosystems without needing multiple wallets.
    • Transaction Fees and Speed:  
      • Wallets should provide users with information on transaction fees and estimated confirmation times.
      • Users can make informed decisions about when to execute transactions based on network conditions.

    At Rapid Innovation, we understand the intricacies of the DeFi wallet and are committed to helping our clients leverage these defi analytics tools effectively. By partnering with us, clients can expect enhanced decision-making capabilities, improved portfolio management, and ultimately, greater ROI. Our expertise in AI and blockchain development ensures that we provide tailored solutions that meet the unique needs of each client, driving efficiency and effectiveness in their DeFi endeavors.

    16.2. Gas Fees and Scalability Challenges

    Gas fees are a critical aspect of decentralized finance solutions (DeFi) that can significantly impact user experience and platform accessibility.

    • Gas fees refer to the costs associated with executing transactions on a blockchain network, primarily Ethereum.
    • High gas fees can deter users from participating in DeFi activities, especially for smaller transactions.
    • Scalability challenges arise when the network cannot handle a large number of transactions simultaneously, leading to congestion and increased fees.
    • During peak times, gas fees can skyrocket, making it economically unfeasible for users to engage in trading, lending, or other DeFi services.
    • Layer-2 Solutions to these challenges include:  
      • Layer 2 scaling solutions, such as Optimistic Rollups and zk-Rollups, which process transactions off the main Ethereum chain to reduce congestion.
      • Alternative blockchains like Binance Smart Chain and Solana, which offer lower fees and faster transaction times.
      • Ongoing upgrades to Ethereum, such as Ethereum 2.0, which aims to improve scalability through a shift to a proof-of-stake consensus mechanism.

    16.3. Onboarding New Users to DeFi

    Onboarding new users to decentralized finance solutions (DeFi) is essential for the growth and sustainability of the ecosystem.

    • The complexity of DeFi platforms can be intimidating for newcomers, often requiring a steep learning curve.
    • Key strategies for effective onboarding include:  
      • User-friendly interfaces that simplify navigation and transaction processes.
      • Educational resources, such as tutorials, webinars, and community forums, to help users understand DeFi concepts and tools.
      • Incentives like yield farming rewards or airdrops to encourage participation and engagement.
      • Wallet integration is crucial, as users need to connect their crypto wallets to access DeFi services.
      • Security awareness is vital; educating users about risks, such as smart contract vulnerabilities and phishing attacks, can help build trust.
      • Partnerships with traditional financial institutions can also facilitate onboarding by providing familiar frameworks for new users.

    17. The Future of DeFi

    The future of decentralized finance solutions (DeFi) holds immense potential, with ongoing innovations and developments shaping its trajectory.

    • Increased adoption of DeFi is expected as more users become familiar with blockchain technology and its benefits.
    • Interoperability between different DeFi platforms and blockchains will likely improve, allowing for seamless asset transfers and enhanced user experiences.
    • Regulatory clarity is anticipated, which could foster greater institutional participation and investment in DeFi projects.
    • The rise of decentralized autonomous organizations (DAOs) will empower users to have a say in governance and decision-making processes within DeFi ecosystems.
    • Innovations in financial products, such as synthetic assets and decentralized insurance, will expand the range of services available to users.
    • Environmental sustainability will become a focus, with projects exploring eco-friendly solutions to reduce the carbon footprint of blockchain operations.
    • Overall, the DeFi landscape is poised for significant growth, driven by technological advancements and a growing user base.

    At Rapid Innovation, we understand the complexities and challenges of the DeFi landscape. Our expertise blockchain development tools allows us to provide tailored solutions that enhance user experience, reduce costs, and improve scalability. By partnering with us, clients can expect greater ROI through optimized transaction processes, effective onboarding strategies, and innovative financial products that meet the evolving needs of the market. Let us help you navigate the future of DeFi efficiently and effectively.

    17.1. Emerging Trends in DeFi

    Decentralized Finance (DeFi) is rapidly evolving, with several emerging trends shaping its future.

    • Layer 2 Solutions:  
      • These solutions aim to improve scalability and reduce transaction costs on blockchain networks.
      • Examples include Optimistic Rollups and zk-Rollups, which enhance Ethereum's capabilities.
    • Interoperability:  
      • Projects are focusing on creating bridges between different blockchains to facilitate seamless asset transfers.
      • This trend is crucial for enhancing liquidity and user experience across various DeFi platforms.
    • Decentralized Autonomous Organizations (DAOs):  
      • DAOs are gaining traction as governance models for DeFi projects, allowing token holders to vote on proposals.
      • This trend promotes community involvement and decentralization in decision-making processes.
    • Insurance Protocols:  
      • As DeFi grows, so does the need for risk management.
      • Insurance protocols are emerging to protect users against smart contract failures and other risks.
    • Yield Aggregators:  
      • These platforms optimize yield farming strategies by automatically reallocating assets to the best-performing protocols.
      • They simplify the process for users looking to maximize returns.
    • Regulatory Compliance:  
      • As DeFi matures, there is an increasing focus on compliance with regulations.
      • Projects are exploring ways to integrate Know Your Customer (KYC) and Anti-Money Laundering (AML) measures.

    17.2. Integration with Traditional Finance

    The integration of DeFi with traditional finance (TradFi) is becoming more pronounced, leading to new opportunities and challenges.

    • Institutional Adoption:  
      • More traditional financial institutions are exploring DeFi solutions to enhance their offerings.
      • This includes banks and asset managers looking to leverage blockchain technology for efficiency.
    • Tokenization of Assets:  
      • Real-world assets, such as real estate and stocks, are being tokenized to facilitate trading on DeFi platforms.
      • This trend increases liquidity and accessibility for investors.
    • Decentralized Lending and Borrowing:  
      • Traditional lending practices are being disrupted by DeFi protocols that allow users to lend and borrow without intermediaries.
      • This shift can lead to lower interest rates and more flexible terms.
    • Stablecoins:  
      • The rise of stablecoins is bridging the gap between DeFi and TradFi by providing a stable medium of exchange.
      • They are increasingly used for transactions and as a store of value in DeFi ecosystems.
    • Partnerships and Collaborations:  
      • DeFi projects are forming partnerships with traditional financial institutions to enhance credibility and reach.
      • These collaborations can lead to innovative financial products that combine the best of both worlds.
    • Regulatory Scrutiny:  
      • As DeFi integrates with TradFi, regulatory bodies are paying closer attention to ensure consumer protection and market integrity.
      • This scrutiny may lead to new regulations that impact how DeFi operates.

    17.3. DeFi 2.0 and Beyond

    DeFi 2.0 represents the next phase of decentralized finance, focusing on sustainability and improved user experiences.

    • Enhanced Protocols:  
      • DeFi 2.0 projects are designed to address the limitations of earlier protocols, such as high gas fees and liquidity issues.
      • Innovations include more efficient liquidity pools and dynamic interest rates.
    • Focus on Sustainability:  
      • There is a growing emphasis on creating sustainable DeFi ecosystems that can withstand market volatility.
      • This includes mechanisms to incentivize long-term holding and reduce speculative behavior.
    • User Experience Improvements:  
      • DeFi 2.0 aims to simplify user interfaces and onboarding processes to attract a broader audience.
      • Enhanced educational resources and support are also being developed to help new users navigate the space.
    • Cross-Chain Functionality:  
      • Future DeFi projects are likely to prioritize cross-chain capabilities, allowing users to interact with multiple blockchains seamlessly.
      • This trend will enhance liquidity and broaden the range of available assets.
    • Integration of AI and Machine Learning:  
      • The use of AI and machine learning in DeFi can optimize trading strategies and risk assessment.
      • These technologies can help users make informed decisions based on data analysis.
    • Focus on Security:  
      • As DeFi continues to grow, security remains a top priority.
      • Projects are investing in audits and insurance to protect users from potential vulnerabilities and hacks.

    18.2. Risk Management in DeFi Portfolios

    Risk management in decentralized finance (DeFi) portfolios is crucial due to the inherent volatility and unpredictability of the crypto market. Effective risk management strategies can help investors protect their assets and maximize returns.

    • Diversification:  
      • Spread investments across various DeFi protocols and assets to reduce exposure to any single point of failure.
      • Consider different asset classes, such as stablecoins, governance tokens, and liquidity provider tokens.
    • Position Sizing:  
      • Determine the appropriate amount to invest in each asset based on risk tolerance and market conditions.
      • Use a percentage of the total portfolio value to limit potential losses.
    • Use of Stop-Loss Orders:  
      • Implement stop-loss orders to automatically sell assets when they reach a certain price, minimizing losses during market downturns.
      • Regularly adjust stop-loss levels based on market volatility.
    • Monitoring and Rebalancing:  
      • Continuously monitor portfolio performance and market trends to identify when to rebalance.
      • Rebalance periodically to maintain desired risk levels and asset allocation.
    • Smart Contract Risks:  
      • Assess the security of smart contracts used in DeFi protocols, as vulnerabilities can lead to significant losses.
      • Utilize audits and security assessments from reputable firms to evaluate the safety of protocols.
    • Liquidity Risks:  
      • Be aware of the liquidity of assets in the portfolio, as low liquidity can lead to difficulties in executing trades.
      • Choose protocols with higher trading volumes and liquidity pools.
    • Regulatory Risks:  
      • Stay informed about regulatory developments that may impact DeFi protocols and assets.
      • Consider the implications of potential regulations on the overall market and specific investments.

    18.3. Yield Optimization Strategies

    Yield optimization in DeFi involves maximizing returns on investments through various strategies and tools. Investors can leverage different methods to enhance their yield.

    • Liquidity Provisioning:  
      • Provide liquidity to decentralized exchanges (DEXs) to earn trading fees and incentives.
      • Choose pairs with high trading volumes to maximize fee earnings.
    • Yield Farming:  
      • Participate in yield farming by staking assets in liquidity pools to earn additional tokens as rewards.
      • Research the best yield farming opportunities, considering factors like annual percentage yield (APY) and risk.
    • Staking:  
      • Stake tokens in proof-of-stake (PoS) networks to earn rewards for validating transactions.
      • Evaluate the staking rewards and lock-up periods before committing funds.
    • Leveraged Yield Farming:  
      • Use borrowed funds to increase exposure in yield farming, potentially amplifying returns.
      • Be cautious of the risks associated with leverage, including liquidation.
    • Cross-Protocol Strategies:  
      • Utilize multiple DeFi protocols to optimize yield by moving assets between platforms based on changing APYs.
      • Monitor and analyze the performance of different protocols to identify the best opportunities.
    • Automated Yield Optimization Tools:  
      • Leverage platforms that automate yield optimization, such as yield aggregators.
      • These tools can help maximize returns by automatically reallocating assets to the highest-yielding opportunities.
    • Risk Assessment:  
      • Always assess the risks associated with yield optimization strategies, including impermanent loss and smart contract vulnerabilities.
      • Diversify yield strategies to mitigate risks while pursuing higher returns.

    19. Building on DeFi: Development and Innovation

    The DeFi space is rapidly evolving, with continuous development and innovation driving new opportunities and solutions. Building on DeFi involves creating new protocols, applications, and services that enhance the ecosystem.

    Building on DeFi: Development and Innovation
    • Smart Contract Development:  
      • Develop robust smart contracts that facilitate secure and efficient transactions.
      • Focus on security and scalability to ensure the longevity of the project.
    • Interoperability Solutions:  
      • Create protocols that enable seamless interaction between different blockchains and DeFi platforms.
      • Enhance user experience by allowing assets to move freely across ecosystems.
    • Decentralized Applications (dApps):  
      • Build user-friendly dApps that provide innovative financial services, such as lending, borrowing, and trading.
      • Focus on user experience and accessibility to attract a broader audience.
    • Governance Models:  
      • Implement decentralized governance structures that allow token holders to participate in decision-making processes.
      • Encourage community involvement to foster a sense of ownership and engagement.
    • Layer 2 Solutions:  
      • Explore layer 2 scaling solutions to improve transaction speeds and reduce costs on existing blockchains.
      • Enhance the overall efficiency of DeFi applications by leveraging these technologies.
    • Education and Community Building:  
      • Invest in educational resources to help users understand DeFi concepts and tools.
      • Build a strong community around the project to foster collaboration and innovation.
    • Sustainability Initiatives:  
      • Consider the environmental impact of DeFi projects and explore sustainable practices.
      • Develop solutions that minimize energy consumption and promote eco-friendly practices in the blockchain space.

    19.1. Tools and Frameworks for DeFi Development

    At Rapid Innovation, we understand that developing decentralized finance (DeFi) applications requires a variety of defi development tools and frameworks that facilitate smart contract creation, testing, and deployment. Our expertise in this domain allows us to guide clients in selecting and utilizing essential tools effectively:

    • Ethereum: The most popular blockchain for DeFi projects, offering a robust environment for smart contracts.
    • Solidity: The primary programming language for writing smart contracts on Ethereum, known for its ease of use and extensive documentation.
    • Truffle Suite: A development framework that provides tools for compiling, testing, and deploying smart contracts. It includes:  
      • Truffle: For smart contract development.
      • Ganache: A personal Ethereum blockchain for testing.
      • Drizzle: A front-end library for building user interfaces.
    • Hardhat: A development environment that allows developers to compile, deploy, test, and debug Ethereum software. It supports plugins and has a built-in local Ethereum network.
    • OpenZeppelin: A library of secure smart contracts that developers can use to build their applications. It includes pre-audited contracts for tokens, governance, and more.
    • Remix IDE: A web-based integrated development environment for writing, testing, and deploying smart contracts directly in the browser.
    • Chainlink: A decentralized oracle network that provides real-world data to smart contracts, essential for many DeFi applications.
    • The Graph: A decentralized protocol for indexing and querying blockchain data, making it easier to access and analyze on-chain information.

    By leveraging these tools, Rapid Innovation helps clients streamline their DeFi development processes, ensuring efficient and effective project execution.

    19.2. Creating New DeFi Protocols and Applications

    Creating new DeFi protocols and applications involves several key steps and considerations, and our team at Rapid Innovation is well-equipped to assist clients through each phase:

    • Identify a Problem: Start by identifying a specific financial problem or inefficiency in the traditional finance system that can be addressed through DeFi.
    • Research Existing Solutions: Analyze existing DeFi protocols to understand their strengths and weaknesses. This can help in designing a unique solution.
    • Design the Protocol: Outline the architecture of the protocol, including:  
      • Smart contract design
      • Tokenomics (token distribution, incentives, governance)
      • User interface and experience
    • Develop Smart Contracts: Write the smart contracts using Solidity or another suitable language. Ensure they are secure and efficient.
    • Testing: Rigorously test the smart contracts using frameworks like Truffle or Hardhat. Consider using testnets to simulate real-world conditions.
    • Audit: Conduct a security audit with a reputable firm to identify vulnerabilities and ensure the protocol is secure before launch.
    • Launch: Deploy the protocol on the mainnet and monitor its performance. Engage with the community for feedback and improvements.
    • Iterate and Improve: Continuously update the protocol based on user feedback and market changes. Consider adding new features or integrations with other DeFi projects.

    By partnering with Rapid Innovation, clients can expect a structured approach that maximizes their chances of success in the DeFi landscape, ultimately leading to greater ROI.

    19.3. Opportunities for Developers in the DeFi Space

    The DeFi space presents numerous opportunities for developers, driven by the rapid growth and innovation in the sector. At Rapid Innovation, we help our clients tap into these opportunities:

    • Smart Contract Development: There is a high demand for developers skilled in writing secure and efficient smart contracts. This includes creating new protocols, tokens, and decentralized applications (dApps).
    • Front-End Development: As DeFi applications require user-friendly interfaces, front-end developers can create engaging and intuitive user experiences.
    • Security Auditing: With the increasing number of hacks and exploits, security auditing has become a critical area. Developers with expertise in security can offer auditing services to DeFi projects.
    • Integration Services: Many DeFi projects require integration with existing protocols, oracles, and other services. Developers can specialize in building these integrations.
    • Community Management: Developers can engage with the community, providing support, gathering feedback, and fostering a loyal user base.
    • Research and Development: There is a need for ongoing research to innovate and improve DeFi protocols. Developers can contribute by exploring new financial models and technologies.
    • Education and Content Creation: As DeFi is still a relatively new field, there is a demand for educational content. Developers can create tutorials, courses, and documentation to help others learn.
    • Freelancing and Consulting: Many startups and established companies in the DeFi space seek freelance developers or consultants to help with specific projects or challenges.

    At Rapid Innovation, we are committed to empowering our clients to navigate the evolving DeFi landscape effectively. By leveraging our expertise, clients can expect to achieve their goals efficiently, leading to enhanced returns on their investments.

    If you're interested in the latest trends in DeFi. For those looking to develop DeFi applications, consider our Stellar Blockchain Development: DeFi Apps and DeFi Wallet Development Services | White Label DeFi Wallet.

    20. Environmental and Social Impact of DeFi

    Decentralized Finance (DeFi) has emerged as a revolutionary force in the financial sector, but it also brings significant environmental and social implications. Understanding these impacts is crucial for assessing the overall sustainability and inclusivity of DeFi systems.

    20.1. Energy Consumption and Sustainability in DeFi?

    • DeFi platforms often operate on blockchain networks that utilize proof-of-work (PoW) consensus mechanisms, which require substantial energy.
    • Bitcoin, a prominent example, consumes approximately 100 TWh annually, comparable to the energy usage of entire countries.
    • Ethereum, another major blockchain, has been transitioning to proof-of-stake (PoS) to reduce energy consumption significantly.
    • PoS systems are designed to be more energy-efficient, as they do not require extensive computational power for transaction validation.
    • The environmental impact of DeFi is not limited to energy consumption; it also includes electronic waste from mining hardware and the carbon footprint associated with data centers.
    • Many DeFi projects are exploring eco-friendly alternatives, such as layer-2 solutions and carbon offset initiatives, to mitigate their environmental impact.
    • The rise of green blockchain initiatives aims to promote sustainability within the DeFi space, encouraging projects to adopt eco-conscious practices.

    20.2. Financial Inclusion and DeFi?

    • DeFi has the potential to enhance financial inclusion by providing access to financial services for unbanked and underbanked populations.
    • Approximately 1.7 billion adults worldwide lack access to traditional banking services.
    • DeFi platforms enable users to engage in lending, borrowing, and trading without the need for intermediaries, reducing barriers to entry.
    • Users can access DeFi services through smartphones and the internet, making it easier for individuals in remote areas to participate in the global economy.
    • Smart contracts automate processes, reducing costs and increasing efficiency, which can benefit low-income users who may be priced out of traditional financial services.
    • However, challenges remain, including the need for digital literacy and access to technology, which can hinder the adoption of DeFi in some regions.
    • Regulatory concerns and the volatility of cryptocurrencies can also pose risks to users, potentially undermining the benefits of financial inclusion.
    • Education and awareness initiatives are essential to empower users and ensure they can navigate the DeFi landscape safely and effectively.

    At Rapid Innovation, we understand the complexities of DeFi and its environmental impact and social implications. Our expertise in AI and blockchain development allows us to guide clients in creating sustainable and inclusive DeFi solutions. By partnering with us, clients can expect to achieve greater ROI through innovative strategies that prioritize eco-friendly practices and enhance financial accessibility.

    We help clients navigate the DeFi landscape by providing tailored consulting services that address their unique challenges. Our team can assist in developing energy-efficient blockchain solutions, ensuring compliance with regulatory standards, and implementing educational initiatives that empower users.

    By choosing Rapid Innovation, clients can expect not only to enhance their operational efficiency but also to contribute positively to the environment and society. Together, we can drive the future of finance towards a more sustainable and inclusive model.

    20.3. Ethical Considerations in DeFi Development

    • Transparency:
    • DeFi projects should prioritize transparency in their operations and governance. Clear communication about protocols, risks, and financial implications is essential for user trust. At Rapid Innovation, we emphasize the importance of transparency in our defi development processes, ensuring that our clients can build trust with their users.
    • Security:  
    • Developers must implement robust security measures to protect user funds and data. Regular audits and vulnerability assessments can help mitigate risks associated with smart contracts. Our team at Rapid Innovation specializes in conducting thorough security audits, enabling our clients to safeguard their defi wallet development and enhance user confidence.
    • Accessibility:  
    • DeFi should be inclusive, allowing users from various backgrounds to participate. Efforts should be made to educate users about the technology and its implications. We assist our clients in creating user-friendly interfaces and educational resources, ensuring that their decentralized finance wallet development platforms are accessible to a wider audience.
    • User Responsibility:  
    • Users must be aware of their responsibilities in managing their assets. Providing educational resources can empower users to make informed decisions. Rapid Innovation offers consulting services that help our clients develop comprehensive educational materials, fostering a knowledgeable user base in defi app development.
    • Regulation:  
    • The evolving regulatory landscape poses challenges for DeFi developers. Engaging with regulators can help shape policies that protect users without stifling innovation. Our expertise in navigating regulatory frameworks allows us to guide clients in compliance, ensuring their decentralized finance development projects align with legal requirements.
    • Environmental Impact:  
    • The energy consumption of blockchain networks is a growing concern. Developers should consider eco-friendly alternatives and practices in their projects. Rapid Innovation is committed to promoting sustainable practices, helping clients explore energy-efficient solutions in their defi token development initiatives.
    • Fairness:  
    • DeFi platforms should strive for fairness in their protocols and governance. Avoiding practices that favor early investors or insiders can promote a more equitable ecosystem. We work with our clients to design fair governance models that encourage community participation and equitable distribution of resources in their defi staking platform development.

    21. Getting Started with DeFi

    • Understanding DeFi:  
    • DeFi, or decentralized finance, refers to financial services built on blockchain technology. It aims to eliminate intermediaries, allowing users to engage directly with financial products. Our team at Rapid Innovation can help clients understand the nuances of DeFi, enabling them to leverage its potential effectively through our defi development services.
    • Researching Platforms:  
    • Explore various DeFi platforms to find those that align with your financial goals. Look for user reviews, security audits, and community engagement to gauge reliability. We assist clients in conducting thorough market research, ensuring they choose the right decentralized exchange development services for their needs.
    • Identifying Use Cases:  
    • Determine what aspects of DeFi interest you, such as lending, borrowing, or trading. Understanding your objectives will help you choose the right platforms and services. Rapid Innovation provides tailored consulting to help clients identify and capitalize on the most relevant use cases in decentralized finance app development.
    • Risk Assessment:  
    • Be aware of the risks associated with DeFi, including smart contract vulnerabilities and market volatility. Diversifying your investments can help mitigate potential losses. Our risk assessment services equip clients with the knowledge to make informed decisions and manage their portfolios effectively in defi lending platform development.
    • Community Engagement:  
    • Join online forums and communities to learn from experienced users. Engaging with others can provide insights and support as you navigate the DeFi landscape. We encourage our clients to foster community engagement, enhancing their platforms' credibility and user loyalty in decentralized finance wallet development company.
    Getting Started with DeFi
    Getting Started with DeFi

    21.1. Setting Up a Wallet and Acquiring Cryptocurrencies

    • Choosing a Wallet:  
    • Select a wallet that suits your needs, such as a hardware wallet for security or a software wallet for convenience. Popular options include MetaMask, Ledger, and Trust Wallet. Rapid Innovation can guide clients in selecting the most appropriate wallet for their specific requirements, including crypto defi wallet development services.
    • Creating a Wallet:  
    • Follow the wallet provider's instructions to create your wallet. Ensure you securely store your recovery phrase, as it is crucial for accessing your funds. We provide best practices for wallet creation and management, ensuring our clients' assets are secure in their defi wallet development.
    • Acquiring Cryptocurrencies:  
    • Purchase cryptocurrencies through exchanges like Coinbase, Binance, or Kraken. You can also acquire crypto through peer-to-peer platforms or by participating in DeFi protocols. Our team assists clients in navigating the acquisition process, ensuring they make informed choices in decentralized exchange software development services.
    • Funding Your Wallet:
    •  
    • Transfer your purchased cryptocurrencies to your wallet address. Double-check the address to avoid sending funds to the wrong location. We emphasize the importance of accuracy in transactions, helping clients avoid costly mistakes in their defi dapp development.
    • Exploring DeFi Platforms:
    •  
    • Once your wallet is funded, explore DeFi platforms that interest you. Connect your wallet to these platforms to start engaging with various financial services. Rapid Innovation supports clients in identifying and integrating with the most suitable DeFi platforms for their decentralized finance wallet development services.
    • Security Best Practices:
    •  
    • Enable two-factor authentication (2FA) on your accounts for added security. Regularly update your wallet software and be cautious of phishing attempts. We provide ongoing security training and resources to ensure our clients remain vigilant against potential threats in their defi exchange development.

    By partnering with Rapid Innovation, clients can expect a comprehensive approach to DeFi development that not only enhances their operational efficiency but also maximizes their return on investment. Our expertise in AI and blockchain technology positions us as a valuable ally in navigating the complexities of the DeFi landscape, including defi yield farming development company and decentralized finance wallet development company.

    21.2. Navigating DeFi Platforms Safely?

    Navigating decentralized finance (DeFi) platforms requires a cautious approach to ensure the safety of your assets. Here are some key strategies to consider:

    • Research the Platform:  
      • Investigate the platform's reputation and history.
      • Look for audits by reputable firms to ensure smart contract security.
      • Check community feedback on forums like Reddit or Twitter.
    • Use Trusted Wallets:  
      • Opt for well-known wallets that support DeFi, such as MetaMask or Trust Wallet.
      • Enable two-factor authentication (2FA) where possible.
    • Be Aware of Scams:  
      • Watch out for phishing attempts and fake websites.
      • Always double-check URLs before entering sensitive information.
    • Start Small:  
      • Begin with a small investment to test the platform.
      • Gradually increase your investment as you become more comfortable.
    • Understand Smart Contracts:  
      • Familiarize yourself with how smart contracts work.
      • Be cautious of platforms with complex or unclear contract terms.
    • Stay Informed About Risks:  
      • Be aware of risks such as impermanent loss, liquidity risks, and market volatility.
      • Follow updates from reliable sources to stay informed about potential vulnerabilities.
    • Use Decentralized Insurance:  
      • Consider using platforms that offer insurance for your DeFi investments.
      • This can provide an extra layer of protection against unforeseen losses.

    21.3. Resources for Learning and Staying Updated?

    Staying informed about DeFi is crucial for making educated decisions. Here are some valuable resources:

    • Online Courses:  
      • Platforms like Coursera and Udemy offer courses on blockchain and DeFi.
      • These courses can provide foundational knowledge and advanced insights.
    • Podcasts and YouTube Channels:  
      • Follow podcasts like "Unchained" and "The DeFi Podcast" for expert interviews and discussions.
      • YouTube channels such as "Finematics" and "The Defiant" provide visual explanations of complex topics.
    • News Websites and Blogs:  
      • Websites like CoinDesk and Decrypt offer up-to-date news on DeFi developments.
      • Blogs from industry leaders can provide in-depth analysis and opinions.
    • Social Media and Forums:  
      • Engage with communities on Twitter, Reddit, and Discord to share knowledge and experiences.
      • Follow influential figures in the DeFi space for insights and trends.
    • Research Reports:  
      • Look for reports from firms like Messari and Glassnode that analyze market trends and data.
      • These reports can provide valuable statistics and forecasts.
    • Webinars and Conferences:  
      • Attend virtual events and conferences to learn from experts and network with peers.
      • These events often cover the latest innovations and regulatory changes in DeFi.

    22. Conclusion: The Transformative Potential of Decentralized Finance

    Decentralized finance (DeFi) has the potential to revolutionize the financial landscape by offering a more inclusive and efficient alternative to traditional finance. Here are some transformative aspects of DeFi:

    • Accessibility:  
      • DeFi platforms are open to anyone with an internet connection, removing barriers to entry.
      • This inclusivity can empower unbanked populations and promote financial literacy.
    • Transparency:  
      • Transactions on DeFi platforms are recorded on public blockchains, enhancing accountability.
      • Users can verify the integrity of the system without relying on intermediaries.
    • Lower Costs:  
      • DeFi eliminates many traditional fees associated with banking and financial services.
      • Users can save money on transactions, lending, and borrowing.
    • Innovation:  
      • DeFi encourages the development of new financial products and services.
      • This innovation can lead to more efficient markets and better user experiences.
    • Programmability:  
      • Smart contracts enable automated processes, reducing the need for manual intervention.
      • This programmability can streamline operations and enhance security.
    • Global Reach:  
      • DeFi platforms can operate across borders, facilitating international transactions.
      • This global reach can enhance trade and investment opportunities.
    • Community Governance:  
      • Many DeFi projects incorporate decentralized governance models, allowing users to participate in decision-making.
      • This can lead to more democratic and user-centric financial systems.

    As DeFi continues to evolve, its transformative potential could reshape the future of finance, making it more accessible, efficient, and equitable for all.

    At Rapid Innovation, we understand the complexities of navigating DeFi platforms and the importance of making informed decisions regarding decentralized finance safety. Our expertise in AI and blockchain development allows us to provide tailored solutions that help clients maximize their ROI while minimizing risks. By partnering with us, you can expect enhanced security, innovative strategies, and a commitment to helping you achieve your financial goals efficiently and effectively. Let us guide you through the DeFi landscape and unlock the full potential of your investments.

    Contact Us

    Concerned about future-proofing your business, or want to get ahead of the competition? Reach out to us for plentiful insights on digital innovation and developing low-risk solutions.

    Thank you! Your submission has been received!
    Oops! Something went wrong while submitting the form.
    form image

    Get updates about blockchain, technologies and our company

    Thank you! Your submission has been received!
    Oops! Something went wrong while submitting the form.

    We will process the personal data you provide in accordance with our Privacy policy. You can unsubscribe or change your preferences at any time by clicking the link in any email.

    Our Latest Blogs

    AI Agents in Manufacturing 2024 Ultimate Guide Boost Efficiency and Innovation

    AI agent for manufacturing: Applications, Use cases & Benefits

    link arrow

    Artificial Intelligence

    Manufacturing

    IoT

    Blockchain

    Base Blockchain 2024: The Ultimate Guide to Layer-2 Solutions

    Base Blockchain Development Guide for Business and Developers

    link arrow

    Blockchain

    Web3

    Gaming & Entertainment

    FinTech

    Show More