Complete Guide to Aptos Blockchain Development

Complete Guide to Aptos Blockchain Development
Author’s Bio
Jesse photo
Jesse Anglen
Co-Founder & CEO
Linkedin Icon

We're deeply committed to leveraging blockchain, AI, and Web3 technologies to drive revolutionary changes in key sectors. Our mission is to enhance industries that impact every aspect of life, staying at the forefront of technological advancements to transform our world into a better place.

email icon
Looking for Expert
Thank you! Your submission has been received!
Oops! Something went wrong while submitting the form.

Looking For Expert

Table Of Contents

    Tags

    Blockchain Technology

    Blockchain Consulting

    Blockchain Innovation

    AI & Blockchain Innovation

    Artificial Intelligence

    Machine Learning

    AI/ML

    Logistics & Transportation

    Blockchain Developement

    Digital Logistics

    Category

    Blockchain

    Artificial Intelligence

    AIML

    IoT

    1. Introduction to Aptos Blockchain Development

    Aptos blockchain development is a next-generation blockchain platform designed to enhance scalability, security, and usability. It aims to address the limitations of existing blockchain technologies while providing a robust environment for developers to build decentralized applications (dApps). With its unique architecture and innovative features, Aptos is gaining attention in the recent project developed on blockchain.

    1.1. What is Aptos Blockchain and Why Should You Care?

    Aptos is a Layer 1 blockchain that focuses on delivering high throughput and low latency. It was developed by former Meta (Facebook) engineers who worked on the Diem project, bringing their expertise in building scalable systems to the blockchain space.

    • High Performance: Aptos can process thousands of transactions per second, making it suitable for applications requiring fast transaction speeds.
    • User-Centric Design: The platform emphasizes ease of use, aiming to provide a seamless experience for both developers and end-users.
    • Interoperability: Aptos supports cross-chain interactions, allowing it to communicate with other blockchains and expand its ecosystem.
    • Security: The blockchain employs advanced cryptographic techniques to ensure the integrity and security of transactions.

    Understanding Aptos blockchain development is crucial for developers and businesses looking to leverage blockchain technology for various applications, from finance to gaming. At Rapid Innovation, we specialize in guiding clients on blockchain development into their business models, ensuring they can capitalize on its capabilities to achieve greater ROI.

    1.2. Key Features and Innovations in Aptos Blockchain

    Aptos introduces several key features and innovations that set it apart from other blockchain platforms:

    • Move Programming Language: Developed specifically for Aptos, Move is a resource-oriented programming language that enhances security and efficiency. It allows developers to create smart contracts with fewer vulnerabilities, reducing the risk of exploits.
    • Parallel Execution: Aptos utilizes a unique parallel execution engine that enables multiple transactions to be processed simultaneously. This significantly increases throughput and reduces bottlenecks, making the network more efficient.
    • On-Chain Governance: The platform incorporates a decentralized governance model, allowing stakeholders to participate in decision-making processes. This ensures that the community has a voice in the evolution of the network.
    • Modular Architecture: Aptos features a modular design that separates different components of the blockchain, such as consensus and execution. This flexibility allows for easier upgrades and improvements without disrupting the entire network.
    • Robust Ecosystem: Aptos is building a diverse ecosystem of dApps, tools, and services, attracting developers and users alike. The platform supports various use cases, including DeFi, NFTs, and gaming, fostering innovation.

    These features position Aptos blockchain development as a promising platform for developers and businesses looking to harness the power of blockchain technology. Rapid Innovation is here to assist you in navigating this landscape, ensuring that your projects leverage Aptos's strengths to maximize efficiency and return on investment.

    Refer to the image for a visual representation of the Aptos Blockchain features and innovations:

    aptos<em>blockchain</em>diagram

    1.3. How Does Aptos Blockchain Differ from Other Layer-1 Solutions?

    Aptos Blockchain solutions stand out among Layer-1 solutions due to several unique features and innovations:

    • Parallel Execution: Aptos employs a parallel execution engine called Block-STM, which allows multiple transactions to be processed simultaneously. This significantly increases throughput and reduces latency compared to traditional blockchains that process transactions sequentially.
    • Move Programming Language: Aptos uses the Move programming language, designed specifically for secure and efficient smart contract development. Move enhances safety by enabling resource-oriented programming, which helps prevent common vulnerabilities found in other languages.
    • Dynamic Upgradability: Aptos supports dynamic upgrades, allowing developers to modify smart contracts and protocols without requiring a hard fork. This flexibility is crucial for adapting to changing business needs and improving system performance.
    • High Throughput and Low Latency: Aptos aims to achieve thousands of transactions per second (TPS) with low confirmation times, making it suitable for high-demand applications. This performance is achieved through its unique consensus mechanism and architecture.
    • User-Centric Design: The platform emphasizes user experience, providing tools and features that simplify the development process and enhance usability for end-users.

    At Rapid Innovation, we leverage the unique capabilities of Aptos blockchain solutions to help our clients achieve their business goals efficiently and effectively. By integrating Aptos's advanced features into our development and consulting solutions, we enable enterprises to maximize their return on investment (ROI) while ensuring robust security and scalability in their blockchain initiatives.

    1.4. Why Enterprises Should Choose Aptos for Blockchain Solutions?

    Why Enterprises Should Choose Aptos for Blockchain Solutions?

    Enterprises looking to implement Aptos blockchain solutions can benefit significantly from choosing Aptos:

    • Scalability: Aptos is designed to handle high transaction volumes, making it ideal for enterprises that require a scalable solution to accommodate growth and increased demand.
    • Security: The Move programming language and Aptos's architecture prioritize security, reducing the risk of vulnerabilities and ensuring that enterprise applications are robust against attacks.
    • Cost Efficiency: With its high throughput and low latency, Aptos can reduce operational costs associated with transaction processing, making it a financially viable option for enterprises.
    • Interoperability: Aptos is built to facilitate interoperability with other blockchains and systems, allowing enterprises to integrate their existing infrastructure with new blockchain solutions seamlessly.
    • Developer-Friendly Environment: Aptos provides comprehensive documentation, tools, and support for developers, enabling faster and more efficient development cycles. This can lead to quicker time-to-market for enterprise applications.
    • Community and Ecosystem: Aptos has a growing community and ecosystem, providing enterprises with access to a network of developers, partners, and resources that can enhance their blockchain initiatives.

    2. Understanding the Core Architecture of Aptos Blockchain

    The core architecture of Aptos Blockchain is designed to optimize performance, security, and usability:

    • Modular Design: Aptos employs a modular architecture that separates different components of the blockchain, such as consensus, execution, and storage. This modularity allows for easier upgrades and maintenance.
    • Consensus Mechanism: Aptos utilizes a unique consensus mechanism that combines aspects of Byzantine Fault Tolerance (BFT) and Proof of Stake (PoS). This hybrid approach enhances security while maintaining high throughput.
    • State Machine: The Aptos blockchain operates as a state machine, where the current state of the blockchain is updated based on the execution of transactions. This model allows for efficient state management and quick transaction finality.
    • Storage Layer: Aptos features a highly optimized storage layer that supports efficient data retrieval and storage. This layer is designed to handle large volumes of data while ensuring quick access for transaction processing.
    • Transaction Model: The transaction model in Aptos is designed to support complex operations and interactions between smart contracts. This flexibility allows developers to create sophisticated decentralized applications (dApps).
    • Security Features: Aptos incorporates various security features, including cryptographic techniques and formal verification methods, to ensure the integrity and safety of transactions and smart contracts.
    • Developer Tools: Aptos provides a suite of developer tools, including SDKs and APIs, to facilitate the development of applications on its platform. These tools are designed to streamline the development process and enhance productivity.

    At Rapid Innovation, we leverage the unique capabilities of Aptos blockchain solutions to help our clients achieve their business goals efficiently and effectively. By integrating Aptos's advanced features into our development and consulting solutions, we enable enterprises to maximize their return on investment (ROI) while ensuring robust security and scalability in their blockchain initiatives.

    Refer to the image for a visual representation of how Aptos Blockchain differentiates itself from other Layer-1 solutions:

    aptos_blockchain

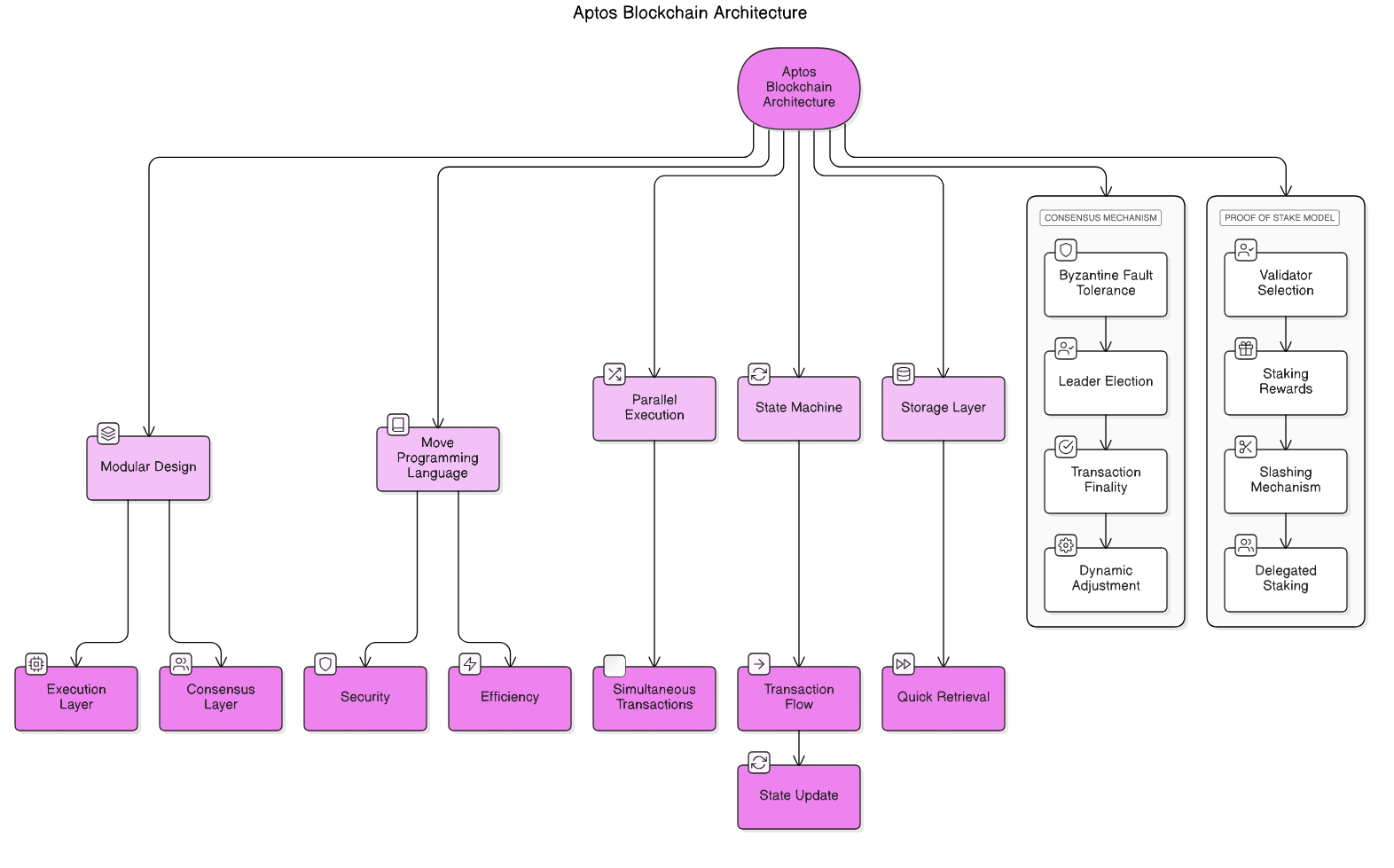
    2.1. Aptos Blockchain Architecture: Key Components Explained

    Aptos blockchain architecture is designed to provide a scalable and efficient blockchain solution. Its architecture consists of several key components that work together to enhance performance and security, aligning perfectly with Rapid Innovation's commitment to delivering cutting-edge blockchain solutions that drive business success.

    • Modular Design: Aptos employs a modular architecture, allowing for flexibility and easier upgrades. This design separates the execution layer from the consensus layer, enabling independent improvements. Rapid Innovation leverages this modularity to customize solutions that meet specific client needs, ensuring that businesses can adapt to changing market conditions without significant downtime.
    • Move Programming Language: Aptos utilizes the Move programming language, which is designed for secure and efficient smart contract development. Move emphasizes resource management and safety, reducing vulnerabilities in smart contracts. Rapid Innovation's expertise in Move allows us to develop robust smart contracts that minimize risks and enhance operational efficiency for our clients.
    • Parallel Execution: The architecture supports parallel transaction execution, which significantly increases throughput. By processing multiple transactions simultaneously, Aptos can handle a higher volume of transactions without compromising speed. Rapid Innovation harnesses this capability to optimize transaction processing for clients, resulting in faster service delivery and improved customer satisfaction.
    • State Machine: Aptos operates on a state machine model, where the current state of the blockchain is updated based on transactions. This model ensures consistency and reliability in transaction processing. Rapid Innovation utilizes this feature to build reliable applications that maintain data integrity, crucial for industries such as finance and supply chain.
    • Storage Layer: The storage layer in Aptos is optimized for performance, allowing for quick data retrieval and storage. This is crucial for maintaining high transaction speeds and overall efficiency. Rapid Innovation's solutions capitalize on this optimized storage to ensure that clients can access and manage their data seamlessly, enhancing their operational capabilities. For a comprehensive comparison of Aptos and Sui blockchain, visit our site link.

    2.2. How the Aptos Consensus Mechanism Works?

    How the Aptos Consensus Mechanism Works?

    The consensus mechanism is vital for maintaining the integrity and security of the blockchain. Aptos employs a unique consensus model that enhances performance and reliability, which Rapid Innovation integrates into its blockchain solutions to ensure robust security and efficiency for clients.

    • Byzantine Fault Tolerance (BFT): Aptos uses a BFT consensus algorithm, which allows the network to reach agreement even if some nodes fail or act maliciously. This ensures that the system remains operational and secure. Rapid Innovation implements BFT in our blockchain solutions to provide clients with a resilient infrastructure that withstands potential threats.
    • Leader Election: In Aptos, a leader is elected to propose new blocks. This leader is responsible for gathering transactions and creating a block to be added to the blockchain. The election process is designed to be efficient and fair. Rapid Innovation leverages this mechanism to ensure that our clients' transactions are processed swiftly and equitably.
    • Transaction Finality: Aptos achieves fast transaction finality, meaning once a transaction is confirmed, it cannot be reversed. This is crucial for applications requiring high reliability, such as financial transactions. Rapid Innovation emphasizes this feature in our solutions, providing clients with the assurance that their transactions are secure and irreversible.
    • Dynamic Adjustment: The consensus mechanism can dynamically adjust to network conditions, optimizing performance based on current load and node availability. This adaptability helps maintain efficiency during peak times. Rapid Innovation utilizes this dynamic capability to ensure that our clients' applications remain responsive and efficient, even during high-demand periods.

    2.3. Aptos' Unique Proof of Stake Model

    Aptos implements a distinctive Proof of Stake (PoS) model that enhances security and decentralization while promoting network participation. Rapid Innovation's expertise in PoS allows us to guide clients in leveraging this model for their blockchain initiatives.

    • Validator Selection: In Aptos, validators are selected based on the amount of stake they hold. This encourages users to invest in the network, as higher stakes increase the chances of being chosen to validate transactions. Rapid Innovation helps clients understand and navigate the validator selection process, maximizing their participation and potential rewards.
    • Staking Rewards: Validators earn rewards for their participation in the network, incentivizing them to maintain honest behavior. This reward system helps secure the network and encourages active participation. Rapid Innovation advises clients on effective staking strategies to enhance their returns and strengthen network security.
    • Slashing Mechanism: Aptos incorporates a slashing mechanism to penalize malicious or negligent behavior by validators. If a validator acts dishonestly or fails to perform their duties, they risk losing a portion of their staked assets. Rapid Innovation educates clients on the importance of maintaining good validator practices to protect their investments.
    • Delegated Staking: Users can delegate their stake to validators, allowing those who may not have the technical expertise to participate in the network. This feature promotes inclusivity and decentralization. Rapid Innovation assists clients in understanding delegated staking options, enabling broader participation in the network.
    • Network Security: The PoS model enhances network security by making it economically disadvantageous for validators to act maliciously. The financial stakes involved create a strong incentive for honest behavior. Rapid Innovation emphasizes the importance of this security model in our blockchain solutions, ensuring that clients can operate in a secure and trustworthy environment.

    Refer to the image for a visual representation of the Aptos Blockchain Architecture and its key components.

    aptos<em>blockchain</em>architecture

    2.4. Exploring the Scalability and Security of Aptos Blockchain

    • Scalability refers to the ability of a blockchain to handle an increasing amount of transactions without compromising performance. Aptos employs a unique architecture that enhances scalability through:  
      • Parallel execution of transactions, allowing multiple transactions to be processed simultaneously.
      • A modular design that separates consensus and execution, which helps in optimizing performance.
      • The use of a block-structured approach that enables efficient data storage and retrieval.
    • Security is crucial for any blockchain, and Aptos addresses this through:  
      • A robust consensus mechanism that ensures transaction validity and prevents double-spending.
      • Advanced cryptographic techniques to secure user data and transactions.
      • Regular audits and updates to the protocol to address vulnerabilities and enhance security measures.
    • The combination of scalability and security in Aptos allows for:  
      • High throughput, enabling the network to support a large number of users and applications.
      • Reduced latency, ensuring faster transaction confirmations.
      • Increased trust among users, as security measures protect against fraud and attacks.

    At Rapid Innovation, we leverage the scalability and security features of the Aptos blockchain to help our clients develop robust applications that can handle high transaction volumes while ensuring data integrity and user trust. By integrating these capabilities into your business solutions, we can help you achieve greater ROI through enhanced operational efficiency and reduced risk. For more information on our services, visit our Aptos development company in the USA.

    3. The Move Programming Language: Foundation for Aptos Development

    • Move is a programming language specifically designed for the Aptos blockchain, focusing on safety and flexibility. It is built to facilitate the creation of secure smart contracts and decentralized applications (dApps). Key features of Move include:  
      • Resource-oriented programming, which allows developers to define and manage digital assets securely.
      • Strong static typing, reducing the likelihood of runtime errors and enhancing code reliability.
      • A focus on formal verification, enabling developers to mathematically prove the correctness of their code.
    • Move's design philosophy emphasizes:  
      • Safety: Protecting user assets and ensuring that smart contracts behave as intended.
      • Flexibility: Allowing developers to create complex applications without sacrificing security.
      • Efficiency: Optimizing resource usage to ensure that applications run smoothly on the Aptos blockchain.

    3.1. What is Move and Why is it Essential for Aptos Blockchain Development?

    • Move is a programming language that serves as the backbone of Aptos blockchain development. It was created to address the limitations of existing programming languages in the context of blockchain technology. The importance of Move in Aptos development includes:  
      • Enhanced security features that help prevent common vulnerabilities found in smart contracts.
      • The ability to create and manage digital assets with a focus on ownership and transferability.
      • Support for composability, allowing developers to build on existing protocols and applications seamlessly.
    • Move's role in the Aptos ecosystem is critical because:  
      • It enables developers to write more secure and efficient code, reducing the risk of exploits.
      • The language's design encourages best practices in coding, leading to higher quality applications.
      • It fosters a developer-friendly environment, attracting more talent to the Aptos platform.

    At Rapid Innovation, we harness the power of the Move programming language to develop secure and efficient applications tailored to your business needs. By utilizing Move's advanced features, we ensure that your projects are built on a solid foundation, ultimately driving better performance and higher returns on investment.

    • Overall, Move is essential for ensuring that Aptos blockchain development can support a wide range of applications while maintaining high standards of security and performance.

    Refer to the image for a visual representation of the scalability and security features of the Aptos blockchain:

    aptos<em>scalability</em>security

    3.2. Key Benefits of Using Move for Smart Contract Development

    Key Benefits of Using Move for Smart Contract Development
    • Safety and Security: Move is designed with a focus on safety, reducing the risk of vulnerabilities in smart contracts. Its type system helps catch errors at compile time, minimizing runtime failures. This is particularly beneficial for Rapid Innovation's clients, as it ensures that their smart contract development is robust and reliable, ultimately leading to a higher return on investment (ROI).
    • Resource-Oriented Programming: Move treats assets as first-class citizens, allowing developers to define and manage resources directly. This approach ensures that resources cannot be duplicated or lost, enhancing the integrity of transactions. By utilizing Move, Rapid Innovation can help clients maintain the integrity of their digital assets, which is crucial for building trust with users and stakeholders in smart contract development services.
    • Modularity and Reusability: Move promotes modularity, enabling developers to create reusable components. This leads to faster development cycles and easier maintenance of smart contracts. Rapid Innovation leverages this feature to deliver solutions more efficiently, allowing clients to adapt quickly to market changes and reduce development costs in smart contract development companies.
    • Formal Verification: Move supports formal verification, allowing developers to mathematically prove the correctness of their smart contracts. This feature is crucial for applications that require high assurance levels. Rapid Innovation can assist clients in implementing formal verification processes, ensuring that their smart contracts meet regulatory standards and reducing the risk of costly errors in blockchain smart contract development.
    • Interoperability: Move is designed to work seamlessly with various blockchain platforms, facilitating cross-chain interactions and enhancing the overall ecosystem. Rapid Innovation's expertise in blockchain integration allows clients to maximize their investments by connecting with multiple platforms and expanding their reach in developing smart contracts.

    3.3. How Move Simplifies Blockchain Programming for Enterprises

    • Intuitive Syntax: Move's syntax is designed to be user-friendly, making it easier for developers to learn and adopt. This lowers the barrier to entry for enterprises looking to implement blockchain solutions. Rapid Innovation can provide training and support to help clients quickly onboard their teams, accelerating time-to-market for new applications in smart contract development.
    • Built-in Safety Features: Move includes built-in safety features that help prevent common programming errors. This reduces the need for extensive testing and debugging, streamlining the development process. By utilizing Move, Rapid Innovation can help clients save time and resources, ultimately enhancing their operational efficiency in creating smart contracts.
    • Rich Standard Library: Move comes with a comprehensive standard library that provides pre-built functions and modules. This allows developers to leverage existing code, speeding up the development of complex applications. Rapid Innovation can utilize these resources to deliver tailored solutions that meet specific client needs while minimizing development time in solidity development.
    • Clear Resource Management: Move's resource-oriented approach simplifies the management of digital assets. Enterprises can easily track and control their assets, ensuring compliance and reducing the risk of loss. Rapid Innovation's expertise in resource management can help clients implement effective strategies for asset tracking and compliance, further enhancing their ROI in blockchain smart contracts development services.
    • Enhanced Collaboration: Move's modular design encourages collaboration among developers. Teams can work on different components simultaneously, improving productivity and accelerating project timelines. Rapid Innovation fosters a collaborative environment, ensuring that client projects benefit from diverse expertise and faster delivery in smart contract consulting.

    4. Benefits of Building on Aptos Blockchain for Businesses

    Benefits of Building on Aptos Blockchain for Businesses
    • High Throughput and Scalability: Aptos is designed to handle a high volume of transactions per second, making it suitable for businesses that require scalability. This ensures that applications can grow without performance bottlenecks. Rapid Innovation can help clients design scalable solutions that accommodate future growth, maximizing their investment in smart contract development companies.
    • Low Latency: The Aptos blockchain offers low latency in transaction processing, which is critical for real-time applications. This feature enhances user experience and supports time-sensitive operations. Rapid Innovation can leverage this capability to develop applications that meet the demands of fast-paced industries in blockchain smart contract development.
    • Robust Security Features: Aptos incorporates advanced security measures, including a secure consensus mechanism and regular audits. This helps protect businesses from potential threats and vulnerabilities. Rapid Innovation's focus on security ensures that client applications are safeguarded against risks, enhancing trust and reliability in smart contract development services.
    • Developer-Friendly Environment: Aptos provides a rich set of tools and documentation for developers. This support accelerates the development process and encourages innovation within the ecosystem. Rapid Innovation can utilize these resources to empower clients' development teams, fostering a culture of innovation in blockchain solidity.
    • Interoperability with Other Blockchains: Aptos is designed to facilitate interoperability with other blockchain networks. This allows businesses to leverage existing assets and applications, enhancing their operational flexibility. Rapid Innovation's expertise in cross-chain solutions enables clients to maximize their blockchain investments and expand their operational capabilities in defi smart contract development.
    • Community and Ecosystem Support: Building on Aptos gives businesses access to a growing community of developers and users. This ecosystem fosters collaboration, knowledge sharing, and potential partnerships, driving further growth and innovation. Rapid Innovation can connect clients with this vibrant community, opening doors to new opportunities and collaborations in smart contract developer networks.

    4.1. Scalability and High-Throughput Benefits for Enterprise Solutions

    • Scalability is crucial for enterprises as they often deal with large volumes of transactions and data.
    • Aptos Blockchain is designed to handle thousands of transactions per second (TPS), making it suitable for high-demand applications.
    • The architecture of Aptos allows for parallel execution of transactions, which significantly increases throughput.
    • This high throughput ensures that enterprises can scale their operations without facing bottlenecks.
    • The ability to scale horizontally means that as demand grows, additional resources can be added seamlessly.
    • Enterprises can benefit from reduced latency, leading to faster processing times and improved user experiences.
    • The scalability of Aptos supports various use cases, including supply chain management, financial services, and digital identity verification.
    • With its robust infrastructure, Aptos can accommodate the growing needs of enterprises without compromising performance. At Rapid Innovation, we leverage the scalability of Aptos Blockchain to help our clients optimize their operations, ensuring they can meet increasing demands while maintaining efficiency.

    4.2. Aptos Blockchain’s Cost-Effectiveness and Lower Transaction Fees

    • Cost-effectiveness is a significant factor for enterprises when choosing a blockchain solution.
    • Aptos Blockchain offers lower transaction fees compared to many traditional financial systems and other blockchain platforms.
    • The efficient design of Aptos reduces the computational resources required for transactions, leading to lower costs.
    • Enterprises can save on operational expenses, making it more feasible to adopt blockchain technology.
    • Lower fees encourage more frequent transactions, which can enhance business operations and customer engagement.
    • The transparent fee structure of Aptos allows enterprises to predict costs accurately, aiding in budgeting and financial planning.
    • By minimizing transaction costs, Aptos enables small and medium-sized enterprises to leverage blockchain technology without financial strain.
    • Overall, the cost-effectiveness of Aptos can lead to increased profitability and a competitive edge in the market. Rapid Innovation assists clients in navigating these cost benefits, ensuring they maximize their return on investment through strategic implementation of Aptos Blockchain.

    4.3. Enhanced Security Features of Aptos Blockchain for Enterprises

    • Security is a top priority for enterprises, especially when handling sensitive data and financial transactions.
    • Aptos Blockchain incorporates advanced cryptographic techniques to ensure data integrity and confidentiality.
    • The platform employs a unique consensus mechanism that enhances security while maintaining high throughput.
    • Smart contracts on Aptos are designed with security in mind, reducing vulnerabilities and potential exploits.
    • Regular audits and updates to the protocol help to identify and mitigate security risks proactively.
    • The decentralized nature of Aptos reduces the risk of single points of failure, making it more resilient against attacks.
    • Enterprises can implement permissioned access controls, ensuring that only authorized users can interact with sensitive data.
    • Enhanced security features foster trust among users and stakeholders, which is essential for enterprise adoption of blockchain technology. At Rapid Innovation, we prioritize security in our blockchain solutions, ensuring that our clients can operate confidently in a secure environment.

    4.4. Why Aptos is Ideal for DeFi, Gaming, and NFT Applications?

    Aptos is emerging as a leading blockchain platform, particularly suited for decentralized finance (DeFi), gaming, and non-fungible token (NFT) applications. Its architecture and features provide several advantages:

    • High Throughput: Aptos can process thousands of transactions per second, making it ideal for applications that require quick and efficient transaction handling, such as DeFi platforms and gaming environments.
    • Low Latency: The platform's design minimizes transaction confirmation times, which is crucial for real-time gaming experiences and fast-paced trading in DeFi.
    • Scalability: Aptos employs a unique sharding mechanism that allows it to scale horizontally. This means it can handle increased loads without compromising performance, which is essential for growing gaming communities and DeFi users.
    • Security: With a focus on safety and reliability, Aptos incorporates advanced cryptographic techniques and formal verification methods to ensure that smart contracts are secure and free from vulnerabilities.
    • Developer-Friendly: Aptos provides a robust development environment with comprehensive documentation and tools, making it easier for developers to create and deploy applications in the DeFi, gaming, and NFT spaces.
    • Interoperability: The platform supports cross-chain interactions, allowing DeFi applications to integrate with other blockchains and expand their user base.
    • Community and Ecosystem: Aptos has a growing ecosystem of partners and developers, fostering innovation and collaboration in the DeFi, gaming, and NFT sectors.

    At Rapid Innovation, we specialize in guiding businesses through the integration of blockchain technologies like Aptos blockchain for DeFi and gaming, ensuring that your organization can achieve its goals efficiently and effectively while maximizing ROI. Our expertise in both AI and blockchain allows us to tailor solutions that meet your unique needs, driving innovation and growth in your enterprise. For more information on our services, visit our business roadmap for custom blockchain development.

    4.5. Integrating Aptos Blockchain with Existing Business Systems?

    Integrating the Aptos blockchain into existing business systems can enhance operational efficiency and transparency. Here are key considerations for successful integration:

    • Assessment of Current Systems: Evaluate existing business processes and identify areas where blockchain can add value, such as supply chain management, payment processing, or customer engagement.
    • Define Use Cases: Clearly outline the specific use cases for blockchain integration, focusing on how Aptos can solve existing challenges or improve processes.
    • API Development: Utilize Aptos APIs to facilitate communication between the blockchain and existing systems. This allows for seamless data exchange and transaction processing.
    • Data Migration: Plan for the migration of relevant data to the Aptos blockchain. Ensure data integrity and security during this process.
    • Smart Contract Development: Create smart contracts tailored to business needs. These contracts can automate processes, enforce agreements, and enhance trust among stakeholders.
    • Testing and Validation: Conduct thorough testing of the integrated system to identify and resolve any issues before full deployment. This includes performance testing and security audits.
    • Training and Support: Provide training for staff on how to use the new system effectively. Ongoing support is crucial for addressing any challenges that arise post-integration.
    • Monitoring and Optimization: After integration, continuously monitor the system's performance and make necessary adjustments to optimize efficiency and user experience.

    4.6. Step-by-Step Guide to Adopting Aptos Blockchain for Enterprise?

    Adopting the Aptos blockchain for enterprise applications involves a structured approach. Here’s a step-by-step guide:

    • Step 1: Identify Objectives
      Define the goals for adopting blockchain technology and consider how Aptos can address specific business challenges.
    • Step 2: Conduct Feasibility Study
      Analyze the technical and economic feasibility of implementing Aptos. Assess the potential return on investment (ROI) and resource requirements.
    • Step 3: Assemble a Team
      Form a cross-functional team that includes IT, operations, and business stakeholders. Ensure team members have a clear understanding of blockchain technology.
    • Step 4: Develop a Roadmap
      Create a detailed implementation roadmap outlining timelines, milestones, and deliverables. Include phases for development, testing, and deployment.
    • Step 5: Build a Prototype
      Develop a proof of concept (PoC) to validate the use case and demonstrate the capabilities of Aptos. Gather feedback from stakeholders to refine the approach.
    • Step 6: Smart Contract Development
      Design and develop smart contracts that align with business processes. Ensure contracts are thoroughly tested for functionality and security.
    • Step 7: Integration with Existing Systems
      Integrate Aptos with current business systems using APIs and middleware. Ensure data flows seamlessly between systems.
    • Step 8: User Training and Change Management
      Train employees on the new system and processes. Implement change management strategies to facilitate adoption.
    • Step 9: Launch and Monitor
      Deploy the Aptos-based solution and monitor its performance. Collect user feedback and make necessary adjustments.
    • Step 10: Continuous Improvement
      Regularly review the system for enhancements and updates. Stay informed about Aptos developments and community innovations to leverage new features.

    5. Getting Started with Aptos Blockchain Development

    Aptos is a new blockchain platform designed to provide a secure and scalable environment for decentralized applications (dApps). As a developer, getting started with Aptos blockchain development involves setting up your development environment and familiarizing yourself with the tools and frameworks available. Rapid Innovation can assist you in this process, ensuring that you leverage the full potential of Aptos to achieve your business goals efficiently.

    5.1. How to Set Up Your Aptos Development Environment?

    Setting up your Aptos development environment is crucial for building and deploying applications on the Aptos blockchain. Here are the steps to get started:

    • Install Rust: Aptos is built using the Rust programming language. You can install Rust by visiting the official Rust website and following the installation instructions. Use the command:

    language="language-bash"curl --proto '=https' --tlsv1.2 -sSf https://sh.rustup.rs | sh

    • Install Aptos CLI: The Aptos Command Line Interface (CLI) is essential for interacting with the Aptos blockchain. You can install it using the following command:

    language="language-bash"cargo install aptos

    • Set Up a Local Node: To test your applications, you can run a local Aptos node. Clone the Aptos repository from GitHub and follow the instructions in the README file to set up your local node.
    • Create a New Aptos Project: Use the Aptos CLI to create a new project. This can be done with the command:

    language="language-bash"aptos init <project-name>

    • Configure Your Environment: Set up your environment variables and configuration files to connect to your local node. This includes specifying the network and account details.
    • Install Dependencies: If your project requires additional libraries or dependencies, make sure to add them to your Cargo.toml file.
    • Run Your Node: Start your local Aptos node to begin testing your applications. Use the command:

    language="language-bash"aptos run

    At Rapid Innovation, we can guide you through each of these steps, ensuring that your development environment is optimized for performance and security, ultimately leading to a greater return on investment (ROI) for your projects.

    5.2. Key Tools and Frameworks for Aptos Developers

    Aptos provides a variety of tools and frameworks that can enhance your development experience. Here are some key tools to consider:

    • Aptos Framework: This is the core framework for building dApps on the Aptos blockchain. It provides libraries and modules that simplify the development process.
    • Move Language: Aptos uses the Move programming language for smart contracts. Move is designed for safety and flexibility, making it easier to write secure code.
    • Aptos SDK: The Aptos Software Development Kit (SDK) allows developers to interact with the Aptos blockchain programmatically. It provides APIs for sending transactions, querying data, and managing accounts.
    • Aptos Explorer: This is a web-based tool that allows developers to explore the Aptos blockchain. You can view transactions, blocks, and account details, which is useful for debugging and monitoring.
    • Testing Frameworks: Aptos supports various testing frameworks to ensure your smart contracts work as intended. You can use tools like cargo test to run unit tests on your Move modules.
    • Integrated Development Environments (IDEs): Popular IDEs like Visual Studio Code can be configured for Aptos development. You can install extensions for Rust and Move to enhance your coding experience.
    • Community Resources: Engage with the Aptos community through forums, Discord channels, and GitHub repositories. These platforms provide valuable insights, support, and collaboration opportunities.

    By following these steps and utilizing the right tools, you can effectively start your journey in Aptos blockchain development. Rapid Innovation is here to support you in maximizing the benefits of these tools, ensuring that your dApps are not only functional but also aligned with your strategic business objectives.

    5.3. The Essentials of Aptos Smart Contract Development

    The Essentials of Aptos Smart Contract Development
    • Understanding Move Language: Aptos utilizes the Move programming language, which is specifically designed for secure and flexible smart contract development. Move emphasizes resource management, ensuring that assets are handled safely and efficiently, which is crucial for maintaining the integrity of blockchain applications.
    • Setting Up the Development Environment: To begin, install necessary tools such as Rust and the Aptos CLI. Proper configuration of your local environment is essential for seamless interaction with the Aptos blockchain, enabling efficient development processes.
    • Writing Smart Contracts: Initiate your development by writing simple contracts to familiarize yourself with the syntax and structure of Move. Utilize modules and resources effectively to define the state and behavior of your contracts, ensuring they align with your business objectives.
    • Deployment Process: Deploy contracts to the Aptos blockchain using the Aptos CLI. It is important to ensure that you have sufficient funds in your wallet to cover transaction fees, as this directly impacts the deployment success and operational efficiency of your applications.
    • Security Considerations: Implement best practices for security, such as input validation and access control. Regular audits of your code are essential to identify vulnerabilities, thereby safeguarding your smart contracts against potential exploits.
    • Documentation and Community Resources: Leverage the official Aptos documentation for comprehensive guidelines and examples. Engaging with the community through forums and social media can provide valuable support and updates, enhancing your development experience. At Rapid Innovation, we leverage our expertise in AI and Blockchain to help clients navigate these processes efficiently, ensuring that their aptos smart contract development is not only functional but also secure and optimized for performance. By implementing best practices and utilizing the right tools, we enable our clients to achieve greater ROI and drive their business goals forward.

    5.4. Testing and Debugging on Aptos Blockchain: Best Practices

    • Importance of Testing: Rigorous testing is vital to ensure that smart contracts function as intended and are free from bugs, which helps prevent costly errors and exploits in production environments.
    • Unit Testing: Develop unit tests for individual functions to verify their correctness. Utilizing frameworks like Move Unit Testing can automate the testing process, increasing efficiency and reliability.
    • Integration Testing: Conduct integration testing to evaluate how different components of your application interact with each other. Simulating real-world scenarios is crucial to ensure the entire system operates seamlessly, ultimately enhancing user experience.
    • Debugging Tools: Take advantage of Aptos's built-in debugging tools to trace and analyze contract execution. Logging important events and errors during contract execution can provide insights that are essential for troubleshooting.
    • Testnet Deployment: Prior to going live, deploy your contracts on the Aptos testnet. This allows for testing in a safe environment without risking real assets, ensuring that your application is robust and reliable.
    • Continuous Testing: Implement continuous integration/continuous deployment (CI/CD) practices. Regularly running tests as you make changes to your codebase helps maintain high-quality standards throughout the development lifecycle.

    5.5. Tools for Testing, Deploying, and Monitoring Aptos Blockchain Applications

    • Aptos CLI: This command-line interface facilitates interaction with the Aptos blockchain, streamlining deployment, transaction management, and account management processes.
    • Move Unit Testing Framework: A specialized framework for testing Move smart contracts, allowing developers to write and run tests efficiently, which is essential for maintaining code quality.
    • Aptos Explorer: A web-based tool for monitoring transactions and contract states on the Aptos blockchain, providing insights into network activity and contract performance, which can inform strategic business decisions.
    • Aptos SDKs: Software Development Kits available for various programming languages simplify the process of building applications on the Aptos blockchain, enabling faster development cycles and greater innovation.
    • Monitoring Tools: Utilize third-party monitoring solutions to track the performance and health of your applications. Setting up alerts for unusual activity or performance degradation is crucial for proactive management.
    • Community Resources: Engage with community-driven tools and libraries that enhance development on Aptos. Participating in forums and GitHub repositories fosters collaborative development and support, which can lead to improved project outcomes.

    At Rapid Innovation, we leverage our expertise in AI and Blockchain to help clients navigate these processes efficiently, ensuring that their aptos smart contract development is not only functional but also secure and optimized for performance. By implementing best practices and utilizing the right tools, we enable our clients to achieve greater ROI and drive their business goals forward.

    5.6. Integrating CI/CD for Efficient Aptos Development Pipelines

    Continuous Integration (CI) and Continuous Deployment (CD) are essential practices for modern software development, including blockchain projects like Aptos. Integrating CI/CD into Aptos development pipelines can significantly enhance efficiency and reliability.

    • Automated Testing: CI/CD allows for automated testing of smart contracts and applications. Tests can be run every time code is pushed, ensuring that new changes do not break existing functionality, which ultimately leads to a more stable product and higher customer satisfaction.
    • Version Control: Using version control systems like Git helps manage changes in the codebase. CI/CD tools can automatically trigger builds and tests based on version control events, streamlining the development process and reducing time to market.
    • Rapid Feedback Loop: Developers receive immediate feedback on their code, allowing for quicker iterations. This leads to faster identification and resolution of issues, enhancing overall productivity and reducing development costs.
    • Deployment Automation: CI/CD pipelines can automate the deployment process to various environments (development, staging, production). This reduces manual errors and ensures consistency across deployments, which is crucial for maintaining trust in blockchain applications.
    • Monitoring and Logging: Integrating monitoring tools within the CI/CD pipeline helps track the performance of deployed applications. Logs can provide insights into issues that arise post-deployment, enabling proactive maintenance and continuous improvement.

    5.7. How to Ensure Smart Contract Security During Aptos Development?

    Smart contract security is paramount in blockchain development, especially on platforms like Aptos. Ensuring the security of smart contracts involves several best practices.

    • Code Audits: Regular audits by third-party security firms can identify vulnerabilities. Audits should be conducted before deployment and periodically thereafter, ensuring that your investment is protected against potential exploits.
    • Use of Established Libraries: Leverage well-tested libraries and frameworks to minimize the risk of introducing vulnerabilities. Avoid reinventing the wheel; use community-vetted solutions to enhance reliability and security.
    • Testing and Simulation: Conduct extensive unit and integration testing to cover various scenarios. Use testnets to simulate real-world conditions before deploying on the mainnet, which can save costs associated with post-deployment fixes.
    • Formal Verification: Employ formal verification methods to mathematically prove the correctness of smart contracts. This adds an extra layer of assurance against bugs and vulnerabilities, thereby increasing stakeholder confidence.
    • Bug Bounty Programs: Implement bug bounty programs to incentivize external developers to find and report vulnerabilities. This can lead to discovering issues that internal teams might overlook, ultimately enhancing the security posture of your project.

    5.8. Deployment Best Practices for Aptos Blockchain Projects

    Deployment Best Practices for Aptos Blockchain Projects

    Deploying applications on the Aptos blockchain requires careful planning and execution to ensure success. Following best practices can help streamline the deployment process.

    • Environment Configuration: Ensure that all environments (development, staging, production) are properly configured. Use environment variables to manage sensitive information securely, which is critical for maintaining data integrity.
    • Gradual Rollouts: Consider deploying updates gradually to minimize the impact of potential issues. This can involve using feature flags to enable or disable features without full redeployment, allowing for controlled testing in live environments.
    • Monitoring Post-Deployment: Implement monitoring tools to track application performance and user interactions after deployment. Set up alerts for any anomalies or performance degradation, ensuring that issues are addressed promptly.
    • Backup and Recovery Plans: Always have a backup of the current state before deploying new changes. Develop a recovery plan to revert to the previous version if issues arise, safeguarding your project against unforeseen complications.
    • Documentation: Maintain clear documentation of the deployment process and any changes made. This aids in troubleshooting and onboarding new team members, ensuring continuity and knowledge transfer.
    • Community Engagement: Engage with the Aptos community for support and feedback. Community insights can provide valuable information on best practices and common pitfalls, enhancing your project's success and fostering collaboration.

    At Rapid Innovation, we leverage our expertise in AI and Blockchain to help clients implement these best practices, ensuring that their projects are not only efficient but also secure and scalable. By integrating CI/CD for efficient Aptos development pipelines, ensuring smart contract security, and following deployment best practices, we enable our clients to achieve greater ROI and meet their business goals effectively.

    5.9. Post-Launch Maintenance and Optimization of Aptos Blockchain Solutions

    Post-launch maintenance and optimization are crucial for the long-term success of Aptos blockchain solutions. This phase involves continuous monitoring, updates, and improvements to ensure the system remains efficient and secure.

    • Monitoring Performance
      Regularly track transaction speeds and throughput. Utilize advanced analytics tools to assess user engagement and system performance, allowing for the identification of bottlenecks and areas for improvement.
    • Security Audits
      Conduct periodic security assessments to identify vulnerabilities. Implement updates based on the latest security protocols and engage third-party auditors for unbiased evaluations, ensuring the integrity of the system.
    • User Feedback
      Collect feedback from users to understand their experiences with Aptos blockchain solutions. Employ surveys and direct communication to gather insights, prioritizing updates based on user needs and suggestions to enhance user satisfaction.
    • Regular Updates
      Schedule routine updates to improve functionality and security of Aptos blockchain solutions. Ensure compatibility with new technologies and standards, while communicating changes to users to maintain transparency and trust.
    • Scalability Solutions
      Plan for future growth by implementing scalable solutions within Aptos blockchain solutions. Optimize smart contracts and transaction processes for efficiency, and explore layer-2 solutions to enhance scalability without compromising security.
    • Community Engagement
      Foster a community around the Aptos blockchain solutions for ongoing support. Encourage developers and users to contribute to the ecosystem, and host events and discussions to keep the community informed and engaged. For best practices in maintaining blockchain solutions, refer to this guide.

    6. Building Decentralized Applications (DApps) on Aptos

    Building decentralized applications (DApps) on the Aptos blockchain offers developers a robust platform for creating scalable and secure applications. Aptos provides unique features that enhance the development process.

    • High Throughput and Low Latency
      Aptos is designed for high transaction speeds, making it suitable for DApps requiring quick responses. The architecture supports parallel execution, allowing multiple transactions to be processed simultaneously.
    • Security Features
      Built-in security measures protect against common vulnerabilities. Smart contracts are designed to minimize risks associated with exploits.
    • Developer-Friendly Environment
      Aptos offers comprehensive documentation and tools for developers. The programming language used is designed to be intuitive and easy to learn.
    • Interoperability
      DApps on Aptos can interact with other blockchain networks. This feature allows for greater flexibility and functionality in application design.
    • Community Support
      A vibrant community of developers and users provides support and resources. Collaboration opportunities can lead to innovative solutions and improvements.

    6.1. Step-by-Step Guide to Developing DApps on Aptos Blockchain

    Step-by-Step Guide to Developing DApps on Aptos Blockchain

    Developing DApps on the Aptos blockchain involves several key steps. Following this guide can streamline the process and ensure a successful launch.

    • Step 1: Define the DApp Concept
      Identify the problem your DApp will solve. Research existing solutions and determine your unique value proposition.
    • Step 2: Set Up Development Environment
      Install necessary tools and software, including the Aptos SDK. Configure your local environment for testing and development.
    • Step 3: Smart Contract Development
      Write smart contracts using the Move programming language. Ensure contracts are efficient and secure by following best practices.
    • Step 4: Testing
      Conduct thorough testing of smart contracts and DApp functionality. Use testnets to simulate real-world conditions without financial risk.
    • Step 5: Frontend Development
      Create a user-friendly interface for your DApp. Ensure seamless interaction between the frontend and backend components.
    • Step 6: Deployment
      Deploy your smart contracts to the Aptos mainnet. Ensure all components are functioning correctly post-deployment.
    • Step 7: Monitor and Optimize
      After launch, monitor the DApp for performance and user feedback. Implement updates and optimizations based on real-world usage.
    • Step 8: Community Engagement
      Engage with users and developers to gather feedback and foster a community. Encourage contributions and suggestions for future improvements.

    By following these steps, developers can effectively create and launch DApps on the Aptos blockchain, leveraging its unique features for optimal performance and security. Rapid Innovation is here to assist you throughout this journey, ensuring that your DApp not only meets but exceeds your business goals.

    6.2. How Can You Leverage Move for DApp Smart Contract Logic?

    Move is a programming language specifically designed for the Aptos blockchain, focusing on safety and flexibility. Leveraging Move for DApp development can enhance the functionality and security of decentralized applications.

    • Resource-oriented programming: Move treats assets as first-class citizens, allowing developers to define custom resource types. This ensures that assets are managed securely and prevents unauthorized access or duplication.
    • Safety features: Move includes built-in safety checks, such as linear types, which ensure that resources cannot be duplicated or discarded unintentionally. This reduces the risk of common vulnerabilities found in smart contracts.
    • Modular design: Move allows developers to create reusable modules, making it easier to build complex DApps. This modularity promotes code reuse and simplifies maintenance.
    • Formal verification: Move's design facilitates formal verification, enabling developers to mathematically prove the correctness of their smart contracts. This adds an extra layer of security and trustworthiness.
    • Interoperability: Move can interact with other smart contracts and protocols on the Aptos blockchain, allowing for seamless integration and enhanced functionality across DApps.

    6.3. Optimizing DApp Performance and Security on Aptos?

    Optimizing DApp performance and security on the Aptos blockchain is crucial for user experience and trust. Here are some strategies to achieve this:

    • Efficient resource management: Utilize Move's resource-oriented programming to manage assets effectively. This minimizes overhead and enhances performance.
    • Batch processing: Implement batch processing for transactions to reduce the number of calls to the blockchain. This can significantly lower latency and improve throughput.
    • Gas optimization: Optimize smart contract code to minimize gas costs. This can be achieved by reducing the complexity of functions and avoiding unnecessary computations.
    • Regular audits: Conduct regular security audits of smart contracts to identify vulnerabilities. Engaging third-party security firms can provide an unbiased assessment.
    • Use of oracles: Integrate oracles to fetch real-world data securely. This can enhance the functionality of DApps while maintaining security.
    • User education: Educate users about best practices for security, such as using hardware wallets and recognizing phishing attempts. A well-informed user base can help mitigate risks.

    6.4. The Role of Web3 in Aptos Blockchain DApps?

    Web3 represents the next generation of the internet, emphasizing decentralization and user empowerment. Its role in Aptos blockchain DApps is pivotal for several reasons:

    • Decentralized identity: Web3 enables users to manage their identities without relying on centralized authorities. This enhances privacy and security in DApps.
    • User ownership: With Web3, users have true ownership of their data and assets. This shifts the power dynamics, allowing users to control their digital assets.
    • Interoperability: Web3 promotes interoperability between different DApps and blockchains. This allows for seamless interactions and enhances the overall user experience.
    • Smart contract interactions: Web3 facilitates interactions with smart contracts through user-friendly interfaces. This makes it easier for non-technical users to engage with DApps.
    • Community governance: Web3 enables decentralized governance models, allowing users to participate in decision-making processes. This fosters a sense of community and shared ownership.
    • Incentive structures: Web3 allows for the creation of innovative incentive structures, such as tokenomics, which can drive user engagement and loyalty in DApps.

    At Rapid Innovation, we leverage our expertise in AI and Blockchain to help clients navigate these advanced technologies effectively. By implementing solutions that utilize Move for DApp development services, we ensure that our clients achieve greater ROI through enhanced security, performance, and user engagement. Our consulting services guide businesses in optimizing their DApps, including decentralized app development and dapp programming, ensuring they remain competitive in the rapidly evolving blockchain landscape.

    6.5. How to Integrate Web3 Wallets and Identity Management in Aptos DApps?

    Integrating Web3 wallets and identity management into Aptos DApps is crucial for enhancing user experience and security. Here are key steps and considerations:

    • Choose Compatible Wallets:  
      • Select wallets that support Aptos, such as Martian Wallet or Pontem Wallet.
      • Ensure the wallet provides a seamless user experience and robust security features.
    • Implement Wallet Connection:  
      • Use libraries like Web3.js or Ethers.js to facilitate wallet connections.
      • Provide users with clear instructions on how to connect their wallets to the DApp.
    • User Authentication:  
      • Leverage wallet addresses as unique identifiers for user accounts.
      • Implement a system for users to manage their identities, possibly integrating with decentralized identity solutions.
    • Transaction Management:  
      • Ensure that users can easily initiate and sign transactions through their wallets.
      • Provide feedback on transaction status to enhance user confidence.
    • Security Considerations:  
      • Educate users on the importance of keeping their private keys secure.
      • Implement measures to prevent phishing attacks and unauthorized access.
    • Testing and Feedback:  
      • Conduct thorough testing to ensure compatibility with various wallets.
      • Gather user feedback to improve the integration process.

    6.6. Building User-Friendly Front-End Interfaces for Aptos DApps?

    Creating user-friendly front-end interfaces for Aptos DApps is essential for attracting and retaining users. Here are some strategies to consider:

    • Intuitive Design:  
      • Use a clean and simple layout that guides users through the application.
      • Prioritize essential features and minimize clutter.
    • Responsive Design:  
      • Ensure the DApp is accessible on various devices, including desktops, tablets, and smartphones.
      • Utilize frameworks like React or Vue.js for responsive design.
    • Clear Navigation:  
      • Implement a straightforward navigation system that allows users to find information quickly.
      • Use breadcrumbs and clear labels to enhance usability.
    • User Onboarding:  
      • Create a guided onboarding process for new users to familiarize them with the DApp.
      • Provide tooltips and tutorials to explain complex features.
    • Feedback Mechanisms:  
      • Incorporate feedback forms or rating systems to gather user opinions.
      • Use analytics tools to track user behavior and identify areas for improvement.
    • Accessibility:  
      • Ensure the DApp is usable for individuals with disabilities by following accessibility guidelines.
      • Use alt text for images and ensure keyboard navigation is possible.

    7. Exploring Key Aptos Blockchain Use Cases

    The Aptos blockchain offers a variety of use cases that leverage its unique features. Here are some notable applications:

    • Decentralized Finance (DeFi):  
      • Aptos supports the development of DeFi applications, enabling users to lend, borrow, and trade assets without intermediaries.
      • Smart contracts on Aptos can automate complex financial transactions.
    • Non-Fungible Tokens (NFTs):  
      • The platform allows for the creation and trading of NFTs, providing artists and creators with new revenue streams.
      • Aptos's scalability ensures that NFT transactions can be processed quickly and efficiently.
    • Gaming:  
      • Aptos can host blockchain-based games that offer true ownership of in-game assets.
      • Developers can create play-to-earn models, incentivizing user engagement.
    • Supply Chain Management:  
      • The transparency and immutability of the Aptos blockchain can enhance supply chain tracking.
      • Businesses can verify the authenticity of products and monitor their journey from production to sale.
    • Identity Verification:  
      • Aptos can facilitate secure and decentralized identity management solutions.
      • Users can control their personal data and share it selectively with service providers.
    • Social Networks:  
      • Decentralized social platforms can be built on Aptos, allowing users to own their content and data.
      • These platforms can incentivize user participation through token rewards.

    At Rapid Innovation, we specialize in helping businesses navigate the complexities of integrating Web3 technologies, including the rise of DApps: benefits and use cases in Aptos DApps. Our expertise ensures that your DApp not only meets user expectations but also enhances security and efficiency, ultimately driving greater ROI for your projects. By leveraging our development and consulting solutions, clients can achieve their business goals effectively in the evolving blockchain landscape.

    7.1. Developing DeFi Protocols on Aptos Blockchain: Key Considerations

    Developing DeFi Protocols on Aptos Blockchain: Key Considerations
    • Understanding Aptos Architecture: Aptos is designed for high throughput and low latency, making it suitable for DeFi protocols on Aptos. Its Move programming language enhances security and flexibility in smart contract development, allowing Rapid Innovation to build robust and scalable DeFi solutions that meet client needs.
    • Security and Auditing: Conduct thorough audits of smart contracts to prevent vulnerabilities. Rapid Innovation employs established security practices and tools to ensure the integrity of the protocol, thereby minimizing risks and enhancing client trust.
    • User Experience: Focus on creating an intuitive interface for users to interact with DeFi services. Rapid Innovation emphasizes features like wallet integration and easy onboarding processes, ensuring that clients can provide a seamless experience to their users.
    • Liquidity Management: Develop strategies to attract liquidity, such as incentives for liquidity providers. Rapid Innovation can assist clients in implementing mechanisms like liquidity pools and yield farming to enhance user engagement and drive higher returns on investment.
    • Interoperability: Ensure compatibility with other blockchains and DeFi protocols on Aptos to expand the user base. Rapid Innovation explores cross-chain solutions to facilitate asset transfers and interactions, enabling clients to tap into broader markets.
    • Regulatory Compliance: Stay informed about the evolving regulatory landscape for DeFi. Rapid Innovation helps clients implement measures to comply with local laws and regulations, thereby avoiding potential legal issues and ensuring sustainable growth. For more details on building decentralized exchange apps, check out this guide.

    7.2. How to Build a Decentralized Exchange (DEX) on Aptos?

    • Define the DEX Model: Choose between automated market maker (AMM) or order book models based on your target audience. Rapid Innovation can guide clients in selecting the most suitable model, including hybrid options that combine features of both for enhanced functionality.
    • Smart Contract Development: Use the Move programming language to create secure and efficient smart contracts. Rapid Innovation specializes in implementing core functionalities like trading, liquidity provision, and fee structures, ensuring that clients' DEXs operate smoothly.
    • User Interface Design: Create a user-friendly interface that simplifies trading and liquidity management. Rapid Innovation focuses on mobile responsiveness and accessibility, allowing clients to reach a broader audience and improve user satisfaction.
    • Liquidity Pools: Establish liquidity pools to facilitate trading and incentivize liquidity providers. Rapid Innovation can assist clients in offering rewards in the form of native tokens to attract users, thereby enhancing liquidity and trading volume.
    • Security Measures: Implement multi-signature wallets and time-lock contracts to enhance security. Rapid Innovation conducts regular audits and penetration testing to identify vulnerabilities, ensuring that clients' DEXs remain secure and trustworthy.
    • Community Engagement: Foster a community around the DEX through social media and forums. Rapid Innovation encourages clients to engage users and gather feedback, promoting active participation in governance decisions.

    7.3. Creating NFT Marketplaces and Platforms on Aptos Blockchain?

    • Understanding NFT Standards: Familiarize yourself with NFT standards like ERC-721 and ERC-1155 for interoperability. Rapid Innovation leverages Aptos's capabilities to create unique and diverse NFT experiences, helping clients stand out in the marketplace.
    • Smart Contract Development: Develop smart contracts for minting, buying, and selling NFTs using the Move language. Rapid Innovation ensures contracts include features like royalties for creators on secondary sales, enhancing the value proposition for artists and creators.
    • User Experience and Interface: Design an engaging and easy-to-navigate marketplace interface. Rapid Innovation incorporates features like search filters, categories, and user profiles for enhanced usability, ensuring that clients' platforms are user-friendly.
    • Community and Creator Support: Build a community of artists and creators by offering support and resources. Rapid Innovation implements programs to promote and showcase new artists on the platform, driving engagement and loyalty.
    • Marketing and Promotion: Utilize social media, influencer partnerships, and collaborations to promote the marketplace. Rapid Innovation can assist clients in hosting events or auctions to attract attention and drive user engagement, ultimately leading to greater ROI.
    • Legal Considerations: Stay updated on copyright and intellectual property laws related to NFTs. Rapid Innovation helps clients implement measures to protect creators' rights and ensure compliance with regulations, safeguarding their business interests.

    7.4. GameFi and Metaverse: How Aptos Powers the Future of Blockchain Gaming?

    GameFi combines gaming and decentralized finance (DeFi), creating a new ecosystem where players can earn rewards through gameplay. Aptos, with its high throughput and low latency, is well-suited for GameFi applications, enabling seamless user experiences. Key features of Aptos that enhance GameFi include:

    • Scalability: Aptos can handle thousands of transactions per second, crucial for real-time gaming interactions.
    • Security: The blockchain employs advanced security measures, protecting user assets and game integrity.
    • Interoperability: Aptos allows different games and platforms to interact, fostering a vibrant gaming ecosystem.

    The Metaverse, a virtual reality space where users can interact, is also supported by Aptos:

    • Digital Ownership: Players can own in-game assets as NFTs, ensuring true ownership and tradeability.
    • Community Engagement: Aptos facilitates community-driven projects, enhancing player involvement in game development.

    The combination of GameFi and the Metaverse on Aptos can lead to innovative gameplay mechanics that reward players financially and enhanced social interactions within games, creating immersive experiences. Concepts like gamefi and metaverse, metaverse gamefi, and nft metaverse gamefi are becoming increasingly relevant. At Rapid Innovation, we leverage Aptos's capabilities to help clients develop GameFi solutions that not only engage users but also drive significant ROI through innovative monetization strategies, including metaverse & gamefi binance and starsharks binance.

    7.5. Building DAO and Governance Platforms on Aptos?

    Decentralized Autonomous Organizations (DAOs) are organizations governed by smart contracts, allowing for community-driven decision-making. Aptos provides a robust framework for building DAOs, featuring:

    • Smart Contract Capabilities: Aptos supports complex smart contracts, enabling flexible governance structures.
    • User-Friendly Interfaces: The platform allows developers to create intuitive interfaces for DAO participation.

    Key benefits of building DAOs on Aptos include:

    • Transparency: All transactions and decisions are recorded on the blockchain, ensuring accountability.
    • Security: Aptos's architecture minimizes vulnerabilities, protecting DAO assets and governance processes.
    • Scalability: The ability to handle a large number of participants and transactions without compromising performance.

    Governance platforms on Aptos can facilitate:

    • Voting mechanisms that are secure and verifiable.
    • Proposal systems that allow community members to suggest changes or improvements.

    The integration of DAOs with other Aptos applications can lead to enhanced collaboration across projects and increased funding opportunities through community-driven initiatives. Rapid Innovation assists clients in establishing DAOs that not only streamline governance but also enhance community engagement, ultimately leading to better decision-making and increased investment returns.

    7.6. Liquidity Protocols and Yield Farming on Aptos Blockchain?

    Liquidity protocols are essential for DeFi, allowing users to provide liquidity in exchange for rewards. Aptos supports the development of efficient liquidity protocols through:

    • High Transaction Speed: Quick transactions reduce slippage and improve user experience.
    • Low Fees: Affordable transaction costs encourage more users to participate in liquidity provision.

    Yield farming, where users earn rewards by staking their assets, is enhanced on Aptos by:

    • Flexible Staking Options: Users can choose from various liquidity pools and staking strategies.
    • Incentive Structures: Aptos allows for innovative reward mechanisms, attracting more liquidity providers.

    Key advantages of liquidity protocols on Aptos include:

    • Robust Security: Advanced security features protect user funds and protocol integrity.
    • Interoperability: Liquidity can be shared across different platforms, increasing overall market efficiency.

    The future of liquidity protocols and yield farming on Aptos may involve cross-chain liquidity solutions that tap into multiple blockchain ecosystems and enhanced analytics tools for users to track their investments and optimize returns. Concepts like metaverse & gamefi wodl and metaverse gamefi 2022 are shaping the landscape. At Rapid Innovation, we empower clients to harness these capabilities, ensuring they can maximize their liquidity strategies and achieve greater financial outcomes in the DeFi landscape.

    7.7. Building Tokenized Assets and Digital Identity Platforms on Aptos

    Tokenized assets represent real-world assets on the blockchain, allowing for fractional ownership and easier transferability. Aptos provides a robust framework for creating and managing tokenized assets due to its high throughput and low latency. Digital identity platforms can leverage Aptos to create secure, verifiable identities that are resistant to fraud.

    Key features of building on Aptos include:

    • Smart Contracts: Aptos supports smart contracts that can automate the issuance and management of tokenized assets, streamlining operations and reducing administrative overhead.
    • Security: The blockchain's architecture ensures that transactions are secure and tamper-proof, providing peace of mind for both businesses and consumers.
    • Scalability: Aptos can handle a large number of transactions simultaneously, making it suitable for applications with high user demand, thus ensuring a seamless user experience.

    Use cases for tokenized assets and digital identity on Aptos include:

    • Real estate tokenization: Allowing investors to buy shares in properties, thereby democratizing access to real estate investments and increasing liquidity in the market.
    • Digital identity verification: Enhancing user privacy and security for online services, which is crucial in today’s digital landscape where data breaches are prevalent.
    • Tokenized art and collectibles: Enabling artists to monetize their work more effectively, providing them with new revenue streams and enhancing the value of their creations.

    The integration of these platforms can lead to increased liquidity and accessibility in various markets, ultimately driving greater ROI for businesses. For those looking to develop these solutions, partnering with a reliable service provider like Rapid Innovation can ensure successful implementation and management of tokenized assets and digital identity platforms.

    7.8. Leveraging Aptos Blockchain for IoT (Internet of Things) Solutions

    The Internet of Things (IoT) connects devices and systems, generating vast amounts of data that can be harnessed for various applications. Aptos can enhance IoT solutions by providing a secure and efficient way to manage device interactions and data sharing.

    Benefits of using Aptos for IoT include:

    • Decentralization: Reduces reliance on central servers, enhancing security and reducing points of failure, which is critical for maintaining operational integrity.
    • Data Integrity: Ensures that data collected from IoT devices is tamper-proof and verifiable, fostering trust among users and stakeholders.
    • Smart Contracts: Automates processes such as device authentication and data transactions, leading to increased efficiency and reduced operational costs.

    Potential applications of Aptos in IoT include:

    • Supply chain management: Where devices can track goods in real-time and update records on the blockchain, improving transparency and accountability.
    • Smart cities: Where IoT devices can communicate to optimize resources like energy and water, contributing to sustainability efforts and cost savings.
    • Healthcare: Enabling secure sharing of patient data between devices and healthcare providers, which can enhance patient care and streamline operations.

    Challenges to consider include:

    • Ensuring interoperability between different IoT devices and platforms, which is essential for creating a cohesive ecosystem.
    • Managing the scalability of the blockchain as the number of connected devices grows, ensuring that performance remains optimal.

    8. Cross-Chain Integration and Interoperability with Aptos

    Cross-chain integration allows different blockchain networks to communicate and share data, enhancing the overall ecosystem. Aptos is designed with interoperability in mind, enabling seamless interactions with other blockchains.

    Key aspects of cross-chain integration include:

    • Bridges: Aptos can utilize bridges to connect with other blockchains, facilitating asset transfers and data sharing, which can enhance liquidity and market efficiency.
    • Standard Protocols: Adopting common standards can simplify interactions between different blockchain networks, promoting collaboration and innovation.
    • Decentralized Applications (dApps): Developers can create dApps that operate across multiple blockchains, increasing their reach and functionality, thereby attracting a broader user base.

    Benefits of interoperability with Aptos include:

    • Increased Liquidity: Users can move assets between different blockchains, enhancing market efficiency and providing more opportunities for investment.
    • Broader Ecosystem: Developers can tap into multiple blockchain communities, fostering innovation and collaboration that can lead to new business models.
    • Enhanced User Experience: Users can interact with various blockchain services without needing to manage multiple wallets or accounts, simplifying their experience and encouraging adoption.

    Challenges to address include:

    • Security risks associated with cross-chain transactions, which must be mitigated to protect users and assets.
    • Complexity in managing different consensus mechanisms and protocols, requiring robust solutions to ensure seamless integration.

    Future prospects indicate that as the blockchain landscape evolves, Aptos aims to be a key player in facilitating cross-chain interactions, driving adoption and innovation across the industry. Rapid Innovation is well-positioned to assist clients in navigating these complexities, ensuring they leverage the full potential of blockchain technology to achieve their business goals efficiently and effectively.

    8.1. How Cross-Chain Solutions Enhance Aptos Blockchain Ecosystem?

    How Cross-Chain Solutions Enhance Aptos Blockchain Ecosystem?

    Cross-chain solutions play a crucial role in enhancing the Aptos blockchain ecosystem by enabling interoperability between different blockchain networks. This interoperability allows for seamless communication and transactions across various platforms, which can significantly expand the utility and reach of the Aptos blockchain.

    • Increased liquidity: Cross-chain solutions facilitate the movement of assets between different blockchains, increasing liquidity and enabling users to access a broader range of financial products. Rapid Innovation can assist clients in implementing these crosschain solutions to maximize asset utilization and improve their financial offerings.
    • Enhanced user experience: Users can interact with multiple blockchains without needing to switch networks, simplifying the process and improving overall user experience. Our expertise in user interface design can help clients create intuitive applications that leverage this seamless interaction.
    • Broader ecosystem participation: By connecting with other blockchains, Aptos can attract a wider range of developers and projects, fostering innovation and collaboration. Rapid Innovation can guide clients in developing cross-chain applications that tap into this expanded ecosystem.
    • Improved scalability: Cross-chain solutions can help distribute the load across multiple networks, enhancing the scalability of the Aptos blockchain. We can provide consulting on architecture design to ensure that clients' applications are scalable and efficient.
    • Access to diverse resources: Integrating with other blockchains allows Aptos to tap into various resources, including decentralized finance (DeFi) applications, non-fungible tokens (NFTs), and more. Rapid Innovation can help clients identify and integrate these resources to enhance their product offerings.

    8.2. What is Cross-Chain Compatibility, and How Does Aptos Support It?

    Cross-chain compatibility refers to the ability of different blockchain networks to communicate and interact with one another. This compatibility is essential for creating a more interconnected blockchain ecosystem, where assets and data can flow freely between platforms.

    • Interoperability protocols: Aptos supports various interoperability protocols that enable cross-chain communication, allowing developers to build applications that can interact with multiple blockchains. Rapid Innovation can assist clients in selecting and implementing the right protocols for their needs.
    • Asset bridging: Aptos provides mechanisms for asset bridging, which allows users to transfer tokens and other digital assets between Aptos and other blockchain networks seamlessly. Our development team can create custom bridging solutions tailored to client requirements.
    • Decentralized applications (dApps): Developers can create dApps on Aptos that leverage cross-chain capabilities, enabling users to access services and features from other blockchains. Rapid Innovation can support clients in developing robust dApps that maximize cross-chain functionality.
    • Support for standards: Aptos adheres to widely accepted standards for cross-chain compatibility, ensuring that its solutions can work with other blockchain networks effectively. We can help clients ensure compliance with these standards in their projects.
    • Community collaboration: Aptos actively collaborates with other blockchain projects to enhance cross-chain compatibility, fostering a more integrated ecosystem. Rapid Innovation can facilitate partnerships and collaborations for clients looking to expand their reach.

    8.3. Integrating External Systems and Oracles with Aptos Blockchain?

    Integrating external systems and oracles with the Aptos blockchain is vital for expanding its functionality and enabling real-world applications. Oracles serve as bridges between the blockchain and external data sources, allowing smart contracts to access off-chain information.

    • Real-time data access: Oracles provide Aptos smart contracts with real-time data, enabling them to execute based on current market conditions or other external factors. Rapid Innovation can help clients implement oracles to enhance their smart contract capabilities.
    • Enhanced functionality: By integrating with external systems, Aptos can support a wider range of applications, including DeFi, supply chain management, and more. Our consulting services can guide clients in identifying the best external systems to integrate.
    • Improved decision-making: Smart contracts on Aptos can leverage data from oracles to make informed decisions, enhancing their effectiveness and reliability. We can assist clients in designing smart contracts that utilize oracle data for optimal performance.
    • Multi-source data aggregation: Aptos can integrate with multiple oracles to aggregate data from various sources, improving accuracy and reducing the risk of manipulation. Rapid Innovation can provide solutions for clients to ensure data integrity and reliability.
    • Use cases: Examples of oracles that can be integrated with Aptos include price feeds for cryptocurrencies, weather data for insurance contracts, and identity verification services for KYC processes. Our team can help clients identify and implement the most relevant oracles for their specific use cases.

    8.4. Building Multi-Chain Ecosystems: How Aptos Integrates with Other Blockchains?

    • Aptos blockchain integration is designed to be a multi-chain ecosystem, allowing seamless interaction with various blockchains. It utilizes a modular architecture that supports interoperability, enabling developers to build applications that can communicate across different networks.
    • Key integration features include:  
      • Cross-Chain Communication: Aptos employs protocols that facilitate the transfer of assets and data between different blockchains.
      • Bridges: These are essential for connecting Aptos with other networks, allowing users to move tokens and information effortlessly.
      • Standardized APIs: Aptos provides standardized application programming interfaces (APIs) that simplify the process of integrating with other blockchains.
    • The ecosystem encourages collaboration among developers, fostering innovation and expanding the use cases for blockchain technology. By supporting multiple chains, Aptos enhances scalability and reduces congestion, as transactions can be distributed across various networks. The integration strategy also includes partnerships with other blockchain projects, enhancing the overall functionality and reach of the Aptos ecosystem.

    9. Technical Deep Dive into Aptos Blockchain Development

    • Aptos is built on a unique architecture that emphasizes performance, security, and scalability. The development framework is designed to be user-friendly, allowing developers to create decentralized applications (dApps) efficiently.
    • Key components of Aptos blockchain development include:  
      • Move Programming Language: Aptos uses Move, a resource-oriented programming language that enhances security and flexibility in smart contract development.
      • Modular Design: The architecture allows developers to customize and optimize their applications according to specific needs.
      • Robust Tooling: Aptos provides a suite of development tools, including testing frameworks and deployment solutions, to streamline the development process.
    • The platform supports various programming languages, making it accessible to a broader range of developers. Aptos emphasizes security through formal verification, ensuring that smart contracts are free from vulnerabilities before deployment. The community-driven approach encourages feedback and contributions, leading to continuous improvement and innovation within the ecosystem.

    9.1. Aptos Blockchain Transaction Processing and Parallel Execution Explained?

    • Aptos employs a unique transaction processing model that enhances throughput and efficiency.
    • Key features of transaction processing include:  
      • Parallel Execution: Unlike traditional blockchains that process transactions sequentially, Aptos can execute multiple transactions simultaneously. This significantly increases the number of transactions processed per second.
      • Optimistic Concurrency Control: This technique allows transactions to be processed in parallel while ensuring data consistency, reducing the likelihood of conflicts.
      • State Machine Replication: Aptos uses a replicated state machine model, ensuring that all nodes maintain a consistent view of the blockchain state.
    • The transaction processing pipeline consists of several stages:  
      • Transaction Submission: Users submit transactions to the network.
      • Execution: Transactions are executed in parallel, optimizing resource utilization.
      • Consensus: The network reaches consensus on the order of transactions, ensuring integrity and security.
      • Finalization: Once consensus is achieved, transactions are finalized and added to the blockchain.
    • This approach allows Aptos to achieve high scalability, making it suitable for applications requiring rapid transaction processing, such as decentralized finance (DeFi) and gaming. The parallel execution model not only improves performance but also enhances user experience by reducing transaction confirmation times.

    At Rapid Innovation, we leverage the capabilities of platforms like Aptos blockchain integration to help our clients build robust, scalable, and efficient blockchain solutions. By integrating multi-chain ecosystems, we enable businesses to enhance their operational efficiency and achieve greater ROI through innovative applications tailored to their specific needs. Our expertise in blockchain development ensures that clients can navigate the complexities of decentralized technologies while maximizing their investment potential.

    9.2. Smart Contract Architecture on Aptos Blockchain

    The Aptos blockchain utilizes a unique smart contract architecture that is designed for scalability and security. This architecture is based on the Move programming language, which was developed to enhance safety and flexibility in smart contract development. Move allows developers to define custom resource types, ensuring that assets are managed securely and efficiently. Additionally, the Aptos blockchain supports modular smart contracts, enabling developers to build complex applications by composing smaller, reusable components. The architecture is designed to facilitate parallel execution of transactions, which significantly increases throughput and reduces latency. Aptos employs a novel consensus mechanism called AptosBFT, which enhances the reliability and speed of transaction processing. Furthermore, the smart contract architecture is designed to be upgradeable, allowing developers to implement improvements without disrupting existing applications. At Rapid Innovation, we leverage this architecture to help clients develop robust decentralized applications, including aptos blockchain smart contracts, that meet their specific business needs, ultimately driving greater ROI.

    9.3. Optimizing Aptos Blockchain for High-Volume Transactions

    The Aptos blockchain is engineered to handle high-volume transactions efficiently, making it suitable for enterprise applications. Key optimization strategies include:

    • Parallel Execution: Transactions are processed simultaneously, which maximizes throughput and minimizes bottlenecks.
    • Efficient Resource Management: The Move language allows for precise control over resources, reducing overhead and improving performance.
    • Dynamic Sharding: The network can dynamically adjust its structure to distribute load effectively, ensuring consistent performance during peak times.
    • Low Latency: The AptosBFT consensus mechanism is designed to minimize confirmation times, allowing for rapid transaction finality.

    The architecture supports high transaction throughput, with the potential to process thousands of transactions per second. Developers can leverage built-in tools and libraries to optimize their applications for performance, ensuring they can scale as needed. Rapid Innovation assists clients in implementing these optimizations, enabling them to handle increased transaction volumes while maintaining operational efficiency.

    9.4. Ensuring Enterprise-Grade Security in Aptos Solutions

    Security is a top priority for the Aptos blockchain, particularly for enterprise applications that require robust protection against threats. Key security features include:

    • Move Language Safety: The Move programming language is designed to prevent common vulnerabilities, such as reentrancy attacks and integer overflows.
    • Formal Verification: Smart contracts can be formally verified to ensure they behave as intended, reducing the risk of bugs and exploits.
    • Access Control Mechanisms: Aptos provides fine-grained access control, allowing developers to define who can interact with their smart contracts and how.
    • Regular Security Audits: The Aptos team conducts regular audits of the codebase and smart contracts to identify and mitigate potential vulnerabilities.

    The blockchain employs cryptographic techniques to secure transactions and protect user data. Additionally, enterprise users can implement further security measures, such as multi-signature wallets and hardware security modules, to enhance their security posture. At Rapid Innovation, we prioritize these security features in our solutions, ensuring that our clients can operate confidently in a secure environment while maximizing their return on investment.

    9.5. Developing Advanced Smart Contracts on Aptos for Business Automation

    • Aptos is a layer-1 blockchain designed for high throughput and low latency, making it suitable for business automation.
    • Smart contracts on Aptos can automate various business processes, reducing the need for intermediaries.
    • Key features of Aptos smart contracts include:  
      • Move Programming Language: A resource-oriented language that enhances security and performance.
      • Parallel Execution: Allows multiple transactions to be processed simultaneously, improving efficiency.
      • On-chain Governance: Facilitates decision-making processes within organizations.
    • Use cases for business automation include:  
      • Supply Chain Management: Automating tracking and verification of goods.
      • Financial Services: Streamlining loan approvals and payment processing.
      • Human Resources: Automating payroll and employee onboarding processes.
    • Benefits of using Aptos for smart contracts:  
      • Scalability: Handles a large number of transactions without compromising speed.
      • Cost Efficiency: Reduces operational costs by minimizing manual interventions.
      • Transparency: Enhances trust among stakeholders through immutable records.

    9.6. Using Smart Contracts for Tokenization, Data Privacy, and Compliance in Aptos

    • Tokenization on Aptos allows businesses to convert physical and digital assets into digital tokens.
    • Benefits of tokenization include:  
      • Increased Liquidity: Tokenized assets can be traded on various platforms, enhancing market access.
      • Fractional Ownership: Enables investors to own a portion of high-value assets.
    • Data privacy is crucial in smart contracts, and Aptos provides features to ensure it:  
      • Encryption: Sensitive data can be encrypted before being stored on the blockchain.
      • Access Control: Smart contracts can enforce rules on who can access specific data.
    • Compliance with regulations is essential for businesses:  
      • Automated Reporting: Smart contracts can generate reports for regulatory compliance automatically.
      • Audit Trails: Immutable records provide a clear history of transactions, aiding in audits.
    • Use cases for tokenization and compliance include:  
      • Real Estate: Tokenizing properties for easier investment and compliance with local laws.
      • Intellectual Property: Protecting and monetizing digital assets through tokenization.
      • Healthcare: Ensuring patient data privacy while complying with regulations like HIPAA.

    9.7. Best Practices for Ensuring Smart Contract and Blockchain Security on Aptos

    • Security is paramount when developing smart contracts on Aptos. Best practices include:  
      • Code Audits: Regularly conduct audits to identify vulnerabilities in smart contracts.
      • Testing: Implement thorough testing, including unit tests and integration tests, to ensure functionality.
    • Use established security frameworks and tools:  
      • Static Analysis Tools: Utilize tools that analyze code for potential security flaws.
      • Formal Verification: Apply mathematical methods to prove the correctness of smart contracts.
    • Implement security measures during development:  
      • Access Control: Define roles and permissions to limit access to sensitive functions.
      • Fail-Safe Mechanisms: Include mechanisms to pause or revert transactions in case of anomalies.
    • Stay updated on security threats:  
      • Community Engagement: Participate in Aptos community discussions to learn about emerging threats.
      • Bug Bounty Programs: Encourage external developers to identify vulnerabilities by offering rewards.
    • Regularly update and maintain smart contracts:  
      • Version Control: Use version control systems to manage changes and updates.
      • Monitoring: Continuously monitor smart contracts for unusual activity or breaches.
    • Educate stakeholders about security:  
      • Training: Provide training for developers and users on best security practices.
      • Documentation: Maintain clear documentation on security protocols and procedures.

    At Rapid Innovation, we leverage our expertise in AI and blockchain technologies to help businesses implement these smart contracts on Aptos. By automating processes and ensuring compliance, we enable our clients to achieve greater ROI while maintaining security and efficiency in their operations.

    9.8. Security Audits for Aptos Smart Contracts and Blockchain Solutions

    • Security audits are essential for ensuring the integrity and safety of smart contracts and blockchain solutions. They help identify vulnerabilities, bugs, and potential exploits before deployment. Engaging reputable crypto audit companies, such as Certik, can enhance the reliability of the audit process.
    • A thorough audit process typically includes:  
      • Code review: Analyzing the smart contract code for logical errors and security flaws.
      • Testing: Conducting various tests, including unit tests, integration tests, and stress tests.
      • Automated tools: Utilizing software tools to scan for common vulnerabilities.
      • Manual review: Experienced auditors manually inspect the code for complex issues that automated tools might miss, often provided by smart contract audit firms.
    • Common vulnerabilities in smart contracts include:  
      • Reentrancy attacks: Where an attacker can repeatedly call a function before the previous execution is complete.
      • Integer overflow/underflow: Errors that occur when calculations exceed the maximum or minimum limits of data types.
      • Access control issues: Flaws that allow unauthorized users to execute functions.
    • Engaging third-party auditors can provide an unbiased assessment and enhance credibility. Regular audits, such as those offered by Certik and Hacken, are recommended, especially after significant updates or changes to the codebase. The cost of security audits can vary widely based on the complexity of the project and the reputation of the auditing firm, including best crypto audit companies like Certik and Paladin. For a comprehensive overview of the top tools available for smart contract audits, you can refer to this resource.

    10. Cost Analysis and Resource Planning for Aptos Blockchain Projects

    • Cost analysis is crucial for budgeting and resource allocation in Aptos blockchain projects. Key factors to consider in cost analysis include:  
      • Development costs: Expenses related to hiring developers, designers, and project managers.
      • Infrastructure costs: Costs associated with hosting, servers, and network resources.
      • Maintenance costs: Ongoing expenses for updates, security audits, and support, including blockchain security audits.
      • Marketing and community engagement: Budgeting for outreach, promotions, and user acquisition.
    • Resource planning involves:  
      • Identifying necessary skills: Determining the expertise required for development, security, and marketing, including knowledge of smart contract audit companies.
      • Estimating timelines: Creating realistic timelines for project milestones and deliverables.
      • Allocating budget: Ensuring funds are available for each phase of the project, including costs for crypto audits.
    • Utilizing project management tools can help streamline resource planning and tracking. Regularly reviewing and adjusting the budget and resources based on project progress is essential for staying on track.

    10.1. How to Estimate the Total Cost of Ownership (TCO) for Aptos Solutions?

    • Total Cost of Ownership (TCO) is a comprehensive assessment of all costs associated with a blockchain solution over its lifecycle. Key components to consider when estimating TCO include:  
      • Initial development costs: One-time expenses for building the solution, including design and coding.
      • Operational costs: Ongoing expenses for running the blockchain, such as hosting, maintenance, and support.
      • Upgrade and scaling costs: Future expenses for enhancing the system or expanding its capabilities.
      • Security costs: Regular expenses for audits, monitoring, and incident response, including audits by Certik and other crypto audit firms.
      • Compliance costs: Costs associated with adhering to regulations and legal requirements.
    • To calculate TCO:  
      • Gather data on all cost components: Collect estimates and quotes for each category, including those from blockchain audit Hacken and other security audit crypto services.
      • Create a timeline: Map out when each cost will be incurred over the project's lifespan.
      • Use a TCO calculator: Employ tools or spreadsheets to input data and generate a total cost estimate.
    • Regularly revisiting the TCO estimate can help in making informed decisions about project adjustments and resource allocation. Understanding TCO is vital for stakeholders to evaluate the long-term viability and sustainability of Aptos solutions.

    10.2. How to Plan Resources and Timelines for Aptos Blockchain Projects?

    How to Plan Resources and Timelines for Aptos Blockchain Projects?

    Planning resources and timelines for Aptos blockchain project planning involves several key steps:

    • Define Project Scope: Clearly outline the objectives and deliverables while identifying the specific features and functionalities required.
    • Assemble a Team: Gather a team with expertise in blockchain development, smart contracts, and Aptos technology. Include roles such as project manager, developers, designers, and testers.
    • Resource Allocation: Determine the resources needed, including hardware, software, and human resources. Allocate budget for development tools, cloud services, and other necessary technologies.
    • Timeline Estimation: Break down the project into phases (e.g., planning, development, testing, deployment) and estimate the time required for each phase based on team capacity and project complexity.
    • Risk Assessment: Identify potential risks and challenges that may impact timelines and develop contingency plans to address these risks.
    • Agile Methodology: Consider using agile practices to allow for flexibility and iterative development. Regularly review progress and adjust timelines as needed.
    • Stakeholder Communication: Keep stakeholders informed about progress and any changes to the timeline. Schedule regular meetings to discuss updates and gather feedback.

    10.3. Calculating ROI for Blockchain Projects Built on Aptos?

    Calculating ROI for blockchain projects on Aptos involves several steps:

    • Identify Costs: Determine all costs associated with the project, including development, deployment, and maintenance. Include costs for training, infrastructure, and ongoing support.
    • Estimate Benefits: Quantify the expected benefits, such as increased efficiency, reduced transaction costs, and enhanced security. Consider potential revenue streams generated by the project.
    • Timeframe for ROI: Define the period over which you will measure ROI (e.g., 1 year, 3 years) and ensure that the timeframe aligns with the project’s expected lifecycle.
    • Calculate ROI Formula: Use the formula: ROI = (Net Profit / Total Investment) x 100. Net Profit is calculated as Total Benefits - Total Costs.
    • Scenario Analysis: Conduct scenario analysis to understand how different variables (e.g., market conditions, user adoption) impact ROI. Create best-case, worst-case, and most-likely scenarios.
    • Monitor and Adjust: Continuously monitor the project’s performance against the expected ROI and be prepared to adjust strategies based on real-time data and feedback.

    10.4. Business Impact and Return on Investment (ROI) from Aptos Blockchain Adoption?

    The business impact and ROI from adopting Aptos blockchain can be significant:

    • Increased Efficiency: Streamlined processes reduce time and costs associated with transactions, while automation through smart contracts minimizes manual intervention.
    • Enhanced Security: Blockchain technology provides a secure and tamper-proof environment for transactions, reducing the risk of fraud and data breaches.
    • Improved Transparency: All transactions are recorded on a public ledger, enhancing accountability. Stakeholders can easily verify transactions, fostering trust.
    • Cost Savings: Lower operational costs due to reduced intermediaries and transaction fees can lead to significant savings in supply chain management and logistics.
    • New Revenue Streams: There are opportunities to create new products and services leveraging blockchain capabilities, including the potential for tokenization of assets, which opens up new markets.
    • Competitive Advantage: Early adoption of Aptos blockchain can position businesses as industry leaders, providing the ability to innovate and respond to market changes more rapidly.
    • Long-term Value: Investments in blockchain can lead to sustained growth and profitability. As the technology matures, businesses can leverage advancements for further benefits.

    At Rapid Innovation, we specialize in guiding clients through the complexities of blockchain implementation, ensuring that they not only achieve their project goals but also maximize their return on investment. Our expertise in Aptos technology allows us to tailor solutions that align with your business objectives, driving efficiency and innovation in your operations.

    11. Future Trends in Aptos Blockchain Development

    The Aptos blockchain is gaining traction as a robust platform for decentralized applications (dApps) and smart contracts. As the technology evolves, several trends are emerging that will shape its future development.

    11.1. The Role of AI, Machine Learning, and Big Data in Aptos Development

    • Integration of AI and Machine Learning: AI can enhance decision-making processes within blockchain applications. Machine learning algorithms can analyze transaction patterns, improving security and fraud detection. Additionally, predictive analytics can optimize resource allocation and network performance, enabling businesses to achieve greater efficiency and ROI.
    • Big Data Utilization: Aptos can leverage big data to analyze vast amounts of transaction data for insights. Enhanced data analytics can lead to better user experiences and targeted services, while real-time data processing can improve the efficiency of dApps on the Aptos network. Rapid Innovation can assist clients in harnessing these insights to tailor their offerings and drive customer engagement.
    • Smart Contracts and Automation: AI can automate smart contract execution based on real-time data inputs, leading to more dynamic and responsive applications that adapt to user needs. Machine learning can also help in creating self-evolving contracts that improve over time, allowing businesses to streamline operations and reduce costs.
    • Enhanced Security Measures: AI-driven security protocols can identify vulnerabilities in the Aptos network. Machine learning can assist in developing adaptive security measures that evolve with threats, and data analytics can provide insights into potential attack vectors, enhancing overall security. Rapid Innovation can implement these advanced security measures to protect client investments.
    • Improved User Experience: AI can personalize user interactions within dApps, making them more intuitive. Machine learning can analyze user behavior to suggest relevant services or products, while big data can help in understanding market trends, allowing developers to create more relevant applications. This personalized approach can significantly boost user retention and satisfaction.

    11.2. Aptos Blockchain’s Roadmap: What’s Next for Developers and Businesses?

    Aptos Blockchain’s Roadmap: What’s Next for Developers and Businesses?
    • Upcoming Features and Enhancements: The Aptos team is focused on improving scalability and transaction speed. New features may include enhanced interoperability with other blockchains, and developers can expect updates that simplify the development process and reduce costs. Rapid Innovation can guide clients through these updates to maximize their benefits.
    • Community Engagement and Governance: Aptos plans to enhance community involvement in decision-making processes. Governance models may evolve to allow for more decentralized control, and increased transparency in development will foster trust among users and developers.
    • Focus on Developer Tools: The roadmap includes the development of more robust tools for developers. Improved SDKs and APIs will facilitate easier integration of Aptos into existing systems, and educational resources and documentation will be expanded to support new developers. Rapid Innovation can provide training and support to help clients leverage these tools effectively.
    • Partnerships and Collaborations: Aptos is likely to pursue strategic partnerships with businesses and other blockchain projects. Collaborations can lead to innovative use cases and expanded market reach, with joint ventures potentially focusing on sectors like finance, supply chain, and healthcare. Rapid Innovation can help clients identify and establish these valuable partnerships.
    • Adoption and Use Cases: The roadmap emphasizes increasing adoption among businesses and enterprises. Real-world use cases will be highlighted to demonstrate Aptos's capabilities, and efforts will be made to attract industries that can benefit from blockchain technology. Rapid Innovation can assist clients in developing and showcasing their own use cases to drive adoption.
    • Sustainability and Environmental Considerations: Future developments may focus on making Aptos more energy-efficient. The team may explore eco-friendly consensus mechanisms to reduce carbon footprint, and sustainability initiatives can enhance Aptos's appeal to environmentally conscious businesses.
    • Regulatory Compliance: Aptos will likely prioritize compliance with evolving regulations in the blockchain space. Developers will be provided with guidelines to ensure their applications meet legal standards, and engaging with regulators can help shape favorable policies for blockchain technology.
    • Global Expansion: The roadmap may include plans for expanding Aptos's presence in international markets. Localization efforts will be made to cater to diverse user bases, and partnerships with local businesses can facilitate smoother entry into new regions. Rapid Innovation can assist clients in strategizing their global expansion efforts effectively.

    As Aptos blockchain development continues to evolve, these trends will play a crucial role in shaping the future landscape of decentralized applications and smart contracts.

    11.3. The Evolution of Aptos Consensus Protocol: Key Upcoming Features?

    The Aptos Consensus Protocol has undergone significant evolution since its inception, focusing on enhancing scalability, security, and decentralization. Key upcoming features include:

    • Parallel Execution: Aptos is designed to execute transactions in parallel, significantly increasing throughput. This allows the network to handle a higher volume of transactions simultaneously, reducing bottlenecks.
    • Dynamic Validator Set: The protocol will introduce a dynamic validator set that can adapt based on network conditions. This feature aims to improve decentralization and security by allowing more validators to participate in the consensus process.
    • Upgradable Consensus Mechanism: Aptos is built with an upgradable consensus mechanism, enabling the protocol to adapt to new challenges and technological advancements without requiring a hard fork. This flexibility is crucial for long-term sustainability.
    • Enhanced Security Features: Upcoming updates will include advanced cryptographic techniques to bolster security against potential attacks. This includes improvements in transaction finality and resistance to double-spending.
    • Interoperability: Future iterations of the Aptos Consensus Protocol will focus on enhancing interoperability with other blockchains. This will facilitate cross-chain transactions and broaden the ecosystem's usability.
    • User-Friendly Tools: The development of user-friendly tools and interfaces is also on the roadmap. These tools will simplify the process for developers and users, making it easier to interact with the blockchain.
    • Community Governance: Aptos plans to implement a governance model that allows the community to have a say in protocol upgrades and changes. This will foster a more inclusive environment and ensure that the protocol evolves according to the needs of its users.

    12. Conclusion: Why Choose Aptos Blockchain for Your Next Project?

    Choosing the right blockchain for your project is crucial, and Aptos offers several compelling reasons to consider it:

    • High Throughput: Aptos is designed to handle thousands of transactions per second, making it suitable for applications that require high scalability.
    • Low Latency: The protocol ensures quick transaction finality, which is essential for real-time applications and user experiences.
    • Robust Security: With advanced security features and a focus on preventing common vulnerabilities, Aptos provides a secure environment for deploying applications.
    • Developer-Friendly: Aptos offers a range of tools and resources for developers, including comprehensive documentation and SDKs, making it easier to build and deploy applications.
    • Active Community: The Aptos ecosystem is supported by a vibrant community of developers and users, providing a wealth of resources and collaboration opportunities.
    • Interoperability: The focus on cross-chain compatibility allows projects built on Aptos to interact with other blockchains, expanding their reach and functionality.
    • Future-Proof: With its upgradable consensus mechanism and commitment to continuous improvement, Aptos is designed to adapt to future technological advancements and market needs.

    12.1. Summary of Benefits and Features of Aptos Blockchain?

    Aptos Blockchain stands out for its innovative features and benefits, making it an attractive choice for developers and businesses:

    • Scalability:  
      • High transaction throughput
      • Parallel execution of transactions
    • Security:  
      • Advanced cryptographic techniques
      • Robust mechanisms against common vulnerabilities
    • Developer Support:  
      • Comprehensive documentation
      • User-friendly SDKs and tools
    • Interoperability:  
      • Ability to interact with other blockchains
      • Facilitates cross-chain transactions
    • Community Engagement:  
      • Active developer and user community
      • Opportunities for collaboration and support
    • Governance:  
      • Community-driven governance model
      • Inclusive decision-making for protocol upgrades
    • Flexibility:  
      • Upgradable consensus mechanism
      • Adaptable to future technological changes

    These features position Aptos as a forward-thinking blockchain solution, ideal for a wide range of applications, from decentralized finance (DeFi) to non-fungible tokens (NFTs) and beyond. At Rapid Innovation, we leverage the capabilities of the Aptos Blockchain to help our clients achieve their business goals efficiently and effectively.

    12.2. Key Considerations Before Starting Your Aptos Blockchain Project

    • Understanding Aptos Technology
      Familiarize yourself with the Aptos blockchain architecture, including its unique features such as parallel execution and a modular design. Research the Move programming language, which is used for smart contracts on Aptos, and explore the benefits of high throughput and low latency that Aptos offers. At Rapid Innovation, we provide in-depth training and consulting services to help your team grasp these concepts effectively, ensuring a solid foundation for your project.
    • Market Research
      Conduct thorough market research to identify potential use cases and target audiences. Analyze existing projects on Aptos, such as the aptos crypto project, and other blockchains to find gaps in the market, and understand the competitive landscape to determine how your project can differentiate itself. Our team can assist you in conducting comprehensive market analysis, leveraging AI tools to extract actionable insights that drive your project’s success.
    • Regulatory Compliance
      Ensure that your project complies with local and international regulations. Consult legal experts to navigate the complexities of blockchain regulations, and stay updated on changes in laws that may affect your project. Rapid Innovation offers regulatory consulting services to help you understand and implement compliance measures, minimizing risks associated with legal challenges.
    • Funding and Budgeting
      Develop a clear financial plan that outlines your funding needs and budget allocation. Consider various funding sources, such as venture capital, crowdfunding, or grants, and prepare for unexpected costs by including a contingency fund in your budget. Our financial advisors can guide you in creating a robust funding strategy that maximizes your investment potential.
    • Team Composition
      Assemble a skilled team with expertise in blockchain development, marketing, and business strategy. Look for individuals with experience in Aptos or similar technologies, and foster a collaborative environment to encourage innovation and problem-solving. Rapid Innovation can help you identify and recruit top talent, ensuring your team is equipped to tackle the challenges of blockchain development.
    • Community Engagement
      Build a community around your project early on. Utilize social media, forums, and events to engage potential users and developers, and encourage feedback and suggestions to improve your project. We can assist in developing community engagement strategies that foster loyalty and active participation, enhancing your project's visibility and support.
    • Technical Infrastructure
      Plan your technical infrastructure carefully. Choose the right tools and platforms for development, testing, and deployment, and ensure that scalability and security are prioritized in your architecture. Our technical experts can help you design and implement a robust infrastructure that meets your project’s specific needs.
    • User Experience (UX)
      Focus on creating a seamless user experience. Design intuitive interfaces that make it easy for users to interact with your application, and conduct usability testing to identify and address pain points. Rapid Innovation specializes in UX design, ensuring that your application is user-friendly and meets the expectations of your target audience.
    • Partnerships and Collaborations
      Explore potential partnerships with other projects and organizations. Collaborate with developers, businesses, and influencers to expand your reach, and leverage existing networks to gain credibility and support. We can facilitate strategic partnerships that enhance your project’s ecosystem and drive growth.

    12.3. Key Strategies for Long-Term Aptos Blockchain Adoption and Scaling

    • Focus on Interoperability
      Develop solutions that can easily integrate with other blockchains and systems. Promote cross-chain functionality to attract a broader user base, and collaborate with other blockchain projects to enhance interoperability. Our team can guide you in building interoperable solutions that expand your project's reach and usability.
    • Community Building
      Invest in building a strong community around your project. Organize events, webinars, and hackathons to engage users and developers, and create forums and social media groups for ongoing discussions and support. Rapid Innovation can help you design and execute community-building initiatives that foster engagement and loyalty.
    • Continuous Improvement
      Regularly update and improve your platform based on user feedback. Implement agile development practices to adapt quickly to changing needs, and monitor performance metrics to identify areas for enhancement. Our agile development services ensure that your project remains responsive to user needs and market trends.
    • Education and Awareness
      Promote education about Aptos and blockchain technology. Create tutorials, webinars, and documentation to help users understand your platform, and partner with educational institutions to offer courses on blockchain development. We can assist in developing educational content that empowers your users and enhances their understanding of your technology.
    • Incentive Programs
      Design incentive programs to encourage user participation and loyalty. Consider token rewards for early adopters and active community members, and implement referral programs to attract new users. Our marketing experts can help you create effective incentive strategies that drive user engagement and retention.
    • Scalability Solutions
      Plan for scalability from the outset. Utilize Aptos's unique features to handle increased transaction volumes, and explore Layer 2 solutions or sidechains to enhance scalability. Rapid Innovation can provide insights and solutions that ensure your project is prepared for future growth.
    • Robust Security Measures
      Prioritize security to build trust with users. Conduct regular security audits and vulnerability assessments, and implement best practices for smart contract development to minimize risks. Our security specialists can help you establish a comprehensive security framework that protects your project and its users.
    • Strategic Partnerships
      Form strategic partnerships with businesses and organizations that can benefit from your technology. Collaborate with industry leaders to enhance credibility and reach, and explore opportunities for joint ventures or co-development projects. We can facilitate introductions and collaborations that strengthen your project’s position in the market.
    • Marketing and Outreach
      Develop a comprehensive marketing strategy to raise awareness of your project. Utilize digital marketing, content creation, and social media to reach your target audience, and engage with influencers and thought leaders in the blockchain space to amplify your message. Rapid Innovation offers marketing services tailored to the blockchain industry, ensuring your project gains the visibility it deserves.
    • Aptos Testnet and Mainnet Transition
      As you prepare for your project launch, consider the transition from the aptos testnet to mainnet. Ensure that your project is thoroughly tested on the testnet, including any aptos testnet nft functionalities, before moving to the mainnet. This will help mitigate risks and ensure a smoother launch process.

    Contact Us

    Concerned about future-proofing your business, or want to get ahead of the competition? Reach out to us for plentiful insights on digital innovation and developing low-risk solutions.

    Thank you! Your submission has been received!
    Oops! Something went wrong while submitting the form.
    form image

    Get updates about blockchain, technologies and our company

    Thank you! Your submission has been received!
    Oops! Something went wrong while submitting the form.

    We will process the personal data you provide in accordance with our Privacy policy. You can unsubscribe or change your preferences at any time by clicking the link in any email.

    Our Latest Blogs

    AI Agents in Manufacturing 2024 Ultimate Guide Boost Efficiency and Innovation

    AI agent for manufacturing: Applications, Use cases & Benefits

    link arrow

    Artificial Intelligence

    Manufacturing

    IoT

    Blockchain

    Base Blockchain 2024: The Ultimate Guide to Layer-2 Solutions

    Base Blockchain Development Guide for Business and Developers

    link arrow

    Blockchain

    Web3

    Gaming & Entertainment

    FinTech

    Show More