
Blockchain
The realm of cryptocurrency has evolved significantly since the inception of Bitcoin in 2009, leading to the development of various types of platforms that facilitate the trading of digital assets. Among these, centralized cryptocurrency exchanges (CEXs) have emerged as pivotal players. This introduction delves into the nature of centralized crypto exchanges and underscores the importance of strategic development in these platforms, particularly looking ahead to the year 2024.
Centralized crypto exchanges are platforms where cryptocurrencies can be bought, sold, or traded. These are operated by specific companies that maintain control over the operations of the exchange. Unlike their decentralized counterparts, centralized exchanges involve an intermediary to facilitate transactions. This setup helps in providing users with faster transaction times and a more user-friendly experience, which is particularly appealing to newcomers in the cryptocurrency space.
Centralized exchanges function by holding users’ funds, which are managed internally by the company. Users of these platforms typically create accounts, deposit funds (either fiat money or cryptocurrencies), and engage in trading activities using the platform's trading interface. The exchange acts as a custodian of funds and provides mechanisms for order matching and liquidity, often resembling traditional stock trading platforms.
The dominance of centralized exchanges in the market is notable. They account for a significant portion of the trading volume in the cryptocurrency market. This is largely due to their ability to provide advanced trading features such as margin trading, futures, and options, which are not typically available on decentralized platforms. Moreover, they can offer higher levels of liquidity, making it easier for users to enter and exit positions. For more insights, you can read about Understanding Centralized Cryptocurrency Exchanges: Services and Security Risks.
As we approach 2024, the strategic development of centralized crypto exchanges is more crucial than ever. The crypto market is known for its rapid pace of change and volatility. Exchanges must continuously innovate to stay relevant and competitive. This involves not only enhancing security measures to protect user assets but also improving user experience and expanding service offerings.
Security is a paramount concern, as centralized exchanges are often targets of hacking and security breaches. Implementing robust security measures such as two-factor authentication, end-to-end encryption, and regular security audits can help in safeguarding user assets. Additionally, as regulatory landscapes evolve, exchanges must also ensure compliance with regulatory requirements across different jurisdictions, which can vary widely and impact how exchanges operate.
Moreover, the strategic development includes integrating new technologies. For instance, the adoption of blockchain technology for enhanced transparency and the implementation of artificial intelligence for improved customer service and automated trading solutions can provide a competitive edge.
Furthermore, as the cryptocurrency market matures, users are looking for more than just trading services. They are interested in comprehensive platforms that offer a range of services including staking, lending, and even banking services. Developing these integrated services can help centralized exchanges to attract and retain users, thereby increasing their market share.
In conclusion, the strategic development of centralized crypto exchanges in 2024 will likely focus on enhancing security, ensuring regulatory compliance, leveraging new technologies, and expanding service offerings. These developments will not only cater to the growing demands of the crypto market but also ensure the long-term sustainability and success of these platforms. For further reading on this topic, check out The Crucial Role of Centralized Exchanges in Cryptocurrency Trading.
Developing a centralized cryptocurrency exchange (CEX) involves a series of strategic, technical, and regulatory steps. Centralized exchanges are platforms where cryptocurrencies can be traded against other cryptocurrencies or against fiat currencies. These platforms act as intermediaries and are managed by a central authority which differentiates them from decentralized exchanges (DEXs) that allow direct peer-to-peer transactions.
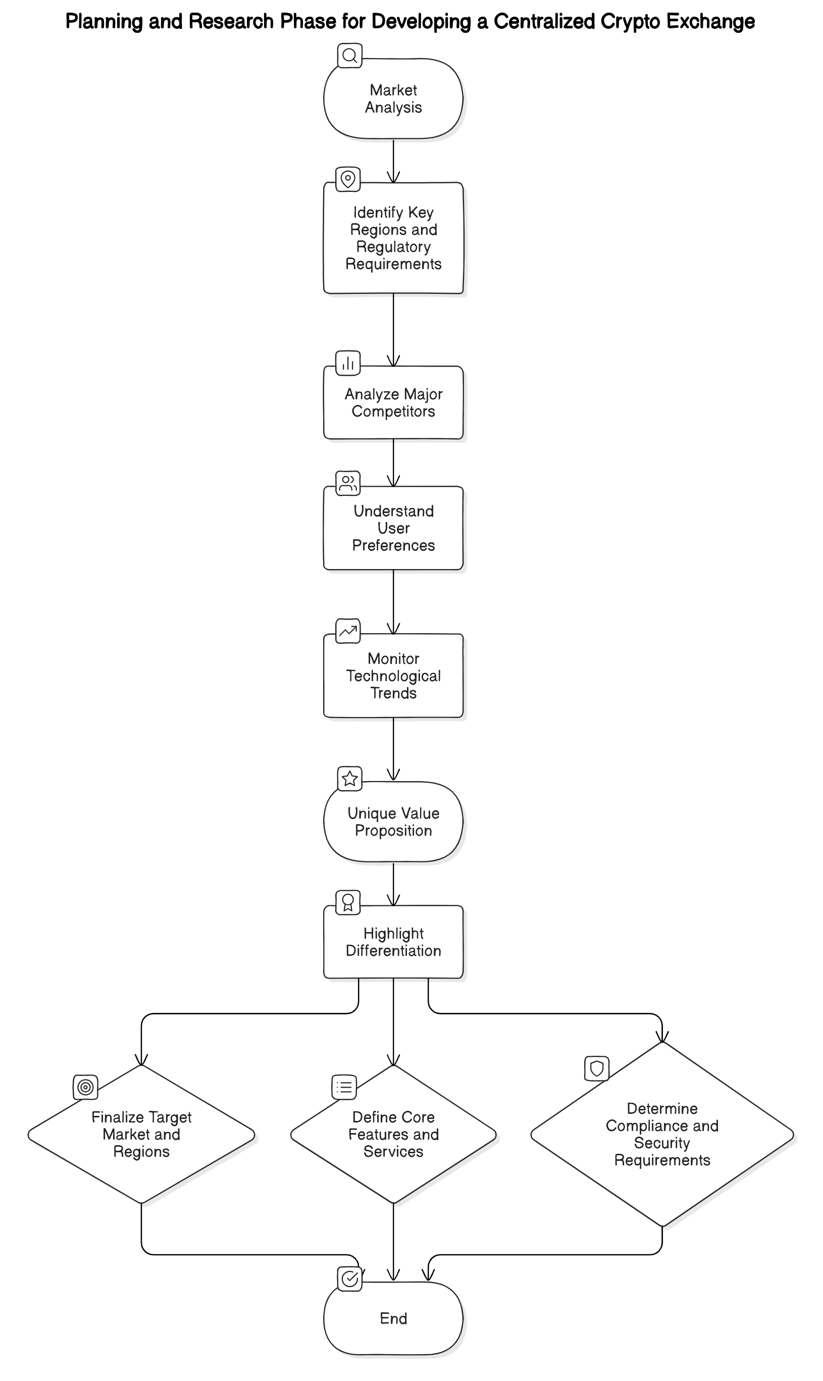
The initial phase in developing a centralized crypto exchange is comprehensive planning and research. This stage is crucial as it lays the foundation for the operational, financial, and technological aspects of the exchange.
Market Analysis
Market analysis is the first step in the planning and research phase. It involves a thorough investigation of the current market environment to understand the demand for cryptocurrency trading, identify target markets, and analyze the competition. This analysis helps in understanding what features and services are most desired by users and what strategies competitors are using to attract and retain users.
To conduct a market analysis, you would typically start by identifying the geographic regions where cryptocurrency trading is popular and legal. Understanding regulatory requirements in these regions is crucial as it will affect many decisions, from the choice of cryptocurrencies offered to the operational structure of the exchange.
Next, analyze the existing major players in the market. Look at the services they offer, their fee structures, security measures, user interface, and customer service. Platforms like Binance, Coinbase, and Kraken provide good benchmarks. Analyzing these competitors helps in identifying gaps in the market that your exchange could fill. For instance, if most exchanges do not offer certain pairs of cryptocurrencies, or if their transaction fees are high, these could be areas where your exchange could differentiate itself.
Additionally, it's important to understand the behavior and preferences of cryptocurrency traders. This can be achieved through surveys, focus groups, or analyzing online forums and social media. Key information to gather includes features that traders value most, such as low transaction fees, high liquidity, range of trading pairs, ease of use, and security features.
The market analysis should also include a look at technological trends, such as the adoption of blockchain technologies, security innovations, and the integration of advanced trading tools like algorithmic trading, which could influence the features and capabilities of your exchange.
Finally, the market analysis should help you to define the unique value proposition of your exchange. This involves deciding how your exchange will be different from existing ones in terms of cost, services, technology, user experience, and security. This differentiation will be key in attracting and retaining users in a competitive market.
By thoroughly analyzing the market, you can ensure that your centralized crypto exchange is well-positioned to meet the needs of users and to compete effectively in the crypto trading landscape. This foundational work is critical for guiding the development process and for making informed decisions that will shape the success of your exchange. For more insights, you can explore a detailed guide on centralized crypto exchange development.

This architectural diagram illustrates the main components of a centralized crypto exchange, helping to visualize the operational structure and technical components discussed in the blog.
Regulatory compliance is a critical aspect for businesses across various industries, particularly those in sectors such as healthcare, finance, and telecommunications, where data protection and privacy are paramount. Compliance involves adhering to laws, regulations, guidelines, and specifications relevant to business operations. Failure to comply can result in severe penalties, including fines, loss of reputation, and even cessation of business operations.
For instance, in the healthcare sector, compliance with the Health Insurance Portability and Accountability Act (HIPAA) in the United States is crucial. HIPAA sets the standard for protecting sensitive patient data. Any company that deals with protected health information (PHI) must ensure that all the required physical, network, and process security measures are in place and followed.
Similarly, the finance sector must comply with regulations like the Sarbanes-Oxley Act (SOX) which mandates strict reforms to improve financial disclosures from corporations and prevent accounting fraud. In Europe, the General Data Protection Regulation (GDPR) imposes stringent rules for data protection and privacy for all individuals within the European Union and the European Economic Area.
The process of ensuring regulatory compliance typically involves several steps including understanding the specific requirements that apply to the business, implementing frameworks and controls to meet these requirements, training employees, and conducting regular audits to ensure ongoing compliance. It also involves updating policies and systems in response to changes in the law. Companies often use compliance software or hire specialists to help manage their compliance efforts effectively.
Technical architecture refers to the structured process of designing and building software and hardware solutions that support the strategic objectives of a business. It serves as a blueprint for both the system and the project, providing a clear picture of how the software components, hardware installations, and network infrastructure will interact.
The importance of a well-planned technical architecture cannot be overstated, as it directly impacts the performance, scalability, reliability, and security of the technology services and products. A robust architecture ensures that the system can handle expected loads and can scale up to meet future demands. It also includes considerations for data integrity and backup facilities to prevent data loss and ensure continuity of operations in the event of system failure.
For example, an e-commerce company needs a technical architecture that not only supports seamless online transactions but also provides robust data security to protect user information. This involves the integration of advanced payment gateways, data encryption methods, and secure data storage solutions. Additionally, the architecture must ensure that the website can handle high traffic volumes, especially during peak shopping periods, without compromising on speed or availability.
Choosing the right technology stack is crucial for the success of any software development project. The technology stack refers to the combination of programming languages, tools, and frameworks that developers use to build an application. A well-chosen technology stack can reduce development time, enhance product performance, and increase project success rates.
Factors to consider when choosing a technology stack include the project requirements, scalability needs, team expertise, community support, and long-term maintenance costs. For instance, a project that requires high-performance real-time processing might benefit from using programming languages and frameworks known for their speed and efficiency, such as C++ or Java, combined with real-time processing engines like Apache Kafka.
Moreover, the choice of technology can affect the recruitment of talent. Popular and widely-used technologies such as JavaScript, Python, and Ruby on Rails tend to have larger communities and more readily available developers. This can make it easier to find skilled personnel and to receive community support for development challenges.
Finally, it's important to consider the future trajectory of the technology. Technologies that are widely supported and updated will ensure that the application remains compatible with other systems and can incorporate new features over time. This foresight can prevent costly rewrites or adjustments in the future due to deprecated or unsupported technology.
Ensuring scalability and security in any digital product or service is crucial for maintaining performance and trustworthiness as user numbers grow. Scalability refers to the ability of a system to handle a growing amount of work or its potential to accommodate growth. Security, on the other hand, involves protecting systems, networks, and data from digital attacks.
Scalability must be planned from the outset of designing a system. It involves both hardware and software considerations. On the hardware side, scalable systems may require servers that can be added dynamically to handle increased load. Software scalability involves designing applications so they can efficiently manage increased demands; this might mean optimizing algorithms and data structures, or using more efficient methods of processing data. For instance, load balancers can distribute data processing and communications more evenly across a server farm, thereby enhancing the performance of the applications they support.
Security is equally important and somewhat intertwined with scalability. As systems scale, they often become more attractive targets for cyber attacks. Therefore, robust security measures must be integrated into the system from the beginning. This includes the use of firewalls, intrusion detection systems, and regular security audits to identify and rectify vulnerabilities. Encryption techniques also play a crucial role in securing data both at rest and in transit. Moreover, developing a comprehensive security policy that includes not only technological solutions but also training for employees on security best practices is essential.
Both scalability and security are ongoing concerns. As technology evolves, so too do the strategies for scaling systems and securing them against new types of attacks. Regular updates and patches to software can help protect against vulnerabilities, while periodic reviews of scalability plans can ensure that systems continue to perform well as they grow. Learn more about Revolutionizing Blockchain Scalability with ZK Rollup Technology and Quantum Computing: Blockchain Security & Scalability 2024.

User Experience (UX) Design is the process of creating products that provide meaningful and relevant experiences to users. This involves the design of the entire process of acquiring and integrating the product, including aspects of branding, design, usability, and function.
UX design starts with understanding the behaviors, needs, and motivations of users. It involves extensive research to gather insights into user demographics, behavior patterns, motivations, and goals. Designers then use this information to craft a user experience that aligns with the users' needs and the business objectives. This process helps in creating products that are not only usable but also delightful to interact with.
The design process is iterative, involving prototyping, testing, and refining to improve the product. Usability tests, where real users interact with the product, are crucial. They provide direct input on how the product works in real-world scenarios, which designers use to refine their work. The goal is to create a seamless, intuitive, and engaging experience that encourages user satisfaction and loyalty.
Interface Design is a critical subset of UX design and focuses specifically on designing the interface through which users interact with a product or service. The goal of interface design is to make the user's interaction as simple and efficient as possible, with a focus on achieving user goals.
Good interface design is characterized by clarity, simplicity, and consistency. Elements should be laid out in a way that is immediately understandable and leads to the desired actions without confusion. This includes the use of familiar icons, consistent color schemes, and clear typography. The layout should prioritize important actions and information, making them easily accessible and reducing the user's cognitive load.
Interactive elements like buttons, text fields, and navigation menus must be designed with consideration for how users will interact with them. This includes recognizing the size of touch targets on mobile devices or the clarity of clickable items on desktop interfaces. Feedback is also crucial in interface design; users should receive immediate and clear feedback about their actions, whether they are filling out a form or navigating through a menu.
In conclusion, interface design plays a pivotal role in shaping the user experience. By focusing on the needs and expectations of the user, designers can create interfaces that are not only beautiful but also functional and user-friendly.
User journey optimization in the context of digital platforms refers to the process of enhancing the user's experience from the initial interaction with the platform to the final goal completion, such as making a purchase or subscribing to a service. This optimization process is crucial in ensuring that users not only achieve their goals efficiently but also enjoy the journey, thereby increasing user satisfaction and loyalty.
In the realm of user journey optimization, it is essential to understand the various touchpoints where users interact with the platform. These touchpoints could range from landing pages and signup forms to checkout processes and customer support. Each of these interactions needs to be analyzed and optimized for ease of use, speed, and efficiency.
One of the primary strategies in optimizing the user journey is to streamline the navigation process. This involves simplifying the interface and reducing the number of steps required to complete an action. For example, a well-optimized checkout process on an e-commerce site should require minimal steps to reduce cart abandonment rates.
Another critical aspect is personalization. By leveraging data analytics, platforms can offer personalized experiences to users, which significantly enhances satisfaction and engagement. Personalization can include tailored recommendations, customized email marketing, and personalized user interfaces.
Moreover, feedback mechanisms play a vital role in user journey optimization. By continuously gathering and analyzing user feedback, platforms can identify pain points and areas for improvement. Implementing changes based on user feedback not only improves the platform but also shows users that their input is valued, further enhancing user loyalty.
Finally, mobile optimization is no longer optional but a necessity. With an increasing number of users accessing platforms via mobile devices, ensuring that the user journey is optimized for mobile is crucial. This means responsive design, fast loading times, and mobile-friendly navigation must be top priorities.
A successful centralized crypto exchange is characterized by several critical elements that ensure it not only attracts but also retains a large user base while maintaining security, efficiency, and compliance with regulatory standards.
The key features and functionalities of a centralized crypto exchange play a significant role in its success. At the core, the exchange should offer a robust trading engine that can handle high volumes of trades quickly and without errors. This includes having real-time order matching capabilities that can support a variety of order types, such as limit orders, market orders, and stop-loss orders.
Security is another crucial feature. Given the digital and often anonymous nature of cryptocurrency, exchanges are frequent targets of hacking and other cyber threats. Successful exchanges invest heavily in security measures such as two-factor authentication, encryption, cold storage of assets, and regular security audits to protect user funds and personal information.
Liquidity is also essential. An exchange with high liquidity can facilitate large trades without significant price fluctuations. High liquidity is typically achieved by having a large user base and by incentivizing market makers to participate in the platform.
User interface (UI) and user experience (UX) are critical in attracting and retaining users. The platform should be easy to use for both novice and experienced traders, with a clean, intuitive layout and easy access to essential information such as market charts, order books, and trading history.
Customer support is another vital functionality. Crypto markets operate 24/7, and timely customer support can be crucial, especially in high-stakes trading environments. Successful exchanges provide multiple channels of support, including live chat, email, and phone support, and ensure that their support teams are knowledgeable and responsive.
Finally, regulatory compliance cannot be overlooked. As cryptocurrencies come under increasing scrutiny, being compliant with financial regulations is essential for any exchange. This includes implementing know-your-customer (KYC) and anti-money laundering (AML) processes to prevent illegal activities such as money laundering and terrorist financing.
In conclusion, a successful centralized crypto exchange combines advanced trading features with stringent security measures, high liquidity, excellent user experience, responsive customer support, and strict regulatory compliance to create a platform that meets the needs of a diverse range of cryptocurrency traders. For more insights, you can explore the Understanding Centralized Crypto Exchange Platforms: Benefits and Risks and Benefits of Building a Centralized Crypto Exchange Like Bitstamp.
The trading engine is the core component of any financial trading platform, responsible for the execution of trades, order matching, and maintaining the integrity of market operations. It is designed to handle high volumes of transactions efficiently and accurately, ensuring that trades are executed in real-time and at the best possible prices. The trading engine operates by receiving orders from traders, which can include buy or sell instructions, and then uses algorithms to match these orders with the best available counterparties. This process involves complex calculations and requires a robust infrastructure to manage the continuous flow of data.
One of the key features of a trading engine is its ability to provide liquidity and maintain market stability. By matching orders quickly and efficiently, the trading engine helps to ensure that there are always buyers and sellers available, which in turn helps to prevent large price swings and market manipulation. Additionally, the trading engine must be capable of handling various order types, such as market orders, limit orders, and stop-loss orders, each of which plays a critical role in trading strategies.
The performance of a trading engine is critical to the success of a trading platform. High latency or delays in order processing can lead to slippage, where the execution price differs from the expected price, potentially causing significant losses for traders. Therefore, trading platforms invest heavily in technology to optimize the speed and reliability of their trading engines. This includes the use of advanced hardware, optimized software algorithms, and sometimes even co-location services to reduce delay times. For more insights, you can read about the Benefits of Hybrid Cryptocurrency Exchange Development.
Wallet integration in trading platforms refers to the process of incorporating digital wallets that can store, send, and receive various types of digital assets, including cryptocurrencies. This integration is crucial for enabling users to manage their assets directly through the trading platform, providing a seamless user experience from trading to asset management. Wallets can be either custodial, where the service provider manages the keys to the wallet, or non-custodial, where the user retains control of their keys.
Effective wallet integration requires ensuring that the wallets are secure, user-friendly, and capable of supporting a wide range of digital assets. Security is paramount, as wallets need to protect user funds from unauthorized access and potential cyber threats. This often involves implementing advanced security measures such as two-factor authentication, multi-signature wallets, and regular security audits to identify and mitigate vulnerabilities.
Furthermore, wallet integration must also consider the ease of use. This includes providing a simple and intuitive user interface that allows users to easily manage their assets, execute transactions, and check their balances without needing extensive technical knowledge. Additionally, the ability to support a wide range of digital assets is important, as it allows users to trade and manage diverse portfolios from a single platform, enhancing the user experience and attracting a broader user base.
Security measures are critical in trading platforms to protect user data, prevent unauthorized access, and ensure the integrity of financial transactions. Given the sensitive nature of financial trading, platforms must employ a comprehensive security strategy that encompasses both physical and digital safeguards. This includes the use of secure servers, data encryption, and regular security audits to ensure that all systems are protected against potential threats.
One of the most important security measures is the implementation of robust authentication mechanisms. This typically involves requiring users to undergo multiple forms of verification before accessing their accounts, such as passwords, biometric data, and two-factor authentication. These layers of security help to ensure that only authorized users can access their accounts and perform transactions.
Additionally, trading platforms must also focus on network security. This involves monitoring and protecting the infrastructure from potential intrusions and attacks, such as Distributed Denial of Service (DDoS) attacks, which can cripple a platform's operations. Employing firewalls, intrusion detection systems, and anti-virus software are standard practices in protecting against these threats.
Moreover, regular security audits and compliance checks are essential to maintain high security standards. These audits help identify vulnerabilities in the system and ensure that the platform complies with relevant regulations and standards, such as the Payment Card Industry Data Security Standard (PCI DSS) and the General Data Protection Regulation (GDPR). By adhering to these standards, trading platforms can not only protect themselves from financial and reputational damage but also build trust with their users by demonstrating a commitment to security.
Encryption and data protection are critical components of modern cybersecurity strategies, especially in an era where data breaches and cyber threats are increasingly common. Encryption is the process of encoding information in such a way that only authorized parties can access it. By converting the original representation of the information, known as plaintext, into an alternative form known as ciphertext, encryption ensures that even if data is intercepted, it cannot be read without the encryption key.
Data protection, on the other hand, involves a broader range of strategies, policies, and measures to ensure the integrity, confidentiality, and availability of data. Together, encryption and data protection not only help in securing information from unauthorized access but also play a crucial role in maintaining privacy, compliance with regulations, and protecting the reputation of businesses.
One of the primary methods of encryption is the use of Secure Sockets Layer (SSL) and its successor, Transport Layer Security (TLS), which secure communications over computer networks. In addition, advanced encryption standards such as AES are commonly used to protect sensitive data stored on systems. For mobile and cloud environments, encryption strategies might include data masking, tokenization, and the use of encrypted virtual private networks (VPNs).
Furthermore, data protection laws such as the General Data Protection Regulation (GDPR) in Europe and the California Consumer Privacy Act (CCPA) in the United States mandate strict measures for data handling and privacy, pushing companies to adopt robust encryption practices. Compliance with these regulations not only helps in avoiding hefty fines but also enhances trust with customers.
Regular security audits are essential for maintaining the integrity of an organization's IT infrastructure. These audits involve a systematic evaluation of the security of a company's information system by measuring how well it conforms to a set of established criteria. A comprehensive security audit will typically assess the security of the system's physical configuration and environment, software, information handling processes, and user practices.
Security audits are crucial because they help identify vulnerabilities in the security framework that could potentially be exploited by attackers. They also validate the effectiveness of the existing security measures and highlight areas where improvements are needed. Regular audits not only help in detecting potential security incidents before they occur but also ensure that the organization complies with international standards and regulations.
Audits can be conducted by internal staff or external experts, and they often involve the use of automated tools to scan for vulnerabilities, manual checking, and interviews with staff. The frequency of these audits can vary depending on the organization's size, complexity of the infrastructure, and sensitivity of the data handled. However, best practices suggest that an audit should be conducted at least annually or whenever significant changes are made to the IT environment.
Customer support and services are pivotal in enhancing user experience and fostering long-term business relationships. Effective customer support ensures that clients' concerns and issues are addressed promptly and efficiently, leading to higher satisfaction rates and customer loyalty. Services provided can range from help desks and technical support to customer service hotlines and online chat support.
In today's digital age, customer support has transcended traditional methods and now includes a variety of platforms such as social media, email, and mobile apps. This omnichannel approach ensures that support is accessible and convenient for all customers, regardless of their preferred communication method. Additionally, the use of automated tools like chatbots and AI-driven support systems has revolutionized customer service, enabling quick and accurate responses to common inquiries and freeing up human agents to handle more complex issues.
Moreover, providing excellent customer service is not just about resolving problems but also about creating a positive, engaging customer experience that promotes brand loyalty and encourages repeat business. Training customer service representatives to understand the company's products and services thoroughly and to communicate effectively with customers is crucial. Furthermore, gathering feedback through surveys and direct communication can help businesses understand their customers' needs and expectations, leading to continuous improvement in service quality.
Centralized crypto exchanges (CEXs) play a pivotal role in the cryptocurrency market, acting as intermediaries between buyers and sellers. These platforms are managed by specific companies that maintain control over the operation of the exchange, including the custody of users' funds and the order book. Centralized exchanges are known for their high liquidity, fast transaction speeds, and ease of use, which make them an attractive option for both novice and experienced traders. There are primarily two types of centralized crypto exchanges: Fiat to Crypto Exchanges and Crypto to Crypto Exchanges.
To enhance your exchange's market visibility and reach, consider leveraging our Cryptocurrency Exchange Listing Service, designed to help your platform get listed on top exchanges and attract more users.
Fiat to Crypto Exchanges are platforms where you can exchange traditional fiat currencies, like USD, EUR, or GBP, for cryptocurrencies. This type of exchange is crucial for new entrants into the cryptocurrency world, as it provides an accessible route for converting government-issued currencies into digital currencies. Users can deposit fiat money through various payment methods such as bank transfers, credit cards, or even cash, depending on the exchange's supported options.
These exchanges often require a rigorous verification process to comply with financial regulations and anti-money laundering (AML) standards. For instance, platforms like Coinbase and Kraken, which are popular among users looking to purchase cryptocurrencies with fiat, typically require users to verify their identity with documents such as a passport or driver’s license. Once verified, users can purchase cryptocurrencies directly, which can then be used for trading or held as an investment.
Crypto to Crypto Exchanges, on the other hand, cater to users who already possess cryptocurrencies and are looking to trade them for other digital currencies. These exchanges do not handle fiat currencies and all transactions are purely between different cryptocurrencies. For example, a user can trade their Bitcoin for Ethereum or vice versa. This type of exchange is beneficial for users who want to diversify their crypto holdings or take advantage of market fluctuations between different cryptocurrencies.
Exchanges like Binance and Huobi are prominent examples of crypto-to-crypto platforms. They offer a wide variety of trading pairs and typically have lower verification requirements compared to fiat-to-crypto exchanges. However, they still maintain robust security measures and trading features to ensure a safe and efficient trading environment for users. These platforms often provide advanced trading options like futures and options trading, which are geared towards more experienced traders.
In conclusion, centralized crypto exchanges are categorized mainly into fiat to crypto and crypto to crypto exchanges. Each serves different needs: the former provides an entry point for fiat money into the cryptocurrency market, while the latter facilitates the trading and exchange of various cryptocurrencies. Both types of exchanges are integral to the functioning of the crypto economy, offering users the tools and services needed to engage with digital assets effectively. For a deeper understanding of centralized exchanges, you can read more about their services and security risks and the crucial role they play in cryptocurrency trading.
Derivatives and futures exchanges are specialized marketplaces where traders can buy and sell derivatives, which are financial instruments whose value is derived from the value of an underlying asset. These underlying assets can be stocks, bonds, commodities, currencies, interest rates, or market indexes. Futures contracts, a type of derivative, are standardized agreements to buy or sell an asset at a predetermined price at a specified time in the future.
The primary function of derivatives and futures exchanges is to provide a centralized trading facility where market participants can hedge their risk exposure to price fluctuations of the underlying assets. This risk management is vital for businesses that depend on stable pricing for budgeting and planning, such as agricultural producers who need to secure a selling price for their crops ahead of harvest or airlines hedging against fuel price volatility.
Moreover, these exchanges play a crucial role in price discovery, which is the process of determining the price of an asset in the marketplace through the interactions of buyers and sellers. The prices established on futures exchanges are often used as benchmark prices for the underlying assets themselves, which can be critical information for decision-makers in various industries.
Additionally, derivatives and futures exchanges contribute to market liquidity and efficiency. They do this by providing a platform where a large number of participants can trade quickly and at low transaction costs. The standardized nature of the contracts traded on these exchanges simplifies the process, making it easier for participants to enter and exit positions.
The regulatory framework governing these exchanges is designed to ensure fairness, reduce potential fraud, and maintain market integrity. This oversight helps in maintaining trader confidence in the financial markets, which is essential for the effective functioning of the economy.
Centralized crypto exchanges (CCEs) play a pivotal role in the cryptocurrency market by offering a platform for buying, selling, and trading cryptocurrencies. These exchanges act as intermediaries between buyers and sellers and are responsible for processing millions of transactions. The benefits of using centralized crypto exchanges are numerous and significant.
Enhanced liquidity refers to the ease with which an asset can be bought or sold in the market without affecting its price. High liquidity is crucial in the crypto market due to the volatile nature of cryptocurrencies. Centralized exchanges aggregate trades from millions of users, providing a deep pool of liquidity. This makes it easier for traders to execute large trades quickly and at predictable prices, minimizing the cost slippage that can occur in less liquid markets.
Enhanced liquidity also contributes to better price discovery and increased stability in cryptocurrency prices. With more participants and trading volume, the prices on centralized exchanges tend to reflect a more accurate valuation of cryptocurrencies based on current supply and demand dynamics. This is particularly important for both retail and institutional investors who rely on consistent pricing for investment decisions.
Furthermore, centralized exchanges often provide additional services such as margin trading, futures, and options trading, which require access to liquid markets. These services allow traders to leverage their positions, enhance returns, and hedge against risks, which are not typically available on smaller or decentralized platforms.
Overall, the benefits of centralized crypto exchanges, particularly in terms of liquidity, make them an essential component of the cryptocurrency ecosystem. They not only facilitate efficient trading but also contribute to the overall maturity and stability of the crypto market. For more insights, you can read about the Crucial Role of Centralized Exchanges in Cryptocurrency Trading.
High trading volume is a significant aspect of centralized crypto exchanges that underscores their importance in the cryptocurrency market. Trading volume, which refers to the total number of shares or contracts traded for a particular asset within a given time frame, is a crucial metric for assessing the liquidity and activity level of an exchange. A high trading volume indicates a vibrant trading environment where assets can be bought or sold quickly without causing a significant impact on the market price.
Centralized exchanges are known for their ability to handle large volumes of trades efficiently, thanks to their robust matching engines and centralized order management systems. These platforms are designed to facilitate a high throughput of transactions, which is essential for traders who need to execute large orders or operate with high frequency. The ability to manage such high trading volumes attracts more users to the platform, creating a virtuous cycle that further enhances liquidity and market depth.
Moreover, high trading volumes contribute to the price discovery process, as they reflect active participation and varied perspectives of value from a large number of traders. This is particularly important in the crypto market, where prices can be highly volatile and information asymmetry is common. By aggregating trades from a diverse user base, centralized exchanges help in establishing fair and transparent pricing of cryptocurrencies.
The significance of high trading volume is also reflected in the trust and credibility it confers on an exchange. Traders and investors are more likely to use platforms that consistently demonstrate high liquidity, as these are perceived to be more reliable and less susceptible to price manipulation or extreme volatility. Thus, maintaining high trading volumes is not only a technical achievement but also a critical factor in the competitive positioning of centralized crypto exchanges in the financial marketplace.
User-friendly interfaces are a cornerstone of successful centralized crypto exchanges. These platforms serve a wide range of users, from seasoned traders to newcomers, and the ease of use of their interfaces can significantly impact their ability to attract and retain users. A well-designed user interface (UI) provides intuitive navigation and clear, accessible features that make the trading process straightforward and efficient.
Centralized exchanges invest heavily in the development of their UIs to ensure that users can find all necessary information and perform all trading actions without confusion or delay. This includes the design of dashboard layouts, the clarity of asset listings, the responsiveness of the trading interface, and the simplicity of deposit and withdrawal processes. The goal is to minimize the learning curve for new users while providing powerful tools and detailed analytics that more experienced traders demand.
Moreover, user-friendly interfaces are crucial for maintaining the security of transactions. They help in guiding users through secure trading practices and alerting them to potential security risks. Features such as two-factor authentication, withdrawal address whitelist, and real-time security notifications are integrated into the user interface in a way that supports, rather than obstructs, user activity.
The importance of user-friendly interfaces extends beyond individual user experience to impact the broader market. By facilitating easier access to crypto trading, these interfaces help in democratizing the participation in cryptocurrency markets, thus fostering greater inclusivity and expansion of the market itself. As the crypto market continues to evolve, the role of user-friendly interfaces in supporting this growth cannot be overstated.
Developing a centralized crypto exchange presents numerous challenges that must be addressed to ensure operational efficiency, security, and user satisfaction. One of the primary challenges is maintaining robust security measures to protect against the constant threat of hacking and cyber-attacks. Centralized exchanges, by virtue of their structure, store large amounts of cryptocurrencies, making them attractive targets for hackers. Implementing comprehensive security protocols such as encryption, multi-factor authentication, and cold storage of assets is essential but also complex and costly.
Another significant challenge is ensuring regulatory compliance. Crypto exchanges operate in a rapidly evolving regulatory environment and must navigate a complex array of laws and regulations that can vary significantly from one jurisdiction to another. Compliance involves not only adhering to anti-money laundering (AML) and know your customer (KYC) regulations but also managing financial licensing requirements, data protection laws, and potentially, securities regulations. This not only imposes additional operational burdens but also requires constant vigilance to keep up with changing regulatory landscapes.
Scalability is another critical issue for centralized crypto exchanges. As the user base grows and trading volumes increase, exchanges must be able to scale their operations effectively to handle increased load without compromising performance or uptime. This involves not only upgrading hardware and software but also optimizing algorithms and network architecture to handle large numbers of simultaneous transactions without latency or downtime.
Moreover, market competition presents a continuous challenge. The crypto exchange market is highly competitive, with numerous platforms vying for users. To remain competitive, exchanges must continually innovate and improve their offerings, whether through technology enhancements, better customer service, or unique features such as advanced trading tools or integration with new cryptocurrencies.
To address these challenges, explore our Cryptocurrency Exchange Clone Script Development services, which offer a secure, scalable, and customizable solution to help you build a robust centralized crypto exchange platform.
In the realm of technology and business, security concerns are paramount, particularly as organizations increasingly rely on digital platforms to conduct their operations. The rise of cyber threats poses significant risks, including data breaches, hacking incidents, and unauthorized access to sensitive information. These security issues not only threaten the integrity and confidentiality of data but also have the potential to undermine trust in technology-driven systems.
One of the primary security concerns is the vulnerability of systems to cyber-attacks. Hackers continuously develop new techniques to exploit weaknesses in cybersecurity defenses. For instance, phishing attacks, where fraudulent emails are sent to trick individuals into revealing personal information, remain a common tactic. Moreover, ransomware attacks, which involve malware that encrypts a victim's files and demands a ransom to restore access, have become increasingly sophisticated.
The impact of these security breaches can be devastating. Companies may face significant financial losses due to the theft of intellectual property or sensitive customer information. Additionally, the reputational damage from a high-profile security breach can lead to a loss of consumer confidence and potentially long-lasting harm to a brand. To mitigate these risks, organizations invest heavily in cybersecurity measures, including advanced encryption technologies, two-factor authentication, and continuous monitoring of their IT systems.
Furthermore, the regulatory landscape regarding data protection and cybersecurity is evolving, which adds another layer of complexity to managing security concerns. Compliance with regulations such as the General Data Protection Regulation (GDPR) in Europe or the California Consumer Privacy Act (CCPA) in the United States requires businesses to adhere to strict guidelines on data handling and reporting breaches, which can be both challenging and costly.
Regulatory uncertainty is a significant challenge for businesses operating in rapidly evolving industries such as technology, finance, and healthcare. Changes in regulations can have profound effects on how companies operate, affecting everything from product development to marketing strategies and operational compliance.
One of the key issues with regulatory uncertainty is the difficulty in planning for the future. When rules and standards are subject to change, businesses may hesitate to invest in new projects or technologies for fear that their efforts will become non-compliant with new regulations. This can stifle innovation and slow down the growth of the economy. For example, in the financial sector, evolving regulations regarding fintech and digital currencies are continually reshaping the landscape, requiring companies to adapt quickly to remain competitive. Learn more about the Benefits of Blockchain in Banking: Efficiency, Security, and Compliance.
Moreover, the global nature of many businesses adds complexity to regulatory compliance. Companies operating across different jurisdictions must navigate a maze of conflicting and sometimes contradictory regulations. This not only increases operational costs but also requires a significant investment in legal expertise to ensure compliance across all areas of operation.
To manage regulatory uncertainty, companies often engage in proactive lobbying efforts to influence policy-making processes. They also invest in regulatory technology solutions that can help streamline compliance and reduce risks associated with non-compliance. Despite these efforts, the unpredictable nature of regulatory changes continues to pose a risk to business stability and growth.
Market competition is a critical driver of innovation and efficiency within industries, but it also presents several challenges for businesses trying to establish or maintain their market position. In highly competitive markets, companies must continually adapt their strategies to meet changing consumer demands and to counteract the maneuvers of their rivals.
The intensity of competition varies by industry but is particularly fierce in sectors like technology, where rapid innovation is a constant. Here, companies are in a relentless race to develop new and improved products and services. This not only requires substantial investment in research and development but also a strategic approach to intellectual property management and marketing.
Moreover, the entry of new players into the market can disrupt existing business models and force established companies to rethink their strategies. Startups, often more agile and innovative, can quickly capture market share by addressing unmet needs or by introducing disruptive technologies. For example, the rise of streaming services has dramatically altered the media and entertainment industry, challenging traditional television networks and movie studios.
To cope with competitive pressures, companies may engage in mergers and acquisitions to strengthen their market position, diversify their product lines, and achieve economies of scale. Additionally, building a strong brand and customer loyalty becomes increasingly important in competitive markets, as these elements can provide a significant competitive edge.
In conclusion, while market competition drives companies to improve, it also requires them to be vigilant, innovative, and responsive to both market trends and consumer needs to succeed.
The landscape of centralized cryptocurrency exchanges is poised for significant evolution in the coming years. As technology advances and regulatory landscapes mature, these platforms are expected to undergo substantial transformations to meet the growing demands of users and regulators alike.
The integration of Artificial Intelligence (AI) with blockchain technology is set to redefine the functionalities of centralized crypto exchanges. AI can enhance the efficiency of blockchain operations by automating complex processes such as trade matching, risk assessment, and customer service. For instance, AI algorithms can analyze vast amounts of data to predict market trends and provide users with insights that can help in making informed trading decisions. This not only improves the user experience by providing personalized services but also enhances the security features of the exchange.
AI-driven chatbots can handle thousands of customer queries simultaneously, providing quick and accurate responses, which improves customer satisfaction and reduces the need for extensive human customer service teams. Furthermore, AI can be employed to enhance the security of exchanges through real-time anomaly detection systems that identify and mitigate potential threats before they can cause any damage.
The integration of these technologies also extends to improving the transparency and fairness of the trading process. AI algorithms can be designed to monitor trading activities and ensure that no market manipulation occurs, thereby maintaining market integrity. Additionally, blockchain's inherent characteristics of decentralization and immutability make it an excellent ledger for recording all transactions transparently, which when combined with AI, can lead to a more secure and trustworthy trading environment.
As the cryptocurrency market matures, regulatory scrutiny is intensifying around the globe. Centralized exchanges will need to focus more on compliance measures to adhere to the legal frameworks set by various governments. Enhanced regulatory compliance involves implementing robust mechanisms to prevent money laundering, terrorist financing, and other illicit activities.
To achieve this, exchanges are increasingly adopting advanced technologies such as KYC (Know Your Customer) and AML (Anti-Money Laundering) systems. These systems verify the identities of their users and monitor transaction patterns to detect and report suspicious activities. By integrating these systems with blockchain technology, exchanges can ensure that all user data and transaction histories are stored securely and are immutable, making it easier to audit and trace when necessary.
Moreover, as different countries have different regulations regarding cryptocurrencies, centralized exchanges must be agile in adapting their operations to comply with these varying regulations. This might involve setting up multiple regional servers, segregating user funds according to jurisdiction, or altering their service offerings to meet local laws. Compliance not only helps in avoiding legal penalties but also builds trust among users who are assured that the platform adheres to high standards of regulatory requirements.
In conclusion, the future of centralized crypto exchanges looks promising with the integration of AI and blockchain technologies enhancing both the efficiency and security of these platforms. At the same time, a strong emphasis on regulatory compliance will ensure that these exchanges can sustainably grow while maintaining the trust and safety of their users. As these trends continue to develop, they will undoubtedly shape the next generation of cryptocurrency trading platforms. For more insights, explore this Guide to Choosing Top Crypto Exchange Development Services in 2024 and learn about Securing Centralized Crypto Exchanges: Best Practices and Strategies.
In the digital age, the importance of user privacy cannot be overstated. As technology continues to evolve, the potential for privacy breaches increases, making it imperative for companies and organizations to prioritize the protection of user data. User privacy involves safeguarding personal information from unauthorized access, use, or disclosure. This is crucial not only for protecting individuals' personal information but also for maintaining trust between users and service providers.
The focus on user privacy involves several key aspects, including the implementation of robust security measures such as encryption, secure authentication processes, and regular security audits. Companies must also adhere to privacy laws and regulations, which vary by country but generally include guidelines on how user information can be collected, used, and shared. The General Data Protection Regulation (GDPR) in the European Union and the California Consumer Privacy Act (CCPA) in the United States are examples of such regulations that aim to give users more control over their personal data.
Moreover, transparency is a critical component of user privacy. Organizations should clearly communicate their privacy policies to users, detailing what information is collected, how it is used, and who it is shared with. This transparency not only helps in building trust but also empowers users to make informed decisions about their data.
Educating users about privacy settings and how to manage their personal information is also essential. Many platforms now offer detailed privacy settings that allow users to control who can see their information and how it is used. By providing these tools, companies can help users take an active role in protecting their privacy.
In summary, focusing on user privacy is a multifaceted approach that includes securing data, complying with laws, being transparent about data use, and educating users. These steps are essential for protecting individuals' privacy and maintaining the integrity of digital platforms.
Binance, one of the world's leading cryptocurrency exchanges, provides a compelling example of how digital platforms can operate on a global scale while managing complex regulatory and security challenges. Founded in 2017, Binance quickly rose to prominence by offering a wide range of cryptocurrencies for trading, a user-friendly interface, and relatively low trading fees.
One of the key challenges Binance faces is regulatory compliance across different countries. Cryptocurrency regulations vary widely around the world, and Binance has had to navigate these to expand its services. For instance, Binance has had to adjust its operations in countries like the United States and the United Kingdom in response to local regulatory demands, which often involve stringent requirements regarding user verification, anti-money laundering (AML) practices, and the reporting of suspicious activities.
Security is another critical area for Binance, given the high risks associated with cryptocurrency exchanges. Binance has implemented several security measures to protect user funds and data. These include two-factor authentication (2FA), encryption of user data, and the use of cold storages to keep a significant portion of cryptocurrencies offline and safe from potential hacking attempts.
Despite these measures, Binance has not been immune to security breaches. In 2019, Binance experienced a significant hack where hackers were able to withdraw 7,000 Bitcoins, valued at approximately $40 million at the time. This incident highlighted the ongoing challenges that digital exchanges face in terms of security and the need for continuous improvement in their protective measures.
In response to the hack and as part of its commitment to user security, Binance launched the "Secure Asset Fund for Users" (SAFU), an emergency insurance fund to cover potential losses from such breaches. This move was widely praised in the cryptocurrency community as a strong commitment to protecting users' interests.
Overall, Binance's experience illustrates the complexities of operating a global digital exchange, balancing the need for user-friendly services with rigorous security and compliance measures.
Coinbase, founded in 2012 by Brian Armstrong and Fred Ehrsam, has grown to become one of the most prominent and widely recognized cryptocurrency exchanges globally. Its user-friendly interface makes it particularly appealing to beginners who are venturing into the world of cryptocurrencies for the first time. The platform allows users to buy, sell, and store cryptocurrencies such as Bitcoin, Ethereum, and many others, providing a secure and accessible environment for users to engage in cryptocurrency transactions.
One of the key features of Coinbase is its strong emphasis on security. The platform employs a variety of security measures to ensure the safety of user funds. These include two-factor authentication, biometric fingerprint logins, and insurance in the event that the platform itself is breached. This focus on security is a significant factor in its popularity, as it addresses one of the primary concerns users have regarding cryptocurrency transactions: the risk of hacks and other types of cyber theft.
Coinbase also offers a more advanced trading platform called Coinbase Pro, which provides more detailed analytical tools and lower transaction fees. This platform is designed for more experienced traders who require additional functionalities that help them execute complex trades and analyze market trends more effectively.
Furthermore, Coinbase has expanded its offerings beyond just a trading platform. It now includes Coinbase Wallet, an app that allows users to store their own cryptocurrency and explore the decentralized web with a dapp browser. Additionally, Coinbase has ventured into the educational aspect of cryptocurrencies, offering Coinbase Earn. This feature allows users to earn cryptocurrencies while learning about them, which not only helps spread knowledge but also encourages wider adoption of cryptocurrency technology.
Kraken, established in 2011 by Jesse Powell, is renowned for its extensive range of features and deep liquidity. It is one of the oldest and most respected cryptocurrency exchanges in the market. Kraken offers its users the ability to trade a variety of cryptocurrencies, including less common options that are not always available on other platforms. This makes it an attractive option for more experienced traders who are looking for a comprehensive trading environment.
Kraken is particularly noted for its strong security measures. It has never been hacked, which is a significant achievement in the often volatile world of cryptocurrency exchanges. The platform incorporates rigorous security protocols such as cold storage of the majority of its funds, encrypted databases, and two-factor authentication. These measures ensure that users' funds and personal information are well-protected against unauthorized access and cyber threats.
In addition to its security features, Kraken offers a range of advanced trading tools such as futures and margin trading. These tools allow traders to employ sophisticated strategies and leverage their positions, potentially increasing their profits. Furthermore, Kraken provides detailed and high-quality market data that assists users in making informed trading decisions.
Kraken also places a strong emphasis on regulatory compliance. It operates in numerous countries and complies with various regulatory frameworks around the world, ensuring a secure and reliable trading environment. This compliance is crucial for attracting users who are cautious about the regulatory aspects of trading and investing in cryptocurrencies.
In-depth explanations in the context of cryptocurrency exchanges are crucial for several reasons. First, they provide clarity and understanding to both new and experienced traders about the complex mechanisms of cryptocurrency trading. Understanding the intricacies of how exchanges operate, including their security protocols, fee structures, and regulatory compliance, can significantly impact a trader's decision-making process and overall trading experience.
Moreover, detailed explanations help demystify the often complex and technical nature of cryptocurrencies and blockchain technology. This is important for broader adoption, as potential users who feel intimidated by these complexities might be discouraged from entering the cryptocurrency space. By providing clear, detailed, and accessible information, exchanges can foster a more inclusive environment that welcomes individuals from various backgrounds.
Additionally, in-depth explanations contribute to transparency in the cryptocurrency industry. By openly sharing information about their operations, security measures, and compliance with regulations, exchanges can build trust with their users. Trust is a critical component in the financial sector, and it is even more significant in the relatively new and sometimes volatile cryptocurrency market. When users feel confident that they understand how an exchange operates and that it adheres to high standards of security and regulatory compliance, they are more likely to use and recommend the platform to others.
Overall, the importance of in-depth explanations in the cryptocurrency exchange sector cannot be overstated. They not only empower users by providing them with the knowledge needed to navigate the market effectively but also play a crucial role in promoting transparency, trust, and wider adoption of cryptocurrency technologies. For more insights, you can explore articles like The Crucial Role of Centralized Exchanges in Cryptocurrency Trading.
Liquidity pools are foundational components in the decentralized finance (DeFi) ecosystem, primarily utilized by automated market makers (AMMs). A liquidity pool is essentially a smart contract that contains funds. In these pools, liquidity providers (LPs) add an equal value of two tokens which then form a market for others to trade against. For example, in a liquidity pool for a token pair A and B, providers would add equal amounts of both A and B to the pool. This mechanism allows for trading without the need for a traditional buyer and seller to create a market.
The primary advantage of liquidity pools is that they provide the necessary liquidity to facilitate trades at any given time, without waiting for a matching buy or sell order. This is particularly useful in markets for less liquid assets where finding a buyer or seller could otherwise prove challenging. Liquidity pools also democratize the trading process by allowing anyone to become a liquidity provider, earn transaction fees, and potentially benefit from price movements.
However, liquidity pools are not without risks. One of the main risks is impermanent loss, which occurs when the price of the deposited assets changes compared to when they were deposited in the pool. This can lead to scenarios where the dollar value of the tokens withdrawn from the pool is less than if the LP had simply held the tokens in their wallet.
Despite these risks, liquidity pools are crucial for the functioning of DeFi platforms. They enable a wide range of services and innovations, including yield farming, where users can earn additional returns by providing liquidity to a pool and then staking the proof of their participation.
Order books are a traditional element of asset trading and are used extensively in centralized markets like stock exchanges. An order book is a list of buy and sell orders for a specific asset, organized by price level. The order book helps traders make informed decisions by displaying the current demand and supply at various price levels, along with the amount available at each price.
In a typical order book system, a trade occurs when a buy order and a sell order match in terms of price. The role of the order book is to facilitate this matching process, ensuring that trades are executed fairly and transparently. This system provides traders with the flexibility to place orders at their desired prices rather than accepting the current market price.
Order books also play a critical role in providing market liquidity, which is essential for the smooth functioning of a market. Liquidity refers to the ability to buy or sell an asset without causing a significant impact on its price. High liquidity is generally associated with a more stable and less volatile market.
However, order books can also present challenges, particularly in markets with low liquidity. In such markets, large orders can significantly impact the price of an asset, leading to price slippage. This can be disadvantageous for traders who might receive a different trade price than expected.
Comparing liquidity pools and order books reveals distinct approaches to facilitating trade within financial markets. Liquidity pools, used primarily in decentralized finance, automate the trading process and provide liquidity through a collection of funds pooled by multiple participants. This method is particularly effective in ensuring constant market liquidity and allowing for immediate trades at any time without the need for direct counterparts.
In contrast, order books are a staple of traditional finance and rely on a more structured process of trade matching. They provide a transparent view of market activity, showing real-time demand and supply at various price points. This can help traders make more informed decisions but requires the presence of buyers and sellers to initiate trades, which can sometimes lead to delays or lack of liquidity.
Both systems have their advantages and are suited to different market needs. Liquidity pools offer simplicity and constant liquidity, making them ideal for fast-paced, decentralized environments where traders value quick and easy transactions. Order books, on the other hand, offer precision and control, allowing traders to specify exact prices and sizes for their trades, which can be crucial in more strategic trading scenarios.
Ultimately, the choice between using a liquidity pool or an order book depends on the specific needs and strategies of traders, as well as the nature of the asset being traded. Each system provides unique benefits and comes with its own set of risks and considerations.
In the realm of cryptocurrency trading, the distinction between centralized and decentralized exchanges is pivotal. Centralized exchanges (CEXs) operate as traditional brokerage or stock market systems where a central authority manages the trade of assets. This model is akin to traditional banking where the exchange controls the order books and acts as a middleman between buyers and sellers. Prominent examples include platforms like Binance and Coinbase, which facilitate the buying, selling, and storing of cryptocurrencies.
On the other hand, decentralized exchanges (DEXs) represent a shift towards a more autonomous setup. These platforms allow users to transact directly with one another without the need for an intermediary by using smart contracts. These smart contracts are self-executing contracts with the terms of the agreement directly written into code. DEXs operate on a peer-to-peer network basis, enhancing security and reducing the risks associated with the central point of control. Examples of decentralized exchanges include Uniswap and SushiSwap, which are built on blockchain technology like Ethereum.
The primary difference between these two models lies in their approach to user security, control over funds, and reliance on an intermediary. Centralized exchanges, while generally offering faster transactions and more user-friendly interfaces, require users to trust the platform’s security measures and relinquish control of their private keys. Decentralized exchanges, however, promote anonymity and give users full control over their funds by allowing them to trade directly from their wallets.
Each model of exchange, centralized and decentralized, comes with its own set of advantages and disadvantages. Centralized exchanges are celebrated for their high speed and liquidity, making them ideal for traders looking for quick trades and a wide variety of trading pairs. They also provide additional services such as customer support, user verification, and easy-to-use interfaces that are appealing to new users. However, the centralized nature of these exchanges makes them a prime target for hacking and other forms of cyberattacks. Moreover, the requirement for users to deposit funds into the exchange’s wallet can lead to a lack of control over one’s own assets.
Decentralized exchanges, conversely, offer enhanced security and privacy since transactions are peer-to-peer and do not require the surrender of private keys to a third party. This model significantly diminishes the risk of theft from hacking of the exchange. Additionally, DEXs are resistant to censorship and provide a permissionless way to trade, which is aligned with the fundamental ethos of decentralization in the cryptocurrency world. However, they often suffer from lower liquidity and slower transaction speeds compared to CEXs. Furthermore, the user experience can be less intuitive, which might deter less tech-savvy users.
Choosing rapid innovation in the field of implementation and development is crucial in today’s fast-paced technological landscape. Rapid innovation allows companies to stay competitive and adapt to changing market demands. In the context of software development, this approach involves iterative cycles of development, testing, and feedback which enable continuous improvement and quick adaptation to user needs.
For businesses, rapid innovation can significantly reduce the time to market, allowing them to leverage emerging technologies before their competitors. This agility is particularly important in industries undergoing digital transformation, where the ability to quickly deploy and iterate on solutions can be a critical factor in success. Moreover, rapid innovation fosters a culture of creativity and experimentation, encouraging teams to explore new ideas and solutions without the fear of failure.
In the realm of implementation, rapid innovation helps organizations to streamline their operations and improve efficiency. By adopting new technologies and processes at a faster rate, companies can enhance productivity and reduce costs. Additionally, this approach allows for better alignment with customer expectations, as feedback can be quickly incorporated into the development process, ensuring that the end product is closely tailored to meet the users' needs.
In conclusion, whether it’s choosing between centralized and decentralized exchanges in the crypto world, or opting for rapid innovation in implementation and development, the key is to understand the specific needs and context of your situation. Each choice has its benefits and drawbacks, and the right decision depends on one’s individual requirements and goals. For more insights on the latest in cryptocurrency innovations, check out The Next Big Thing in Crypto: Bitcoin Runes.
The integration of Artificial Intelligence (AI) and Blockchain technology has become a transformative force in numerous industries, offering unprecedented opportunities for innovation. AI provides the capability to process and analyze large datasets at an extraordinary speed, which enhances decision-making processes. Blockchain technology, on the other hand, offers a decentralized and secure platform for recording transactions and managing data. The synergy of AI and Blockchain is particularly potent as it leverages the strengths of both technologies to create highly secure, transparent, and efficient systems.
Experts in AI and Blockchain are proficient in developing solutions that harness the power of machine learning algorithms to improve blockchain protocols and smart contracts. These professionals are skilled in programming languages such as Python, Solidity, and Java, which are crucial for developing applications in both AI and Blockchain. Their expertise also extends to understanding complex concepts such as consensus mechanisms, cryptographic hashing, decentralized ledger technology, and neural networks.
The practical applications of combining AI with Blockchain are vast. In finance, AI can analyze market trends and predict fluctuations to aid in trading decisions, while blockchain can ensure the security and integrity of financial transactions. In supply chain management, AI can optimize logistics and inventory control, whereas blockchain provides a transparent and tamper-proof system for tracking the provenance and status of goods. This dual expertise enables the creation of solutions that not only enhance operational efficiencies but also safeguard data and automate processes in a secure environment. Learn more about how AI and Blockchain are revolutionizing industries.
Having a proven track record is essential for establishing credibility and trust in any field. Companies and professionals who demonstrate a history of successful project completions and satisfied clients are more likely to be sought after for their services. This track record is often showcased through case studies, client testimonials, and the measurable impact of their work on business performance.
In the context of AI and Blockchain, a proven track record might include successful deployment of AI systems that have significantly reduced costs, increased speed, or improved accuracy in business operations. For Blockchain, it could involve the development of blockchain applications that have enhanced security measures, increased transparency, or streamlined processes for businesses.
Professionals with a proven track record in these technologies often have portfolios that highlight specific projects where they have applied their skills to solve real-world problems. These portfolios are supplemented by references or endorsements from past clients, industry awards, and recognition from reputable organizations within the tech community. Such credentials are invaluable as they provide tangible proof of expertise and reliability, making it easier for potential clients or employers to make informed decisions.
Customized solutions refer to the tailored services or products designed to meet the specific needs of a client or a market niche. In the realm of AI and Blockchain, customized solutions are critical as they ensure that the technological implementations align perfectly with the client’s operational requirements and business goals.
Developing customized solutions involves a deep understanding of the client’s business processes, challenges, and objectives. This is often achieved through comprehensive consultations, system evaluations, and needs assessments conducted by the service provider. The insights gained from these analyses are then used to design and implement solutions that are not only technologically advanced but also practical and directly relevant to the client’s specific context.
For example, in healthcare, a customized AI solution might involve developing predictive models for patient diagnosis that integrate seamlessly with the existing IT infrastructure of a hospital. Similarly, a blockchain solution for a retail business might focus on creating a supply chain visibility system that addresses unique challenges like counterfeit goods or frequent stockouts.
The ability to provide customized solutions is a significant advantage as it demonstrates the service provider’s commitment to addressing the unique challenges and preferences of each client. This approach not only enhances client satisfaction but also often results in more efficient and effective use of technology.
In wrapping up the discussion on the development of cryptocurrency exchanges, it is essential to revisit the core insights and understand the strategic significance of innovation in this rapidly evolving sector. The journey through the intricacies of crypto exchange development reveals a landscape that is not only technologically advanced but also pivotal in shaping the future of finance. To stay ahead in this competitive space, consider leveraging cutting-edge solutions and expertise in cryptocurrency app development. Explore our Cryptocurrency App Development Company services to build secure, scalable, and feature-rich exchange platforms that drive the future of digital finance.
The exploration began with an understanding of the basic framework and architecture of cryptocurrency exchanges, highlighting the different types of exchanges such as centralized, decentralized, and hybrid models. Each model presents unique features and security measures, tailored to cater to various user needs and preferences. The discussion also covered the critical aspects of user interface design, ensuring ease of use, accessibility, and efficiency, which are crucial for user retention and satisfaction.
Security protocols were identified as a cornerstone of crypto exchange development. With the increasing incidents of cyber threats and hacks, implementing robust security measures is non-negotiable. Techniques such as two-factor authentication, encryption, and cold storage of assets are essential to protect user data and funds. Moreover, compliance with regulatory requirements adds another layer of security by ensuring that exchanges operate within legal frameworks, thus safeguarding user interests and maintaining market integrity.
The role of blockchain technology in enhancing the transparency and efficiency of transactions was also discussed. Blockchain's inherent characteristics such as immutability and decentralization not only reduce the risk of fraud but also streamline operations, making them more cost-effective and faster compared to traditional financial systems.
To turn these insights into actionable solutions, explore our Cryptocurrency Development Company services, where we can guide you through the entire process of building secure, scalable, and user-friendly crypto exchange platforms.
Innovation in cryptocurrency exchange development is not merely a trend but a strategic imperative. As digital currencies continue to gain mainstream acceptance, the demand for more sophisticated, secure, and user-friendly exchanges is expected to rise. Innovating allows exchanges to differentiate themselves in a crowded market, attract a broader user base, and foster loyalty among existing users.
The integration of emerging technologies such as artificial intelligence, machine learning, and big data analytics can revolutionize the way exchanges operate. These technologies can enhance the user experience by providing personalized services, improving security measures through predictive analytics, and offering real-time insights into market trends, which can help users make informed trading decisions.
Furthermore, innovation is crucial in addressing the scalability challenges faced by many exchanges. As the volume of transactions increases, the ability to scale efficiently without compromising on performance or security is vital. Innovative solutions such as the implementation of lightning networks or sidechains can significantly increase transaction throughput, thereby supporting higher user volumes without the associated costs of traditional scaling methods.
In conclusion, the development of cryptocurrency exchanges is a complex but rewarding endeavor. By focusing on user-centric design, stringent security measures, and continuous innovation, developers can not only meet the current demands of the market but also anticipate future trends and challenges. This proactive approach in exchange development not only drives business success but also contributes to the broader adoption and maturation of cryptocurrencies as a legitimate and valuable component of the global financial system. For more detailed insights, you can explore the Guide to Choosing Top Crypto Exchange Development Services in 2024 and Understanding Hybrid Crypto Exchange Development: Benefits and Features.
Concerned about future-proofing your business, or want to get ahead of the competition? Reach out to us for plentiful insights on digital innovation and developing low-risk solutions.
