AI Agents v/s AI Assistants

AI Agents v/s AI Assistants
Author’s Bio
Jesse photo
Jesse Anglen
Co-Founder & CEO
Linkedin Icon

We're deeply committed to leveraging blockchain, AI, and Web3 technologies to drive revolutionary changes in key sectors. Our mission is to enhance industries that impact every aspect of life, staying at the forefront of technological advancements to transform our world into a better place.

email icon
Looking for Expert
Thank you! Your submission has been received!
Oops! Something went wrong while submitting the form.

Looking For Expert

Table Of Contents

    Tags

    Artificial Intelligence

    Machine Learning

    Natural Language Processing

    Predictive Analytics

    Computer Vision

    Large Language Models

    Virtual Reality

    Augmented Reality

    Education

    Marketing

    legal

    Travel

    Hospitality

    Category

    Artificial Intelligence

    Healthcare & Medicine

    Manufacturing

    Marketing

    Retail & Ecommerce

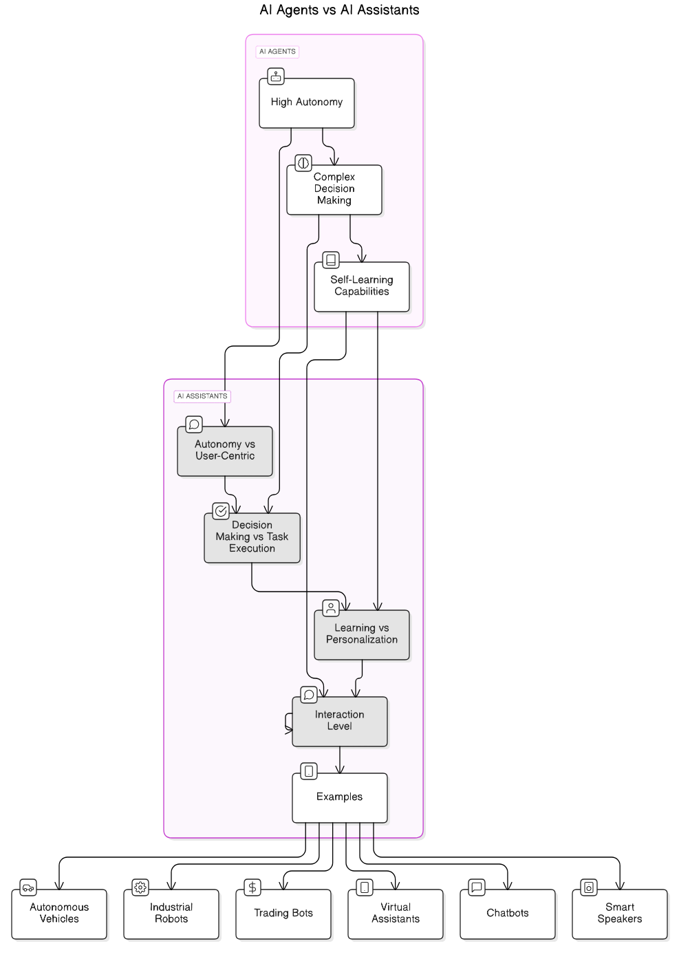
    1. Introduction: Distinguishing AI Agents and AI Assistants

    Artificial Intelligence (AI) has evolved significantly, leading to the emergence of various types of intelligent systems. Among these, AI agents and AI assistants are two prominent categories that serve distinct purposes and functionalities. Understanding the distinctions between them is crucial for leveraging their capabilities effectively in various applications, ultimately helping businesses achieve their goals more efficiently.

    1.1. Defining AI Agents

    AI agents are autonomous entities designed to perform specific tasks or functions without human intervention. They operate based on predefined rules, algorithms, or learning models, allowing them to make decisions and take actions in dynamic environments.

    • Characteristics of AI Agents:  
      • Autonomy: AI agents can operate independently, making decisions based on their programming and learned experiences.
      • Adaptability: They can adjust their behavior based on changes in their environment or new information.
      • Goal-oriented: AI agents are typically designed to achieve specific objectives, whether it's optimizing a process, solving a problem, or completing a task.
      • Interaction: They can interact with other agents or systems, sharing information and collaborating to achieve common goals.
    • Examples of AI Agents:  
      • Robotic Process Automation (RPA): Software bots that automate repetitive tasks in business processes, leading to increased efficiency and reduced operational costs.
      • Autonomous Vehicles: Self-driving cars that navigate and make driving decisions without human input, showcasing the potential for enhanced safety and reduced traffic congestion.
      • Game AI: Characters in video games that adapt their strategies based on player actions, providing a more engaging user experience.
      • Intelligent virtual agent: These agents can handle customer inquiries and provide support without human intervention, enhancing service efficiency.

    1.2. Defining AI Assistants

    AI assistants, on the other hand, are designed to assist users in completing tasks or providing information. They are typically more interactive and user-focused, often serving as a bridge between the user and complex systems or data.

    • Characteristics of AI Assistants:  
      • User-centric: AI assistants prioritize user needs and preferences, providing personalized support that enhances user satisfaction.
      • Conversational Interface: Many AI assistants utilize natural language processing (NLP) to understand and respond to user queries in a conversational manner, making interactions more intuitive.
      • Task Management: They help users manage tasks, schedules, and information retrieval, enhancing productivity and streamlining workflows.
      • Integration: AI assistants often integrate with various applications and services, allowing users to perform multiple functions from a single interface, thereby improving efficiency.
    • Examples of AI Assistants:  
      • Virtual Personal Assistants: Tools like Siri, Google Assistant, and Alexa that help users with everyday tasks, such as setting reminders or answering questions, ultimately saving time and effort.
      • Customer Support Bots: AI-driven chatbots that assist customers by answering queries and resolving issues on websites, leading to improved customer satisfaction and reduced support costs.
      • Productivity Tools: Applications like Microsoft Cortana that help users manage their calendars, emails, and tasks efficiently, contributing to better time management and organization.
      • AI powered virtual agent: These assistants can provide tailored responses and support, enhancing user engagement and satisfaction.

    At Rapid Innovation, we harness the power of both AI agents and AI assistants, including ai virtual agent and virtual agent ai, to provide tailored solutions that drive greater ROI for our clients. By implementing advanced AI technologies, we enable businesses to optimize processes, enhance user experiences, and achieve their strategic objectives effectively.

    Refer to the image for a visual representation of the distinctions between AI agents and AI assistants.

    AI<em>Agents</em>vs<em>AI</em>Assistants

    1.3. Common Applications and Use Cases

    Artificial intelligence (AI) has a wide range of applications across various industries, including ai apps and artificial intelligence applications. Here are some common use cases:

    • Healthcare: AI is used for predictive analytics, helping in early diagnosis of diseases. Machine learning algorithms analyze medical images for conditions like cancer. Virtual health assistants provide personalized patient care and reminders, enhancing patient engagement and outcomes. Applications of AI in medical diagnostics, such as artificial intelligence in medical diagnostics, are becoming increasingly prevalent.
    • Finance: AI algorithms detect fraudulent transactions by analyzing patterns in data, significantly reducing financial losses. Robo-advisors offer automated investment advice based on user preferences, optimizing portfolio management. Credit scoring models use AI to assess risk more accurately, leading to better lending decisions.
    • Retail: Personalized recommendations enhance customer experience and increase sales by tailoring offerings to individual preferences. Inventory management systems use AI to predict demand and optimize stock levels, reducing excess inventory costs. Chatbots provide customer service, answering queries and assisting with purchases, improving customer satisfaction.
    • Transportation: Autonomous vehicles utilize AI for navigation and obstacle detection, paving the way for safer travel. Traffic management systems analyze data to optimize traffic flow and reduce congestion, leading to more efficient urban mobility. Ride-sharing apps use AI to match drivers with passengers efficiently, enhancing service availability.
    • Manufacturing: Predictive maintenance powered by AI reduces downtime by anticipating equipment failures, leading to increased productivity. Quality control systems use computer vision and AI to detect defects in products, ensuring higher quality standards. Supply chain optimization leverages AI to improve logistics and reduce costs, enhancing overall operational efficiency.
    • Education: AI-driven platforms offer personalized learning experiences based on student performance, catering to individual learning styles. Automated grading systems save time for educators and provide instant feedback, allowing for more focused teaching. Virtual tutors assist students in understanding complex subjects, improving educational outcomes.
    • Entertainment: Streaming services use AI algorithms to recommend content based on viewing habits, increasing user engagement. Video games incorporate AI for realistic non-player character behavior, enhancing the gaming experience. Music platforms analyze user preferences to create personalized playlists, fostering user loyalty.
    • Smart Homes: AI-powered devices like smart speakers and thermostats enhance home automation, providing convenience and energy savings. Security systems use AI for facial recognition and anomaly detection, improving home safety. Energy management systems optimize energy consumption based on usage patterns, contributing to sustainability.

    These applications demonstrate the versatility of AI and its potential to transform various sectors, ultimately helping businesses achieve greater ROI through efficiency and innovation. For a deeper understanding of AI subfields, you can explore key concepts and technologies in AI.

    2. Architectural Differences

    Architectural Differences

    The architecture of AI systems can vary significantly based on their intended use and underlying technology. Here are some key architectural differences:

    • Rule-Based Systems: Operate on predefined rules and logic. They are best for applications with clear, structured data and decision-making processes but have limited adaptability to new situations or data.
    • Machine Learning Models: Learn from data and improve over time without explicit programming. They include supervised, unsupervised, and reinforcement learning approaches and require large datasets for training and validation.
    • Deep Learning Architectures: Utilize neural networks with multiple layers to process complex data. They are effective for tasks like image and speech recognition but are computationally intensive and require significant resources.
    • Hybrid Systems: Combine multiple AI techniques to leverage their strengths. They can integrate rule-based logic with machine learning for enhanced performance and are suitable for complex applications requiring both structured and unstructured data processing.
    • Cloud-Based AI: Deploy AI models on cloud platforms for scalability and accessibility. They enable real-time data processing and collaboration across devices while reducing the need for local hardware resources.
    • Edge AI: Processes data locally on devices rather than relying on cloud computing. This reduces latency and bandwidth usage, making it ideal for real-time applications and is common in IoT devices and autonomous systems.
    • Generative Models: Create new content based on learned patterns from existing data. They are used in applications like image synthesis, text generation, and music composition, requiring advanced training techniques and large datasets.

    Understanding these architectural differences is crucial for selecting the right AI solution for specific applications, including generative AI applications and building AI applications.

    2.1. Knowledge Representation

    Knowledge representation is a fundamental aspect of artificial intelligence, focusing on how information is structured and utilized by AI systems. Here are key components and methods:

    • Types of Knowledge:  
      • Declarative Knowledge: Facts and information that can be stated explicitly (e.g., "Paris is the capital of France").
      • Procedural Knowledge: Knowledge of how to perform tasks or procedures (e.g., how to play chess).
      • Semantic Knowledge: Understanding the meaning of concepts and relationships between them.
    • Representation Methods:  
      • Semantic Networks: Graph structures that represent knowledge in terms of nodes (concepts) and edges (relationships).
      • Frames: Data structures that hold knowledge as attributes and values, similar to objects in programming.
      • Ontologies: Formal representations of a set of concepts within a domain and the relationships between them, enabling shared understanding.
      • Logic-Based Representation: Uses formal logic to represent knowledge, allowing for reasoning and inference (e.g., propositional and predicate logic).
    • Challenges in Knowledge Representation:  
      • Ambiguity: Natural language can be ambiguous, making it difficult to represent knowledge accurately.
      • Complexity: Real-world knowledge is often complex and interrelated, requiring sophisticated representation techniques.
      • Scalability: As knowledge bases grow, maintaining and updating them becomes challenging.
    • Applications of Knowledge Representation:  
      • Natural Language Processing: Understanding and generating human language requires effective knowledge representation.
      • Expert Systems: Use knowledge representation to mimic human decision-making in specific domains (e.g., medical diagnosis).
      • Robotics: Robots utilize knowledge representation to navigate and interact with their environment intelligently.

    Effective knowledge representation is essential for enabling AI systems to reason, learn, and make informed decisions. Rapid Innovation leverages these principles to develop tailored AI solutions, including ai applications and best artificial intelligence apps, that drive business success and enhance operational efficiency.

    Refer to the image for a visual representation of the common applications and use cases of artificial intelligence.

    AI_Applications

    2.2. Decision-Making Processes

    Decision-making is a critical skill in both personal and professional contexts. It involves selecting the best course of action among various alternatives. Effective decision-making processes can significantly impact outcomes, especially in the realms of AI and Blockchain, where data-driven insights and collaborative approaches are paramount.

    • Types of Decision-Making:  
      • Rational Decision-Making: Involves a structured approach, including identifying the problem, gathering information, evaluating alternatives, and making a choice. For instance, using AI algorithms to analyze market trends can enhance the rational decision-making process by providing data-backed insights. This is particularly relevant in business decision making, where data plays a crucial role.
      • Intuitive Decision-Making: Relies on gut feelings and instincts rather than formal analysis. Often used in fast-paced environments, this approach can be complemented by AI tools that predict outcomes based on historical data, allowing for quicker yet informed decisions. This can be seen in rapid decision making scenarios.
      • Collaborative Decision-Making: Involves multiple stakeholders, encouraging diverse perspectives and shared ownership of the decision. Blockchain technology can facilitate this by providing a transparent and immutable record of discussions and decisions, ensuring all voices are heard. This is essential in consensus decision making and shared decisionmaking.
    • Steps in Decision-Making:  
      • Identify the Problem: Clearly define the issue that needs resolution.
      • Gather Information: Collect relevant data and insights to inform the decision. AI can automate data collection, ensuring comprehensive and timely information.
      • Evaluate Alternatives: Consider the pros and cons of each option, including ethical decision making considerations.
      • Make the Decision: Choose the best alternative based on the evaluation.
      • Implement the Decision: Put the chosen option into action.
      • Review the Decision: Assess the outcomes and learn from the process, especially in difficult decision making situations.
    • Factors Influencing Decision-Making:  
      • Cognitive Biases: Personal biases can cloud judgment and lead to poor decisions. AI can help mitigate these biases by providing objective data analysis, which is crucial in avoiding bad decision making.
      • Emotional Influences: Emotions can impact the decision-making process, sometimes leading to impulsive choices.
      • Social Dynamics: Groupthink can occur in collaborative settings, where the desire for harmony overrides critical thinking. Utilizing Blockchain for decision documentation can help counteract this by ensuring accountability and transparency, particularly in consensus based decision making.

    2.3. Autonomy and Initiative

    Autonomy and initiative are essential components of personal and professional growth. They empower individuals to take charge of their actions and decisions, which is particularly important in innovative fields like AI and Blockchain.

    • Understanding Autonomy:  
      • Definition: Autonomy refers to the ability to make independent choices and govern oneself.
      • Importance: Fosters a sense of ownership and responsibility, leading to increased motivation and job satisfaction.
    • Encouraging Initiative:  
      • Definition: Initiative is the ability to assess and initiate things independently.
      • Benefits:  
        • Promotes creativity and innovation, especially in developing AI solutions or Blockchain applications.
        • Enhances problem-solving skills.
        • Leads to proactive behavior in the workplace.
    • Ways to Foster Autonomy and Initiative:  
      • Empowerment: Provide individuals with the authority to make decisions related to their work.
      • Supportive Environment: Create a culture that encourages taking risks and learning from failures.
      • Clear Expectations: Set clear goals and expectations while allowing flexibility in how to achieve them.
    • Impact on Organizations:  
      • Organizations that promote autonomy and initiative often see higher employee engagement and retention rates.
      • Employees are more likely to contribute ideas and solutions, driving innovation and growth, particularly in technology-driven sectors.

    2.4. Adaptability and Learning

    Adaptability and learning are crucial in a rapidly changing world. The ability to adjust to new circumstances and continuously acquire knowledge is vital for success, especially in the fast-evolving fields of AI and Blockchain.

    • Understanding Adaptability:  
      • Definition: Adaptability is the capacity to adjust to new conditions and challenges.
      • Importance: In a dynamic environment, being adaptable allows individuals and organizations to thrive amidst change.
    • Key Aspects of Adaptability:  
      • Flexibility: Willingness to change plans or approaches when necessary.
      • Resilience: The ability to bounce back from setbacks and maintain a positive outlook.
      • Open-mindedness: Being receptive to new ideas and perspectives.
    • Continuous Learning:  
      • Definition: Continuous learning involves ongoing, voluntary, and self-motivated pursuit of knowledge.
      • Benefits:  
        • Keeps skills relevant in a fast-paced job market, particularly in AI and Blockchain.
        • Encourages personal and professional growth.
        • Enhances problem-solving abilities.
    • Strategies for Fostering Adaptability and Learning:  
      • Embrace Change: View change as an opportunity for growth rather than a threat.
      • Seek Feedback: Regularly ask for input from peers and mentors to identify areas for improvement.
      • Invest in Training: Participate in workshops, courses, and seminars to enhance skills and knowledge.
    • Impact on Career Development:  
      • Individuals who are adaptable and committed to learning are often more successful in their careers.
      • Organizations that prioritize adaptability and learning tend to be more innovative and competitive in their industries, particularly in the realms of AI and Blockchain, where staying ahead of technological advancements is crucial.

    3. Capabilities and Functionality

    3.1. Task Complexity and Versatility

    • Task complexity refers to the range of activities that a system can perform, from simple to intricate tasks.
    • Versatility indicates the ability of a system to adapt to various tasks and environments.
    • Advanced systems can handle multiple tasks simultaneously, showcasing their task complexity and versatility.
    • Examples of complex tasks include:  
      • Data analysis and interpretation
      • Predictive modeling
      • Automated decision-making
    • Versatile systems can switch between tasks without significant downtime or loss of efficiency.
    • Industries benefiting from task complexity and versatility include:  
      • Healthcare: Automating patient data management and diagnostics, leading to improved patient outcomes and operational efficiency.
      • Finance: Enhancing risk assessment and fraud detection processes, resulting in reduced losses and increased trust.
      • Customer service: Implementing chatbots that handle inquiries across various platforms, improving response times and customer satisfaction.
    • The ability to learn from new data enhances a system's task complexity and versatility, allowing it to improve over time and adapt to changing business needs.
    • Systems that can integrate with other technologies (e.g., IoT devices) further expand their capabilities, enabling seamless data flow and enhanced decision-making.

    3.2. Natural Language Processing

    • Natural Language Processing (NLP) is a branch of artificial intelligence focused on the interaction between computers and human language.
    • NLP enables machines to understand, interpret, and respond to human language in a meaningful way, facilitating better communication between users and systems.
    • Key components of NLP include:  
      • Text analysis: Breaking down and understanding the structure of language to extract valuable insights.
      • Sentiment analysis: Determining the emotional tone behind words, which can inform marketing strategies and customer engagement.
      • Language generation: Creating coherent and contextually relevant text, enhancing user experience in applications.
    • Applications of NLP are widespread and include:  
      • Virtual assistants (e.g., Siri, Alexa) that understand voice commands, streamlining user interactions.
      • Translation services (e.g., Google Translate) that convert text from one language to another, breaking down language barriers in global business.
      • Content moderation tools that identify inappropriate language in online platforms, ensuring a safe and respectful environment for users.
    • NLP relies on machine learning algorithms to improve its accuracy and efficiency over time, allowing businesses to leverage data-driven insights.
    • Challenges in NLP include:  
      • Ambiguity in language: Words can have multiple meanings based on context, necessitating advanced algorithms for accurate interpretation.
      • Sarcasm and idioms: Understanding non-literal language can be difficult for machines, requiring ongoing refinement of models.
      • Variability in language: Different dialects and slang can complicate comprehension, highlighting the need for diverse training data.
    • Ongoing advancements in NLP are making systems more intuitive and user-friendly, enhancing human-computer interaction and driving greater ROI for businesses.

    Refer to the image for a visual representation of the capabilities and functionality discussed in the text.

    Capabilities and Functionality Diagram

    3.3. Reasoning and Problem-Solving

    Reasoning and Problem-Solving

    Reasoning and problem-solving are critical cognitive skills that enable individuals to analyze situations, make decisions, and find solutions to complex issues. These skills are essential in various fields, including education, business, and everyday life.

    • Analytical Thinking: Involves breaking down complex information into manageable parts and helps in identifying patterns, relationships, and underlying principles. At Rapid Innovation, we leverage analytical thinking to dissect business challenges and develop tailored AI and Blockchain solutions that drive efficiency and effectiveness.
    • Critical Thinking: Encourages questioning assumptions and evaluating evidence, aiding in distinguishing between fact and opinion, which leads to informed decisions. Our team applies critical thinking to assess the viability of new technologies, ensuring that our clients invest in solutions that yield the highest ROI.
    • Creative Problem-Solving: Involves generating innovative solutions to challenges and encourages thinking outside the box while exploring multiple perspectives. Rapid Innovation fosters a culture of creativity, enabling us to design unique AI algorithms and Blockchain applications that address specific client needs. This includes creative thinking and problem solving techniques that enhance our approach.
    • Decision-Making: Requires weighing options and considering potential outcomes, involving both rational analysis and intuitive judgment. We assist clients in making data-driven decisions by providing insights derived from advanced analytics and predictive modeling, which is a crucial part of the problem solving process.
    • Application in Real Life: These skills are used in everyday situations, such as budgeting, planning events, or resolving conflicts, and are essential in professional settings for project management, strategic planning, and team collaboration. Rapid Innovation integrates these skills into our consulting services, ensuring that our clients achieve their business goals efficiently.

    3.4. Contextual Understanding

    Contextual understanding refers to the ability to comprehend the circumstances surrounding a situation, event, or piece of information. This skill is vital for effective communication, learning, and decision-making.

    • Situational Awareness: Involves recognizing and interpreting the environment and its dynamics, helping in understanding how context influences behavior and outcomes. Our expertise in AI allows us to analyze market trends and consumer behavior, providing clients with actionable insights.
    • Cultural Sensitivity: Acknowledges the impact of cultural backgrounds on perspectives and interactions, promoting inclusivity and respect in diverse settings. At Rapid Innovation, we emphasize the importance of cultural sensitivity in our global projects, ensuring that our solutions resonate with diverse audiences.
    • Historical Context: Understanding the background and evolution of a situation enhances comprehension and provides insights into current issues by examining past events and trends. Our team utilizes historical data to inform the development of Blockchain solutions that are both innovative and grounded in proven practices.
    • Interdisciplinary Connections: Encourages drawing knowledge from various fields to enrich understanding and helps in seeing the bigger picture for making informed decisions. Rapid Innovation's multidisciplinary approach allows us to integrate insights from AI, Blockchain, and other domains, creating comprehensive solutions for our clients.
    • Application in Learning: Enhances comprehension of complex subjects by relating them to real-world scenarios and supports critical thinking by encouraging learners to consider multiple viewpoints. We provide training and workshops that empower clients to understand and implement AI and Blockchain technologies effectively, including problem solving as a skill.

    4. Interaction and User Experience

    Interaction and user experience (UX) focus on how users engage with products, services, or systems. A positive interaction and UX are crucial for user satisfaction and retention.

    • User-Centered Design: Prioritizes the needs and preferences of users in the design process and involves user research, testing, and feedback to create intuitive interfaces. Rapid Innovation employs user-centered design principles to ensure that our AI and Blockchain solutions are accessible and user-friendly.
    • Usability: Refers to how easily users can navigate and utilize a product, with key factors including efficiency, effectiveness, and satisfaction. We conduct thorough usability testing to refine our products, ensuring that they meet the highest standards of performance.
    • Emotional Engagement: Aims to create a connection between users and the product, as positive emotions can enhance user loyalty and advocacy. Our design philosophy focuses on creating engaging experiences that resonate with users, fostering long-term relationships.
    • Accessibility: Ensures that products are usable by people with diverse abilities and involves designing for various disabilities, including visual, auditory, and motor impairments. Rapid Innovation is committed to inclusivity, ensuring that our solutions are accessible to all users.
    • Continuous Improvement: Involves regularly updating and refining products based on user feedback, helping in adapting to changing user needs and technological advancements. We prioritize continuous improvement in our development process, ensuring that our clients benefit from the latest advancements in AI and Blockchain technology, including strategic problem solving and a problem solving strategy.

    4.1. Conversational Abilities

    Conversational abilities refer to the capacity of a system or individual to engage in meaningful dialogue. This encompasses various aspects:

    • Natural Language Processing (NLP): The ability to understand and generate human language, allowing systems to interpret user input accurately and respond appropriately. At Rapid Innovation, we leverage advanced NLP techniques to create chatbots and virtual assistants that enhance customer interactions, leading to improved customer satisfaction and retention.
    • Context Awareness: Effective conversation requires understanding the context of the dialogue, including recognizing previous interactions and maintaining the flow of conversation. Our solutions ensure that businesses can provide personalized experiences by remembering user preferences and past interactions, ultimately driving higher engagement rates.
    • Emotion Recognition: Advanced systems can detect emotional cues in text or speech, which allows for more empathetic responses. By integrating emotion recognition into customer service platforms, we help businesses respond to customer sentiments more effectively, fostering loyalty and trust.
    • Turn-Taking: A natural conversation involves taking turns, and systems must manage this effectively to avoid interruptions and ensure a smooth dialogue. Our AI-driven solutions are designed to facilitate seamless interactions, ensuring that users feel heard and valued.
    • Clarification and Follow-Up: Good conversational abilities include asking clarifying questions when needed and following up on previous topics to deepen the conversation. This capability allows businesses to gather more accurate information from users, leading to better service delivery and increased operational efficiency. Developing speaking skills is essential for effective clarification and follow-up in conversations. For instance, implementing AI-powered product recommendations in e-commerce can enhance the personalization of interactions.

    4.2. Multimodal Interaction

    Multimodal Interaction

    Multimodal interaction refers to the ability to communicate through multiple modes or channels, enhancing user experience and engagement:

    • Integration of Different Modalities: Users can interact using voice, text, gestures, and visual elements, providing flexibility that caters to different preferences and contexts. Rapid Innovation develops systems that integrate these modalities, ensuring that users can engage in the way that suits them best.
    • Enhanced User Engagement: By allowing various forms of interaction, users are more likely to stay engaged and find the experience enjoyable. Our solutions are designed to keep users invested, which translates to higher conversion rates for our clients.
    • Accessibility: Multimodal systems can accommodate users with different needs, such as those with disabilities who may prefer voice commands over typing. We prioritize inclusivity in our designs, ensuring that all users can access and benefit from our technologies.
    • Rich Information Delivery: Combining text, images, and audio can convey complex information more effectively than a single mode. Our approach to information delivery enhances user understanding and retention, leading to better decision-making.
    • Contextual Adaptation: Systems can adapt their interaction mode based on the situation, such as switching to voice commands when a user is driving. This adaptability ensures that users have a safe and efficient experience, which is crucial for maintaining user trust and satisfaction. Good speaking skills can enhance the effectiveness of multimodal interactions.

    4.3. Personalization and Customization

    Personalization and customization involve tailoring experiences to meet individual user preferences and needs, which is crucial for enhancing user satisfaction:

    • User Profiles: Systems can create profiles based on user behavior, preferences, and past interactions, allowing for more relevant responses. Rapid Innovation helps businesses build comprehensive user profiles that drive targeted marketing and personalized service offerings.
    • Adaptive Learning: Over time, systems can learn from user interactions to improve their responses and suggestions, making them more aligned with user expectations. Our AI solutions continuously evolve, ensuring that businesses can provide up-to-date and relevant experiences.
    • Content Recommendations: Personalized content, such as articles, products, or services, can be suggested based on user interests and previous choices. By implementing recommendation engines, we enable businesses to increase sales and customer engagement through tailored suggestions.
    • User Control: Allowing users to customize settings, such as notification preferences or interface layouts, enhances their experience and satisfaction. Our platforms empower users with control, leading to a more personalized and enjoyable interaction.
    • Feedback Mechanisms: Systems that incorporate user feedback can continuously improve and adapt to changing preferences, ensuring ongoing relevance. Rapid Innovation emphasizes the importance of feedback loops, enabling businesses to refine their offerings and maintain a competitive edge. Learning and speaking skills are vital for effective feedback mechanisms.

    4.4. Transparency and Explainability

    Transparency and explainability are crucial components in the development and deployment of artificial intelligence (AI) systems. They ensure that users and stakeholders understand how decisions are made, fostering trust and accountability.

    • Transparency refers to the clarity with which an AI system's processes and decisions can be understood.
    • Explainability involves providing clear, comprehensible explanations of how an AI system arrives at its conclusions or recommendations.
    • Both concepts are essential for:  
      • Building user trust in AI systems.
      • Ensuring compliance with regulations and ethical standards.
      • Facilitating better decision-making by users who rely on AI outputs.

    Challenges in achieving transparency and explainability include:

    • Complexity of algorithms: Many AI systems, especially those based on deep learning, operate as "black boxes," making it difficult to trace how inputs are transformed into outputs.
    • Lack of standardized metrics: There is no universally accepted method for measuring the transparency or explainability of AI systems.
    • Balancing performance and interpretability: Often, more complex models yield better performance but are less interpretable.

    Efforts to enhance transparency and explainability include:

    • Developing interpretable models: Researchers are working on creating models that are inherently more understandable, such as decision trees or linear regression.
    • Post-hoc explanation methods: Techniques like LIME (Local Interpretable Model-agnostic Explanations) and SHAP (SHapley Additive exPlanations) provide insights into model predictions after the fact.
    • Regulatory frameworks: Governments and organizations are beginning to establish guidelines that require AI systems to be transparent and explainable.

    At Rapid Innovation, we prioritize ai transparency and explainability in our AI solutions, ensuring that our clients can trust the systems we develop. By implementing interpretable models and utilizing post-hoc explanation methods, we help organizations not only comply with regulations but also enhance user confidence, ultimately leading to greater ROI. Our commitment to transparency and explainability in ai ensures that stakeholders are informed and engaged throughout the process.

    5. Autonomy and Control

    Autonomy and control in AI systems refer to the degree to which these systems can operate independently and the extent to which humans can influence or override their actions.

    • Autonomy in AI can range from fully automated systems that require no human intervention to semi-autonomous systems that allow for human oversight.
    • Control mechanisms are essential to ensure that human operators can intervene when necessary, especially in critical applications such as healthcare, finance, and autonomous vehicles.

    Key considerations regarding autonomy and control include:

    • Safety: Ensuring that autonomous systems can operate safely in unpredictable environments is paramount.
    • Ethical implications: The level of autonomy granted to AI systems raises ethical questions about accountability and responsibility for decisions made by machines.
    • User trust: Users must feel confident that they can maintain control over AI systems, especially in high-stakes situations.

    Strategies to enhance autonomy and control include:

    • Human-in-the-loop systems: These systems incorporate human judgment into the decision-making process, allowing for oversight and intervention.
    • Clear guidelines for autonomy levels: Establishing clear criteria for when and how AI systems can operate autonomously helps manage expectations and responsibilities.
    • Continuous monitoring: Implementing systems that monitor AI performance and provide alerts for anomalies can help maintain control.

    5.1. Decision-Making Authority

    Decision-making authority in the context of AI systems pertains to who has the power to make decisions based on AI outputs and how that authority is structured. The delegation of decision-making authority to AI systems can lead to efficiency and speed but also raises concerns about accountability and ethical considerations. Organizations must define clear roles and responsibilities regarding decision-making to ensure that human oversight is maintained.

    Key aspects of decision-making authority include:

    • Levels of authority: Different levels of decision-making authority can be established, ranging from fully automated decisions to those requiring human approval.
    • Accountability: It is crucial to determine who is responsible for decisions made by AI systems, especially in cases of errors or negative outcomes.
    • Ethical considerations: Organizations must consider the ethical implications of delegating decision-making to AI, particularly in sensitive areas like criminal justice or healthcare.

    Best practices for managing decision-making authority include:

    • Establishing clear policies: Organizations should create policies that outline the extent of AI's decision-making authority and the conditions under which human intervention is required.
    • Training and education: Providing training for employees on how to interpret AI outputs and make informed decisions can enhance the effectiveness of AI systems.
    • Regular audits: Conducting audits of AI decision-making processes can help ensure compliance with ethical standards and organizational policies.

    At Rapid Innovation, we assist organizations in establishing clear policies and training programs to manage decision-making authority effectively. By ensuring that human oversight is integrated into AI systems, we help our clients achieve operational efficiency while maintaining ethical standards, ultimately driving greater ROI. Expanding explainability towards social transparency in ai systems is also a key focus, as it helps to align AI practices with societal values and expectations.

    5.2. Human Intervention and Supervision

    • Human intervention is crucial in various fields, especially in technology and automation. It ensures that systems operate within ethical and safety boundaries.
    • Key areas requiring human oversight include:  
      • Artificial Intelligence (AI): AI systems can make decisions based on data, but human supervision is necessary to prevent biases and ensure fairness. At Rapid Innovation, we implement robust AI governance frameworks that empower organizations to maintain human oversight and accountability in their AI applications, ultimately enhancing decision-making processes. Our enterprise AI development services ensure that organizations can effectively leverage AI while maintaining necessary human intervention. Additionally, we provide a comprehensive ethical AI development guide to help organizations navigate the complexities of ethical considerations in AI.
      • Healthcare: Medical professionals must oversee AI diagnostics to validate results and make informed decisions. Our solutions in healthcare AI ensure that practitioners have the tools they need to interpret AI-generated insights accurately, leading to improved patient outcomes.
      • Autonomous Vehicles: Human operators are needed to monitor and intervene in case of unexpected situations. We assist clients in developing autonomous systems that integrate human oversight, ensuring safety and reliability in transportation technologies.
    • Benefits of human supervision:  
      • Enhances accountability and transparency in decision-making processes.
      • Provides a safety net for complex systems that may malfunction or produce unintended outcomes.
    • Challenges:  
      • Balancing the efficiency of automation with the need for human oversight can be difficult.
      • Training and equipping humans to effectively supervise advanced technologies is essential. Rapid Innovation offers tailored training programs to help organizations build the necessary skills for effective human oversight in AI and automation.

    5.3. Ethical Considerations

    • Ethical considerations are paramount in the development and deployment of technology. Key ethical issues include:  
      • Privacy: The collection and use of personal data must respect individual privacy rights. Our blockchain solutions prioritize data privacy and security, ensuring that clients can manage sensitive information responsibly.
      • Bias and Fairness: Algorithms can perpetuate existing biases if not carefully designed and monitored. We work with clients to implement fairness audits in their AI systems, helping to identify and mitigate biases before they impact decision-making.
      • Transparency: Users should understand how decisions are made by automated systems. Rapid Innovation emphasizes transparency in AI algorithms, providing clients with clear documentation and explanations of their systems' functionalities.
    • Importance of ethical frameworks:  
      • Establish guidelines for responsible technology use.
      • Promote trust between users and technology providers.
    • Stakeholder involvement:  
      • Engaging diverse groups in discussions about ethical implications can lead to more inclusive solutions. We facilitate stakeholder workshops to ensure that all voices are heard in the development of ethical technology solutions.
      • Continuous dialogue among technologists, ethicists, and the public is necessary to address evolving ethical challenges.
    • Regulatory measures:  
      • Governments and organizations are increasingly implementing regulations to ensure ethical standards are met in technology development. Rapid Innovation stays ahead of regulatory changes, helping clients navigate compliance in their AI and blockchain initiatives.

    5.4. Responsibility and Liability

    • Responsibility and liability in technology involve determining who is accountable for actions taken by automated systems. Key aspects include:  
      • Accountability: Clear lines of responsibility must be established for decisions made by AI and other technologies. We assist organizations in defining accountability structures that align with their technology strategies.
      • Legal Frameworks: Existing laws may need to be adapted to address new challenges posed by automation and AI. Our consulting services include legal assessments to help clients understand their obligations and liabilities in the context of emerging technologies.
    • Types of liability:  
      • Product Liability: Manufacturers may be held liable for defects in their products, including software. We guide clients in implementing best practices for product development to minimize liability risks.
      • Negligence: If a technology fails due to lack of proper oversight, those responsible for its operation may face legal consequences. Rapid Innovation emphasizes the importance of robust oversight mechanisms to protect clients from potential negligence claims.
    • Importance of clear policies:  
      • Organizations should develop internal policies that outline responsibilities related to technology use. We help clients create comprehensive policy frameworks that address accountability and operational transparency.
      • Transparency in operations can help mitigate risks and clarify accountability.
    • Emerging trends:  
      • As technology evolves, new forms of liability may emerge, necessitating ongoing legal and ethical discussions. Rapid Innovation is committed to staying at the forefront of these discussions, ensuring our clients are well-prepared for future challenges.
      • The rise of autonomous systems raises questions about how to assign responsibility when machines make decisions independently. We provide strategic insights to help organizations navigate these complex issues effectively.

    6. Development and Implementation

    6.1. Engineering Approaches

    Engineering Approaches

    Engineering approaches in the development and implementation of systems or products are crucial for ensuring efficiency, reliability, and scalability. These approaches can vary widely depending on the specific domain, but several key methodologies are commonly employed.

    • Agile Development: Focuses on iterative progress through small, manageable increments, encourages collaboration between cross-functional teams, and adapts to changes quickly, allowing for continuous improvement. Rapid Innovation employs Agile methodologies, such as the agile process for software development and the agile model in software engineering, to ensure that our clients can pivot and adapt to market demands swiftly, ultimately leading to a higher return on investment (ROI).
    • Waterfall Model: A linear and sequential approach where each phase must be completed before the next begins. It is best suited for projects with well-defined requirements, making it easier to manage but less flexible to changes. For clients with clear project scopes, Rapid Innovation utilizes the Waterfall Model to ensure timely delivery and predictable outcomes.
    • DevOps Practices: Integrates development and operations to improve collaboration and productivity. It emphasizes automation in testing, deployment, and monitoring, aiming to shorten development cycles and increase deployment frequency. By implementing DevOps, Rapid Innovation helps clients reduce time-to-market, thereby enhancing their competitive edge and ROI.
    • Model-Driven Engineering (MDE): Uses models as primary artifacts in the development process, facilitating communication among stakeholders and improving understanding of system requirements. It also supports automated code generation from models, reducing manual coding errors. Rapid Innovation leverages MDE to streamline development processes, ensuring that client projects are delivered with high quality and efficiency.
    • Microservices Architecture: Breaks down applications into smaller, independent services that can be developed and deployed separately. This enhances scalability and allows for easier updates and maintenance while promoting the use of diverse technologies and programming languages. Rapid Innovation's adoption of microservices enables clients to scale their applications seamlessly, leading to improved performance and user satisfaction.
    • Continuous Integration/Continuous Deployment (CI/CD): Automates the integration of code changes and deployment to production, reducing the risk of integration issues and accelerating the release of new features. It encourages frequent testing and feedback loops. Rapid Innovation implements CI/CD practices to ensure that our clients can deliver new features and updates rapidly, maximizing their ROI through enhanced customer engagement.

    6.2. Training Data and Techniques

    Training data and techniques are fundamental to the success of machine learning and artificial intelligence systems. The quality and quantity of training data directly impact the performance of models, while the techniques used to process and analyze this data can determine the effectiveness of the learning process.

    • Data Collection: Involves gathering relevant data from various sources, including databases, APIs, and user-generated content. It is essential to ensure diversity in data to cover different scenarios and edge cases, utilizing web scraping, surveys, and public datasets to enrich training data. Rapid Innovation emphasizes comprehensive data collection strategies to ensure that our AI models are robust and effective.
    • Data Preprocessing: Involves cleaning data to remove noise, duplicates, and irrelevant information. It includes normalizing and standardizing data to ensure consistency across features and handling missing values through imputation or removal. Our meticulous data preprocessing techniques at Rapid Innovation enhance model accuracy, leading to better decision-making for our clients.
    • Feature Engineering: Involves selecting and transforming variables to improve model performance. This includes creating new features based on domain knowledge to capture underlying patterns and reducing dimensionality through techniques like PCA (Principal Component Analysis). Rapid Innovation's expertise in feature engineering allows us to build models that deliver actionable insights, driving business growth for our clients.
    • Data Augmentation: Expands the training dataset by creating modified versions of existing data. Techniques include rotation, scaling, and flipping for image data, or synonym replacement for text data, which helps improve model robustness and generalization. By employing data augmentation, Rapid Innovation ensures that our AI solutions are resilient and adaptable to various scenarios.
    • Training Techniques:  
      • Supervised Learning: Involves training models on labeled data to predict outcomes.
      • Unsupervised Learning: Focuses on finding patterns in unlabeled data, such as clustering and association.
      • Reinforcement Learning: Trains models through trial and error, using feedback from actions taken in an environment. Rapid Innovation utilizes these training techniques to tailor AI solutions that meet specific client needs, enhancing their operational efficiency.
    • Cross-Validation: A technique to assess how the results of a statistical analysis will generalize to an independent dataset. It involves partitioning the data into subsets, training the model on some subsets, and validating it on others, helping in tuning hyperparameters and preventing overfitting. Our rigorous cross-validation processes at Rapid Innovation ensure that our models perform reliably in real-world applications.
    • Model Evaluation: Involves using metrics such as accuracy, precision, recall, and F1 score to assess model performance. It employs confusion matrices to visualize the performance of classification models and conducts A/B testing to compare different models or approaches in real-world scenarios. Rapid Innovation's commitment to thorough model evaluation guarantees that our clients receive high-performing AI solutions that drive measurable results.

    6.3. Platform Integration

    Platform integration refers to the process of connecting different software applications and systems to work together seamlessly. This is crucial for businesses that rely on multiple tools to manage their operations.

    • Types of Integration:  
      • API Integration: Allows different applications to communicate through Application Programming Interfaces (APIs), enabling data exchange and functionality sharing. For instance, integrating Mailchimp for email marketing with other platforms can enhance communication strategies.
      • Data Integration: Combines data from different sources into a unified view, often using ETL (Extract, Transform, Load) processes to ensure data consistency and accessibility. Tools like Salesforce integration software can streamline this process.
      • User Interface Integration: Merges different user interfaces into a single cohesive experience, enhancing usability and user satisfaction.
    • Benefits:  
      • Increased Efficiency: Reduces manual data entry and streamlines workflows, allowing teams to focus on core business activities. For example, integrating HubSpot CRM with other tools can automate customer relationship management tasks.
      • Improved Data Accuracy: Minimizes errors by ensuring data is consistent across platforms, which is essential for informed decision-making.
      • Enhanced Collaboration: Facilitates better communication between teams using different tools, fostering a more collaborative work environment. Integrations like Salesforce and HubSpot integration can enhance team collaboration.
    • Challenges:  
      • Compatibility Issues: Different systems may not easily connect due to varying technologies, requiring careful planning and execution. For example, integrating SAP integrations with other platforms may present challenges.
      • Security Risks: Integrating platforms can expose sensitive data if not managed properly, necessitating robust security measures.
      • Cost: Integration projects can be expensive and time-consuming, making it vital to assess ROI before proceeding.
    • Tools and Technologies:  
      • Middleware: Software that acts as a bridge between different applications, enabling them to communicate and share data effectively. Solutions like Anypoint Platform can facilitate this.
      • Integration Platforms as a Service (iPaaS): Cloud-based solutions that facilitate integration without extensive coding, allowing for quicker deployment. Tools like Oracle Integration Cloud and Microsoft Integration Services are examples.
      • Custom APIs: Tailored APIs developed to meet specific integration needs, ensuring that unique business requirements are addressed. For instance, custom APIs can be developed for Klaviyo for Shopify integration.

    6.4. Deployment and Maintenance

    Deployment and maintenance are critical phases in the software development lifecycle, ensuring that applications are effectively launched and continuously supported.

    • Deployment:  
      • Planning: Involves defining the deployment strategy, including timelines and resources to ensure a smooth transition.
      • Environment Setup: Preparing the production environment where the application will run, which is essential for optimal performance.
      • Execution: The actual process of moving the application from development to production, which may include:
        • Continuous Deployment: Automatically deploying code changes to production, allowing for rapid updates and improvements.
        • Blue-Green Deployment: Running two identical environments to reduce downtime during updates, ensuring high availability.
    • Maintenance:  
      • Monitoring: Regularly checking the application’s performance and health to identify and resolve issues proactively.
      • Updates and Patches: Applying necessary updates to fix bugs or improve functionality, ensuring the application remains secure and efficient.
      • User Support: Providing assistance to users encountering issues with the application, enhancing user satisfaction and retention.
    • Best Practices:  
      • Automated Testing: Ensures that new code does not introduce bugs before deployment, maintaining application integrity.
      • Documentation: Keeping thorough records of deployment processes and maintenance activities to facilitate knowledge transfer and compliance.
      • Backup and Recovery Plans: Establishing protocols to recover data in case of failures, safeguarding business continuity.

    7. Real-World Applications

    Real-world applications of technology span various industries, showcasing how integrated systems and effective deployment can drive success.

    • Healthcare:  
      • Electronic Health Records (EHR): Integration of patient data across different healthcare providers improves patient care and operational efficiency.
      • Telemedicine Platforms: Allow remote consultations, integrating video conferencing and patient management systems to enhance accessibility.
    • E-commerce:  
      • Inventory Management Systems: Integration with sales platforms to provide real-time inventory updates, optimizing stock levels and reducing costs.
      • Customer Relationship Management (CRM): Tools like HubSpot CRM and Salesforce Service Cloud that track customer interactions and sales data to enhance marketing strategies and improve customer engagement.
    • Finance:  
      • Payment Processing Systems: Integration of various payment gateways to streamline transactions, improving customer experience and operational efficiency.
      • Fraud Detection Systems: Use of machine learning algorithms to analyze transaction data for suspicious activity, enhancing security and trust.
    • Education:  
      • Learning Management Systems (LMS): Platforms that integrate course materials, assessments, and student data for a cohesive learning experience, improving educational outcomes.
      • Virtual Classrooms: Combining video conferencing tools with educational resources for remote learning, expanding access to education.
    • Manufacturing:  
      • Supply Chain Management: Integration of logistics, inventory, and production systems to optimize operations and reduce costs.
      • IoT Devices: Use of connected devices to monitor equipment performance and predict maintenance needs, enhancing operational efficiency.

    These applications illustrate the importance of platform integration and effective deployment and maintenance strategies in achieving operational efficiency and enhancing user experiences across various sectors. At Rapid Innovation, we leverage our expertise in AI and Blockchain to help clients navigate these complexities, ensuring they achieve greater ROI through tailored integration solutions and robust deployment strategies.

    7.1. AI Agents in Industrial and Enterprise Settings

    AI Agents in Industrial and Enterprise Settings

    AI agents in enterprise are increasingly being integrated into industrial and enterprise environments to enhance efficiency and productivity. These agents can perform a variety of tasks, from data analysis to process automation.

    • Automation of Routine Tasks: AI agents can automate repetitive tasks, reducing the need for human intervention. This leads to increased efficiency and allows employees to focus on more complex tasks, ultimately driving higher productivity levels.
    • Predictive Maintenance: AI agents can analyze data from machinery to predict when maintenance is needed, minimizing downtime and reducing costs. This proactive approach can lead to significant savings for companies, enhancing their overall operational efficiency.
    • Supply Chain Optimization: AI agents can analyze supply chain data to optimize inventory levels, forecast demand, and improve logistics. This results in reduced waste and improved customer satisfaction, contributing to a stronger bottom line.
    • Data Analysis and Insights: AI agents can process large volumes of data quickly, providing insights that can inform business decisions. This capability is crucial for staying competitive in fast-paced markets, allowing organizations to adapt swiftly to changing conditions.
    • Enhanced Decision-Making: By providing real-time data and analytics, AI agents support better decision-making processes within organizations. This leads to more informed strategies and improved outcomes, ultimately driving greater ROI for businesses. For tailored solutions that meet specific needs, consider partnering with an AI agent development company.

    7.2. AI Assistants in Consumer and Personal Applications

    AI assistants have become a staple in consumer technology, providing users with personalized experiences and convenience in their daily lives.

    • Voice-Activated Assistants: Devices like Amazon Alexa and Google Assistant allow users to control smart home devices, play music, and access information using voice commands. This hands-free interaction enhances user experience and fosters greater engagement.
    • Personalized Recommendations: AI assistants analyze user behavior to provide tailored recommendations for products, services, and content. This personalization increases user engagement and satisfaction, driving higher conversion rates for businesses.
    • Task Management: AI assistants can help users manage their schedules, set reminders, and organize tasks. This functionality aids in productivity and time management, allowing users to achieve their goals more efficiently.
    • Customer Support: Many companies use AI chatbots to provide instant customer support. These bots can handle common inquiries, freeing up human agents for more complex issues, which enhances overall customer service quality.
    • Health and Wellness Tracking: AI applications in health and fitness can monitor user activity, provide workout suggestions, and track dietary habits, promoting healthier lifestyles and improving user satisfaction.

    7.3. Hybrid Approaches and Convergence

    The convergence of AI agents and assistants is leading to hybrid approaches that combine the strengths of both in various applications.

    • Integration of AI in Business Tools: Many enterprise software solutions are incorporating AI assistants to enhance user experience. This integration allows for seamless task management and data analysis within familiar platforms, improving overall productivity.
    • Cross-Platform Functionality: Hybrid AI systems can operate across different devices and platforms, providing a consistent user experience. This flexibility is essential for users who switch between personal and professional environments, ensuring continuity in their workflows.
    • Collaborative AI: In industrial settings, AI agents can work alongside human employees, providing support and insights while allowing humans to make final decisions. This collaboration enhances productivity and innovation, leading to better business outcomes.
    • Enhanced User Interfaces: The combination of AI agents and assistants can lead to more intuitive user interfaces, making technology more accessible to a broader audience. This is particularly important in consumer applications, where user experience is paramount.
    • Data Sharing and Insights: Hybrid approaches enable better data sharing between AI agents and assistants, leading to more comprehensive insights and improved decision-making capabilities for users in both personal and professional contexts. This interconnectedness ultimately drives greater efficiency and effectiveness in achieving business goals.

    At Rapid Innovation, we leverage these advancements in AI agents in enterprise to help our clients optimize their operations, enhance customer experiences, and achieve greater ROI through tailored solutions that meet their specific needs.

    8. Challenges and Limitations

    8.1. Technical Constraints

    Technical Constraints

    Technical constraints refer to the limitations imposed by the technology used in a system or project. These constraints can significantly impact the development, deployment, and maintenance of software or hardware solutions.

    • Hardware Limitations:  
      • Insufficient processing power can lead to slow performance.
      • Limited memory can restrict the amount of data processed simultaneously.
      • Outdated hardware may not support newer software requirements.
    • Software Compatibility:  
      • Legacy systems may not integrate well with modern applications.
      • Dependency on specific software versions can create bottlenecks.
      • Compatibility issues can arise when using third-party tools or libraries.
    • Network Constraints:  
      • Bandwidth limitations can affect data transfer speeds.
      • Latency issues can hinder real-time applications.
      • Network reliability can impact the availability of services.
    • Security Limitations:  
      • Vulnerabilities in software can expose systems to attacks.
      • Compliance with regulations may restrict certain functionalities.
      • Insufficient security measures can lead to data breaches.
    • Development Tools:  
      • Limited access to advanced development tools can slow down progress.
      • Inadequate testing environments can lead to undetected bugs.
      • Lack of documentation can hinder understanding and usage of technologies.

    8.2. Scalability and Performance

    Scalability and performance are critical factors in the design and implementation of systems. They determine how well a system can grow and handle increased loads without compromising efficiency.

    • Scalability Challenges:  
      • Vertical scaling (adding resources to a single node) can be limited by hardware constraints.
      • Horizontal scaling (adding more nodes) may require significant architectural changes.
      • Load balancing can become complex as the number of users increases.
    • Performance Issues:  
      • Increased user load can lead to slower response times.
      • Resource contention can occur when multiple processes compete for limited resources.
      • Inefficient algorithms can degrade performance as data volume grows.
    • Database Scalability:  
      • Traditional relational databases may struggle with large datasets.
      • NoSQL databases can offer better scalability but may sacrifice consistency.
      • Data sharding can help distribute load but adds complexity.
    • Application Performance:  
      • Poorly optimized code can lead to high latency and resource usage.
      • Caching strategies can improve performance but require careful implementation.
      • Monitoring tools are essential to identify bottlenecks and optimize performance.
    • User Experience:  
      • Slow performance can lead to user frustration and abandonment.
      • Consistent performance is crucial for maintaining user engagement.
      • Performance testing is necessary to ensure systems can handle expected loads.

    In conclusion, addressing technical constraints and ensuring scalability and performance are vital for the success of any project. Understanding these challenges allows teams to develop strategies to mitigate risks and enhance system capabilities. At Rapid Innovation, we leverage our expertise in AI and Blockchain to help clients navigate these challenges effectively, ensuring that their systems are robust, scalable, and secure, ultimately leading to greater ROI. Learn more about the challenges and solutions in integrating AI agents with robotic hardware.

    8.3. Biases and Fairness

    Biases in technology, particularly in artificial intelligence (AI) fairness and bias, and machine learning (ML), can lead to unfair outcomes and perpetuate existing inequalities. Addressing these biases is crucial for ensuring fairness in automated systems, which is a core focus at Rapid Innovation.

    • Types of Bias:  
      • Data Bias: Arises from unrepresentative training data, leading to skewed results. Rapid Innovation emphasizes the importance of utilizing diverse datasets to mitigate this risk.
      • Algorithmic Bias: Occurs when algorithms favor certain groups over others due to their design or implementation. Our team conducts thorough reviews to ensure algorithms are designed with fairness in mind.
      • Human Bias: Reflects the prejudices of developers and stakeholders involved in creating AI systems. We advocate for inclusive development teams to minimize this impact.
    • Impact of Bias:  
      • Discriminatory practices in hiring, lending, and law enforcement can arise from biased AI systems, which can damage reputations and lead to legal repercussions.
      • Erosion of user trust in AI systems can hinder adoption and utilization, ultimately affecting ROI.
      • Legal and ethical implications for organizations can result in costly litigation and compliance challenges.
    • Mitigation Strategies:  
      • Diverse Data Sets: We prioritize the use of inclusive data that represents various demographics to ensure equitable outcomes.
      • Bias Audits: Rapid Innovation conducts regular assessments of algorithms for bias and implements adjustments as necessary to maintain fairness.
      • Transparency: We clearly communicate how algorithms work and the data they utilize, fostering trust and understanding among users.
    • Regulatory Frameworks: As governments and organizations increasingly focus on regulations to ensure fairness in AI, such as the EU's AI Act, Rapid Innovation stays ahead of compliance requirements to help clients navigate these changes effectively. Our approach includes adaptive AI development to ensure that our systems are not only effective but also fair and unbiased. Additionally, we are committed to integrating AI ethics into our processes to further enhance fairness and accountability.

    8.4. User Trust and Acceptance

    User trust is essential for the successful adoption of technology, especially in AI and automated systems. Building and maintaining this trust involves several key factors that Rapid Innovation integrates into its development processes.

    • Transparency:  
      • We provide clear explanations of how AI systems make decisions, ensuring users understand the underlying processes.
      • Open access to information about data usage and algorithmic processes is a standard practice at Rapid Innovation.
    • Reliability:  
      • Our AI systems are designed for consistent performance across various scenarios, ensuring reliability in critical applications.
      • Regular updates and maintenance are part of our commitment to accuracy and efficiency.
    • User Control:  
      • We empower users by providing options to customize their interactions with AI, enhancing their experience and satisfaction.
      • Users are allowed to opt-out or provide feedback on AI decisions, fostering a collaborative environment.
    • Ethical Considerations:  
      • Adhering to ethical guidelines in AI development is a cornerstone of our philosophy.
      • Engaging with stakeholders to understand their concerns and expectations is integral to our approach.
    • Building Relationships:  
      • Establishing rapport with users through effective communication is vital for fostering trust.
      • We demonstrate the benefits of AI in enhancing user experiences, showcasing tangible improvements in efficiency and effectiveness.

    9. Future Trends and Convergence

    Future Trends and Convergence

    The future of technology is marked by rapid advancements and the convergence of various fields, particularly AI, machine learning, and data analytics. This convergence is expected to shape numerous industries, and Rapid Innovation is at the forefront of these developments.

    • Increased Automation:  
      • More tasks will be automated, leading to efficiency gains. Rapid Innovation helps clients implement automation strategies that drive productivity.
      • Industries such as manufacturing, healthcare, and finance will see significant transformations through our tailored solutions.
    • AI and IoT Integration:  
      • The Internet of Things (IoT) will increasingly leverage AI for smarter decision-making. Our expertise in both AI and IoT allows us to create integrated solutions that enhance operational efficiency.
      • Enhanced data collection and analysis will lead to improved services and products, driving greater ROI for our clients.
    • Personalization:  
      • AI will enable hyper-personalized experiences for users. Rapid Innovation assists businesses in utilizing data analytics to tailor offerings to individual preferences, enhancing customer satisfaction.
    • Ethical AI Development:  
      • A growing emphasis on ethical considerations in AI design and implementation is essential. We prioritize fairness, accountability, and transparency in all our projects.
    • Collaborative AI:  
      • AI systems will work alongside humans, enhancing productivity and creativity. Our solutions focus on augmenting human capabilities rather than replacing them, ensuring a harmonious integration of technology and workforce.
    • Regulatory Evolution:  
      • As technology evolves, so will the regulatory landscape. Rapid Innovation helps clients navigate new policies to address emerging challenges in AI and data privacy, ensuring compliance and fostering trust.

    9.1. Advancements in AI Architectures

    • AI architectures have evolved significantly, leading to improved performance and efficiency. At Rapid Innovation, we leverage these advancements to create tailored solutions that enhance operational efficiency for our clients, including applications in ai architectures and architecture ai.
    • Deep learning frameworks, such as TensorFlow and PyTorch, have made it easier to build complex models. Our team utilizes these frameworks to develop sophisticated AI applications that drive business growth and innovation, including ai architecture design.
    • New architectures like Transformers have revolutionized natural language processing and computer vision tasks. By implementing these technologies, we help clients improve customer engagement through enhanced data analysis and insights, particularly in generative ai architecture.
    • Research into neuromorphic computing is paving the way for more brain-like processing capabilities. Rapid Innovation is at the forefront of exploring these technologies to create more intuitive AI systems that can better understand and respond to human needs, including applications in ai in architecture.
    • The integration of reinforcement learning with traditional supervised learning is enhancing decision-making processes. We apply these techniques to optimize business operations, leading to increased efficiency and reduced costs for our clients, including ai for architecture design.
    • Modular AI systems are being developed, allowing for more flexible and scalable solutions. Our approach ensures that clients can adapt their AI capabilities as their business needs evolve, maximizing their return on investment, especially in architecture and ai.
    • The use of generative adversarial networks (GANs) is expanding creative applications in art, music, and design. Rapid Innovation harnesses GANs to help clients innovate in product design and marketing strategies, driving competitive advantage, including ai generated architecture.
    • Advances in hardware, such as GPUs and TPUs, are enabling faster training and deployment of AI models. We ensure that our clients benefit from the latest hardware advancements, resulting in quicker time-to-market for their AI solutions, including the best ai for architecture.

    9.2. Increasing Autonomy and Adaptability

    AI systems are becoming more autonomous, reducing the need for human intervention. Self-learning algorithms allow machines to adapt to new data and environments without explicit programming. At Rapid Innovation, we implement these algorithms to create systems that continuously improve, providing clients with a sustainable competitive edge.

    Autonomous vehicles are a prime example, utilizing AI to navigate and make real-time decisions. Our expertise in this area allows us to assist clients in industries such as logistics and transportation, optimizing their operations and reducing costs.

    AI in robotics is enhancing the ability of machines to perform complex tasks in dynamic settings. We develop robotic solutions that can adapt to various environments, improving efficiency in manufacturing and service sectors.

    Adaptability is crucial for AI in industries like healthcare, where systems must adjust to new medical data and practices. Rapid Innovation collaborates with healthcare providers to implement AI solutions that enhance patient care and operational efficiency.

    Continuous learning frameworks are being developed to ensure AI can evolve with changing conditions. Our commitment to innovation means we provide clients with systems that remain relevant and effective over time.

    The ability to personalize user experiences is improving through adaptive AI systems that learn from individual preferences. We help businesses implement these systems to enhance customer satisfaction and loyalty.

    Ethical considerations are increasingly important as AI systems gain more autonomy, necessitating guidelines for responsible use. Rapid Innovation prioritizes ethical AI development, ensuring that our solutions align with industry standards and societal values, including chat gpt architecture.

    9.3. Multiagent Coordination and Collaboration

    • Multiagent systems involve multiple AI agents working together to achieve common goals. Rapid Innovation specializes in designing these systems to enhance collaboration and efficiency in various applications, including midjourney architect.
    • These systems are essential in complex environments where tasks require cooperation and coordination. We help clients implement multiagent solutions that streamline operations and improve outcomes.
    • Applications include smart grids, where agents manage energy distribution efficiently. Our expertise in blockchain technology complements these systems, ensuring secure and transparent energy transactions.
    • In robotics, swarms of drones or robots can collaborate to complete tasks more effectively than single agents. We develop coordinated robotic systems that enhance productivity in sectors such as agriculture and logistics, including ai in architecture design.
    • Communication protocols among agents are critical for ensuring effective collaboration. Rapid Innovation focuses on creating robust communication frameworks that facilitate seamless interaction between AI agents.
    • Game theory is often applied to optimize strategies in multiagent interactions. Our team employs these strategies to enhance decision-making processes for clients, leading to improved performance and ROI.
    • Challenges include managing conflicts and ensuring that agents can work together harmoniously. We address these challenges through advanced algorithms and frameworks that promote cooperation among agents.
    • Research is ongoing to improve the scalability and robustness of multiagent systems in real-world applications. Rapid Innovation is committed to staying at the forefront of this research, ensuring our clients benefit from the latest advancements in AI technology, including artificial intelligence and architecture.

    9.4. Seamless Human-AI Interaction

    • Seamless human-AI interaction refers to the smooth and intuitive collaboration between humans and artificial intelligence systems. The goal is to create interfaces that allow users to engage with AI without needing extensive technical knowledge, which is a key focus in human ai interaction research.
    • Key aspects include:  
      • Natural language processing: AI systems can understand and respond to human language, making interactions more user-friendly, a fundamental aspect of human computer interaction ai.
      • Context awareness: AI can adapt its responses based on the context of the conversation or task, enhancing user experience, which is crucial in ai human interaction.
      • Personalization: AI can learn from user behavior and preferences, tailoring interactions to individual needs, a principle that underpins ai and human interaction.
    • Benefits of seamless interaction:  
      • Increased efficiency: Users can accomplish tasks more quickly and with less effort, leading to improved productivity and greater ROI, particularly in ai and hci applications.
      • Enhanced accessibility: Individuals with disabilities can benefit from AI systems designed for ease of use, ensuring inclusivity in technology, a goal of artificial intelligence human computer interaction.
      • Improved decision-making: AI can provide insights and recommendations, aiding users in making informed choices that align with business objectives, which is a focus of explainable human ai interaction a planning perspective.
    • Challenges to consider:  
      • User trust: Building trust in AI systems is crucial for widespread adoption, as it directly impacts user engagement and satisfaction in human and ai interaction.
      • Miscommunication: Ambiguities in language can lead to misunderstandings between humans and AI, potentially hindering operational efficiency, a common issue in human interaction with ai.
      • Over-reliance: Users may become overly dependent on AI, potentially diminishing their own skills and critical thinking abilities, a concern in ai ml robotics human interactions.
    • Future directions:  
      • Continued advancements in AI technology will likely lead to even more seamless interactions, enabling businesses to leverage AI for competitive advantage, particularly in artificial intelligence and human interaction.
      • Ongoing research is needed to address ethical concerns and ensure that AI systems are designed with user well-being in mind, as highlighted in artificial intelligence for human computer interaction a modern approach.

    10. Ethical and Societal Implications

    • The rise of AI technologies brings significant ethical and societal implications that must be addressed. Key considerations include:  
      • Bias and fairness: AI systems can perpetuate existing biases if not carefully designed and monitored, which can affect business reputation and customer trust, a critical issue in hci and ai.
      • Privacy concerns: The collection and use of personal data by AI systems raise questions about user privacy and consent, necessitating robust data governance practices.
      • Job displacement: Automation may lead to job loss in certain sectors, necessitating discussions about workforce transition and retraining to ensure a sustainable future.
    • Ethical frameworks:  
      • Developing ethical guidelines for AI development and deployment is essential to mitigate risks and foster responsible innovation.
      • Stakeholder engagement: Involving diverse groups in discussions about AI ethics can lead to more equitable outcomes and enhance corporate social responsibility.
    • Societal impact:  
      • AI can enhance quality of life through improved healthcare, education, and public services. However, it can also exacerbate inequalities if access to AI technologies is not equitable.
    • Regulatory considerations:  
      • Governments and organizations are exploring regulations to ensure responsible AI use, which can influence business operations and compliance strategies.
      • Transparency in AI decision-making processes is crucial for accountability and public trust.

    10.1. Transparency and Accountability

    • Transparency and accountability are critical components in the development and deployment of AI systems. Transparency involves making AI processes understandable and accessible to users and stakeholders.
    • Key elements of transparency include:  
      • Explainability: Users should be able to understand how AI systems make decisions and recommendations, which is vital for user confidence and acceptance.
      • Open data: Sharing data used to train AI models can help validate their effectiveness and fairness, fostering collaboration and innovation.
      • Documentation: Comprehensive documentation of AI systems can aid in understanding their capabilities and limitations, supporting informed decision-making.
    • Accountability refers to the responsibility of developers and organizations for the outcomes of AI systems. Important aspects of accountability include:  
      • Clear ownership: Defining who is responsible for AI decisions and their consequences is essential for risk management.
      • Mechanisms for redress: Users should have avenues to address grievances related to AI decisions, ensuring fairness and justice.
      • Regular audits: Conducting audits of AI systems can help ensure compliance with ethical standards and regulations, enhancing organizational integrity.
    • Benefits of transparency and accountability:  
      • Builds trust: Users are more likely to engage with AI systems they understand and trust, leading to higher adoption rates and better user experiences.
      • Encourages ethical practices: Organizations are incentivized to adhere to ethical guidelines when transparency is prioritized, fostering a culture of responsibility.
      • Enhances innovation: Open dialogue about AI processes can lead to collaborative improvements and innovations, driving business growth.
    • Challenges to overcome:  
      • The complexity of AI systems can make transparency difficult to achieve, requiring ongoing efforts to simplify and clarify processes.
      • Balancing transparency with proprietary interests can pose dilemmas for organizations, necessitating strategic decision-making.
    • Future outlook:  
      • As AI continues to evolve, the demand for transparency and accountability will likely increase, shaping the future landscape of AI governance.
      • Ongoing discussions among technologists, ethicists, and policymakers will influence the development of frameworks that support responsible AI use, aligning with Rapid Innovation's commitment to ethical AI practices.

    10.2. Privacy and Data Governance

    • Privacy concerns are increasingly significant in the digital age, especially with the rise of big data and artificial intelligence. Organizations collect vast amounts of personal data, raising questions about how this data is used, stored, and shared.
    • Key aspects of data governance include:  
      • Data quality: Ensuring accuracy and reliability of data.
      • Data security: Protecting data from unauthorized access and breaches.
      • Data compliance: Adhering to laws and regulations regarding data protection, such as GDPR and CCPA.
    • Individuals are becoming more aware of their privacy rights, leading to demands for greater transparency and control over personal information. Companies must implement robust data governance frameworks, such as data governance best practices, to build trust and mitigate risks associated with data misuse. At Rapid Innovation, we assist organizations in developing and implementing these frameworks, ensuring that they not only comply with regulations but also enhance their operational efficiency.
    • Effective data governance can lead to:  
      • Improved decision-making through reliable data.
      • Enhanced customer loyalty by respecting privacy.
      • Reduced legal risks and penalties from non-compliance.
    • Organizations are increasingly adopting privacy-by-design principles, integrating privacy considerations into their processes from the outset. Rapid Innovation leverages AI-driven analytics to help clients identify potential privacy risks early in their development processes, ensuring that privacy is a foundational element rather than an afterthought. This is part of a broader data governance strategy that includes frameworks like master data governance and data governance solutions, as well as AI business automation solutions.

    10.3. Job Displacement and Workforce Adaptation

    • The rapid advancement of technology, particularly automation and artificial intelligence, is reshaping the job market. Job displacement occurs when machines or software replace human workers in specific tasks or roles.
    • Key factors contributing to job displacement include:  
      • Automation of routine tasks, leading to reduced demand for low-skilled labor.
      • AI capabilities that can perform complex tasks traditionally done by humans.
    • Workforce adaptation is essential to mitigate the impact of job displacement. Reskilling and upskilling programs help workers transition to new roles, while lifelong learning initiatives encourage continuous education and skill development. Collaboration between governments, educational institutions, and businesses is crucial to create effective training programs. Rapid Innovation offers tailored training solutions that equip employees with the necessary skills to thrive in an AI-driven landscape.
    • Emerging job opportunities in technology, healthcare, and renewable energy sectors can offset some job losses. Workers must be proactive in adapting to changes by:  
      • Embracing new technologies and learning relevant skills.
      • Networking and seeking mentorship to navigate career transitions.
    • Policymakers should consider implementing safety nets, such as universal basic income or job guarantee programs, to support displaced workers.

    10.4. Regulatory Frameworks and Policies

    • Regulatory frameworks and policies are essential for managing the impact of technology on society and the economy. Governments worldwide are developing regulations to address issues such as data privacy, cybersecurity, and AI ethics.
    • Key components of effective regulatory frameworks include:  
      • Clear definitions of responsibilities for organizations regarding data protection and user privacy.
      • Mechanisms for accountability and enforcement to ensure compliance with regulations.
      • Flexibility to adapt to rapid technological changes and emerging challenges.
    • Collaboration between stakeholders, including governments, businesses, and civil society, is vital for creating balanced regulations. Policymakers must consider the following when developing regulations:  
      • The potential impact on innovation and economic growth.
      • The need to protect consumers and ensure fair competition.
      • The importance of fostering public trust in technology.
    • International cooperation is increasingly necessary to address cross-border challenges, such as data flows and cybersecurity threats. Regular reviews and updates of regulations are essential to keep pace with technological advancements and societal changes. Rapid Innovation is committed to helping clients navigate these complex regulatory landscapes, ensuring compliance while fostering innovation and growth, particularly in areas like data governance defined and the integration of tools such as SAP MDG and Collibra data governance.

    11. Case Studies and Comparative Analysis

    11.1. AI Agents in Industrial Automation

    AI agents are increasingly being integrated into industrial automation processes, enhancing efficiency, productivity, and safety. These agents utilize machine learning in industrial automation, data analytics, and robotics to optimize operations.

    • Predictive Maintenance: AI agents analyze data from machinery to predict failures before they occur, reducing downtime and maintenance costs. Rapid Innovation can implement tailored predictive maintenance solutions that leverage historical data and real-time analytics, ensuring your operations run smoothly and cost-effectively.
    • Quality Control: Automated systems equipped with AI can inspect products in real-time, ensuring quality standards are met and reducing waste. By integrating AI-driven quality control systems, Rapid Innovation helps clients maintain high product standards while minimizing defects and associated costs.
    • Supply Chain Optimization: AI agents can forecast demand, manage inventory levels, and streamline logistics, leading to cost savings and improved service levels. Our expertise in AI allows us to develop customized supply chain solutions that enhance visibility and responsiveness, ultimately driving greater ROI.
    • Robotics and Automation: AI-driven robots can perform repetitive tasks with precision, allowing human workers to focus on more complex activities. Rapid Innovation can assist in deploying robotic solutions that enhance productivity and reduce labor costs, enabling your workforce to concentrate on strategic initiatives.
    • Safety Monitoring: AI systems can monitor work environments for hazards, ensuring compliance with safety regulations and reducing workplace accidents. Our solutions can help you implement AI-driven safety monitoring systems that proactively identify risks, fostering a safer work environment.

    Case studies illustrate the effectiveness of AI agents in various industries. For instance, a manufacturing company implemented AI for predictive maintenance, resulting in a 30% reduction in downtime (source: McKinsey). Another case involved a food processing plant using machine learning for quality control, which led to a 20% decrease in defective products (source: Deloitte).

    11.2. AI Assistants in Consumer and Personal Applications

    AI assistants have become integral to consumer and personal applications, enhancing user experience and convenience. These assistants leverage natural language processing and machine learning to interact with users and perform tasks.

    • Smart Home Integration: AI assistants control smart home devices, allowing users to manage lighting, temperature, and security through voice commands. Rapid Innovation can develop customized smart home solutions that enhance user convenience and energy efficiency.
    • Personalized Recommendations: AI algorithms analyze user preferences to provide tailored suggestions for products, services, and content. Our expertise in AI enables us to create recommendation systems that drive customer engagement and increase sales.
    • Virtual Customer Support: AI chatbots offer 24/7 assistance, answering queries and resolving issues without human intervention. Rapid Innovation can implement AI-driven customer support solutions that improve response times and customer satisfaction, ultimately leading to higher retention rates.
    • Health Monitoring: AI applications can track health metrics, remind users of medication schedules, and provide insights into wellness. We can develop health monitoring solutions that empower users to take control of their health, enhancing overall well-being.
    • Task Management: AI assistants help users organize their schedules, set reminders, and manage to-do lists efficiently. Our tailored task management solutions can streamline workflows, improving productivity for both individuals and teams.

    The impact of AI assistants is evident in various consumer applications. For example, a study found that 71% of consumers prefer using AI assistants for customer service inquiries (source: PwC). Additionally, a report indicated that smart home device usage has increased by 30% due to the convenience offered by AI assistants (source: Statista). Rapid Innovation is committed to helping clients leverage AI technologies to achieve their business goals efficiently and effectively.

    11.3. Hybrid Approaches in Enterprise Settings

    Hybrid Approaches in Enterprise Settings

    Hybrid approaches in enterprise settings combine various AI technologies and methodologies, including hybrid AI models, to enhance productivity and decision-making. These approaches leverage the strengths of different systems to create a more robust solution.

    • Integration of AI and Human Intelligence: AI can handle repetitive tasks, while humans can focus on complex decision-making. This collaboration can lead to improved efficiency and innovation, allowing organizations to allocate resources more effectively.
    • Use of Multiple AI Models: Enterprises can deploy different AI models for specific tasks, such as natural language processing (NLP) for customer service and machine learning for data analysis. This specialization allows for better performance in each area, ultimately driving greater ROI.
    • Flexibility and Scalability: Hybrid systems can adapt to changing business needs and scale as the organization grows. They can incorporate new technologies and methodologies without overhauling existing systems, ensuring that investments remain relevant over time.
    • Enhanced Data Utilization: By combining structured and unstructured data sources, hybrid approaches can provide deeper insights, leading to more informed decision-making and strategic planning. This capability is crucial for organizations looking to leverage data as a competitive advantage.
    • Real-World Applications: Companies like IBM and Microsoft are utilizing hybrid AI approaches to enhance their cloud services and enterprise solutions. These models help in automating workflows while maintaining human oversight, demonstrating the effectiveness of hybrid approaches in real-world scenarios.

    11.4. Lessons Learned and Best Practices

    As organizations adopt AI technologies, several lessons and best practices have emerged to guide successful implementation.

    • Start Small and Scale Gradually: Begin with pilot projects to test AI applications before full-scale deployment. This allows for adjustments based on initial feedback and results, minimizing risk and maximizing potential returns.
    • Focus on Data Quality: High-quality data is crucial for effective AI performance. Invest in data cleaning and management processes to ensure accuracy and relevance, as this directly impacts the success of AI initiatives.
    • Foster a Culture of Collaboration: Encourage collaboration between IT, data scientists, and business units. This can lead to better alignment of AI initiatives with business goals, ensuring that technology serves the organization's strategic objectives.
    • Continuous Learning and Adaptation: AI technologies evolve rapidly; organizations should stay updated on trends and advancements. Regular training and upskilling of employees can enhance AI integration, fostering a culture of innovation.
    • Measure Success and Iterate: Establish clear metrics to evaluate the impact of AI initiatives. Use these insights to refine strategies and improve outcomes, ensuring that investments in AI yield tangible benefits.
    • Ethical Considerations: Address ethical concerns related to AI, such as bias and transparency. Implement guidelines to ensure responsible AI use within the organization, safeguarding the integrity of AI applications.

    12. Conclusion: Navigating the AI Agent-Assistant Spectrum

    The landscape of AI agents and assistants is rapidly evolving, presenting both opportunities and challenges for enterprises. Understanding the spectrum of AI capabilities is essential for organizations looking to leverage these technologies effectively.

    • Diverse Capabilities: AI agents can perform a wide range of tasks, from simple automation to complex decision-making. Organizations must identify which capabilities align with their specific needs to maximize efficiency and effectiveness.
    • Balancing Automation and Human Touch: While AI can enhance efficiency, the human element remains crucial in many contexts. Striking the right balance between automation and human interaction is key to success, ensuring that customer experiences are not compromised.
    • Future Trends: The integration of AI with emerging technologies like IoT and blockchain will further expand capabilities. Organizations should stay informed about these trends to remain competitive and capitalize on new opportunities.
    • Strategic Implementation: A well-defined strategy for AI adoption can lead to significant benefits. Consideration of organizational culture, employee readiness, and technological infrastructure is vital for successful implementation.
    • Continuous Evaluation: Regular assessment of AI initiatives will help organizations adapt to changing environments, ensuring that AI remains a valuable asset rather than a hindrance.

    By navigating the AI agent-assistant spectrum thoughtfully, enterprises can harness the full potential of AI technologies to drive innovation and growth, ultimately achieving their business goals efficiently and effectively. Rapid Innovation is here to support organizations in this journey, providing tailored hybrid AI models and blockchain solutions that align with their strategic objectives.

    12.1. Key Takeaways

    • Understanding the core concepts is essential for effective implementation, particularly in AI and blockchain implementation, where foundational knowledge drives successful outcomes.
    • Emphasizing the importance of user experience in design and functionality is crucial, as intuitive interfaces can significantly enhance user engagement and satisfaction.
    • Prioritizing data security and privacy is necessary to build trust with users, especially in blockchain applications where transparency and security are paramount.
    • Continuous learning and adaptation are vital in a rapidly changing environment, enabling organizations to leverage the latest advancements in AI and blockchain implementation technologies.
    • Collaboration among stakeholders can lead to innovative solutions and improved outcomes, fostering a culture of shared knowledge and expertise.
    • Metrics and analytics are vital for measuring success and guiding future strategies, allowing businesses to make data-driven decisions that enhance ROI.
    • Integrating emerging technologies can enhance capabilities and efficiency, positioning organizations to capitalize on new opportunities in the market.

    12.2. Practical Considerations for Deployment

    • Assess the current infrastructure to ensure compatibility with new systems, particularly when integrating AI algorithms or blockchain implementation networks.
    • Develop a clear deployment plan that outlines timelines, responsibilities, and resources, ensuring all stakeholders are aligned on objectives.
    • Conduct thorough testing to identify and resolve potential issues before full-scale deployment, minimizing disruptions and ensuring a smooth transition.
    • Provide training and support for users to facilitate smooth adoption, empowering teams to utilize new technologies effectively.
    • Monitor performance post-deployment to ensure objectives are being met, allowing for timely adjustments to strategies as needed.
    • Establish a feedback loop to gather insights from users for ongoing improvements, fostering a culture of continuous enhancement.
    • Consider scalability to accommodate future growth and changes in demand, ensuring that solutions remain viable as business needs evolve.

    12.3. Future Directions and Convergence

    • Anticipate advancements in technology that may influence future developments, particularly in AI and blockchain implementation, where rapid innovation is the norm.
    • Explore the potential for cross-industry collaboration to drive innovation, leveraging diverse expertise to create groundbreaking solutions.
    • Investigate the role of artificial intelligence and machine learning in enhancing processes, enabling organizations to automate tasks and gain deeper insights.
    • Consider the impact of regulatory changes on operational strategies, ensuring compliance while maximizing the benefits of new technologies.
    • Embrace sustainability as a core principle in future initiatives, aligning business practices with environmental responsibility.
    • Stay informed about consumer trends to align offerings with market demands, ensuring that solutions remain relevant and competitive.
    • Foster a culture of agility to quickly adapt to new challenges and opportunities, positioning organizations for long-term success in a dynamic landscape.

    13. Additional Resources

    13.1. Recommended Readings

    Reading is a powerful way to deepen your understanding of a subject. Here are some recommended books that can enhance your knowledge and skills, particularly in the realms of AI and Blockchain, which are pivotal for driving innovation and achieving business goals:

    • "The Lean Startup" by Eric Ries
      Focuses on innovative business practices and introduces the concept of validated learning, essential for startups leveraging AI and Blockchain technologies.
    • "Thinking, Fast and Slow" by Daniel Kahneman
      Explores the dual systems of thought and offers insights into decision-making processes, which can be crucial when implementing AI-driven solutions.
    • "Atomic Habits" by James Clear
      Discusses the power of small habits and provides practical strategies for behavior change, relevant for organizations looking to adopt new technologies effectively.
    • "The 7 Habits of Highly Effective People" by Stephen R. Covey
      Covers personal and professional effectiveness while emphasizing principles of fairness, integrity, and human dignity, which are vital in the ethical deployment of AI and Blockchain.
    • "How to Win Friends and Influence People" by Dale Carnegie
      A classic book on interpersonal skills that offers timeless advice on communication and relationship building, important for fostering collaboration in tech-driven environments.
    • "Deep Work" by Cal Newport
      Highlights the importance of focused work and provides strategies for minimizing distractions, which can enhance productivity in AI and Blockchain projects.
    • "The Innovator's Dilemma" by Clayton Christensen
      Discusses why successful companies fail and introduces the concept of disruptive innovation, a key consideration for businesses looking to integrate AI and Blockchain into their operations.

    These books can provide valuable insights and frameworks that can be applied in various fields, from business to personal development, ultimately helping organizations achieve greater ROI through informed decision-making and strategic innovation.

    13.2. Online Courses and Tutorials

    Online Courses and Tutorials

    Online courses and tutorials are excellent resources for gaining new skills and knowledge at your own pace. Here are some platforms and specific courses to consider, particularly for those interested in AI and Blockchain:

    • Coursera
      Offers courses from top universities and organizations. Subjects range from data science to personal development.
      Example course: "Machine Learning" by Stanford University, which is foundational for understanding AI applications.
    • edX
      Provides access to university-level courses and features a variety of subjects, including technology and humanities.
      Example course: "CS50's Introduction to Computer Science" by Harvard University, a great starting point for tech enthusiasts.
    • Udemy
      A marketplace for learning and teaching online, with courses covering a wide range of topics, often at affordable prices.
      Example course: "The Complete Web Developer Course 2.0," which can help in building applications that utilize AI and Blockchain.
    • LinkedIn Learning
      Offers courses focused on professional development, including topics like leadership, software development, and creative skills.
      Example course: "Become a Project Manager," which is essential for managing tech projects effectively.
    • Khan Academy
      Provides free educational resources for students of all ages, covering subjects like math, science, and economics.
      Example resource: "Intro to JS: Drawing & Animation," useful for those looking to understand programming basics.
    • Skillshare
      Focuses on creative skills and entrepreneurship, offering project-based courses.
      Example course: "Logo Design with Draplin: Secrets of Shape, Type, and Color," which can enhance branding for tech startups.
    • YouTube
      A vast resource for free tutorials and lectures, with channels like TED-Ed and CrashCourse offering educational content.
      Example video: "The Science of Well-Being" by Yale University, which can help in understanding the human aspect of technology adoption.

    Additionally, consider enrolling in ai and blockchain courses to gain specialized knowledge in these fields. Practical java programming for iot ai and blockchain is another excellent course that can provide hands-on experience in integrating these technologies.

    These online resources can help you learn new skills, stay updated on industry trends, and enhance your professional development, ultimately positioning your organization for success in the rapidly evolving landscape of AI and Blockchain technologies.

    13.3. Industry Publications and Blogs

    Industry publications and blogs serve as vital resources for professionals seeking to stay informed about the latest trends, research, and developments in their field. They provide insights, expert opinions, and practical advice that can enhance knowledge and skills, particularly in the domains of AI and Blockchain.

    • Types of Content:  
      • Articles and research papers
      • Opinion pieces and editorials
      • Case studies and success stories
      • How-to guides and tutorials
    • Benefits:  
      • Stay updated on industry trends and innovations
      • Gain insights from thought leaders and experts
      • Access practical tips and best practices
      • Network with other professionals through comments and discussions
    • Popular Industry Publications:  
      • Harvard Business Review: Offers articles on management, leadership, and business strategy.
      • TechCrunch: Focuses on technology news, startups, and venture capital.
      • The Wall Street Journal: Provides comprehensive coverage of business, finance, and economic news.
      • B2B magazine examples: These publications can provide valuable insights into business-to-business strategies and trends.
    • Notable Blogs:  
      • Seth Godin's Blog: Offers marketing insights and thought-provoking ideas.
      • Moz Blog: Focuses on SEO and digital marketing strategies.
      • Smashing Magazine: Covers web design, development, and UX topics.
      • AI and Blockchain-specific blogs: These can provide insights into how AI can optimize processes and how Blockchain can enhance security and transparency in transactions.
      • Procurement systems a guide to best practice in construction: This blog can offer practical advice and best practices for procurement in the construction industry.
      • The Flow Community: A network of support for blockchain developers.
    • Finding Relevant Publications:  
      • Use search engines to find industry-specific publications.
      • Follow industry leaders on social media for recommendations.
      • Join online forums and communities to discover popular blogs.

    13.4. Professional Organizations and Communities

    Professional organizations and communities play a crucial role in fostering networking, professional development, and advocacy within various industries. They provide members with resources, support, and opportunities to connect with peers, especially in the rapidly evolving fields of AI and Blockchain.

    • Types of Organizations:  
      • Trade associations: Focus on specific industries (e.g., National Retail Federation).
      • Professional societies: Cater to specific professions (e.g., American Medical Association).
      • Networking groups: Facilitate connections among professionals (e.g., Meetup groups).
    • Benefits of Membership:  
      • Access to exclusive resources, such as research reports and industry standards.
      • Opportunities for professional development through workshops and conferences.
      • Networking opportunities with peers and industry leaders.
      • Advocacy for industry interests and standards.
    • Key Features of Professional Organizations:  
      • Certification programs to enhance credentials.
      • Online forums and discussion groups for knowledge sharing.
      • Newsletters and publications to keep members informed.
      • Job boards and career resources for job seekers.
    • Examples of Professional Organizations:  
      • Project Management Institute (PMI): Offers resources and certification for project managers.
      • American Marketing Association (AMA): Provides marketing professionals with tools and networking opportunities.
      • Society for Human Resource Management (SHRM): Focuses on HR professionals and offers certification and resources.
      • Blockchain Association: Advocates for the blockchain industry and provides resources for professionals in the field.
    • Joining a Community:  
      • Research organizations relevant to your field or interests.
      • Attend local events or webinars to gauge the community's value.
      • Engage with members through social media or online platforms to build connections.

    At Rapid Innovation, we leverage insights from industry publications and professional organizations to guide our clients in implementing AI and Blockchain solutions that align with their business goals, ultimately driving greater ROI.

    Contact Us

    Concerned about future-proofing your business, or want to get ahead of the competition? Reach out to us for plentiful insights on digital innovation and developing low-risk solutions.

    Thank you! Your submission has been received!
    Oops! Something went wrong while submitting the form.
    form image

    Get updates about blockchain, technologies and our company

    Thank you! Your submission has been received!
    Oops! Something went wrong while submitting the form.

    We will process the personal data you provide in accordance with our Privacy policy. You can unsubscribe or change your preferences at any time by clicking the link in any email.

    Our Latest Blogs

    AI Agents in Manufacturing 2024 Ultimate Guide Boost Efficiency and Innovation

    AI agent for manufacturing: Applications, Use cases & Benefits

    link arrow

    Artificial Intelligence

    Manufacturing

    IoT

    Blockchain

    Mantle Blockchain Smart Contract Development Guide

    Smart Contract Development on Mantle Blockchain

    link arrow

    Blockchain

    FinTech

    Gaming & Entertainment

    Supply Chain & Logistics

    Show More